2026年足球世界杯直播
新院首页
ehall
ENGLISH
导航
学院概况
学院简介
领导团队
党政班子
院长助理
系主任/项目主任
组织机构
系部介绍
职能部门
新闻中心
学院新闻
通知公告
讲座
教研
招生
综合
教学科研
人才培养
科研动态
媒体报道
校友活动
学生生活
新院风采
教职员工
在职教师
新闻学系
传播学系
广播电视学系
广告学系
研究平台
兼职导师
退休教师
党政教辅
学生工作
管理服务
博士后
学术学科
科研动态
学术成果
学术期刊
新闻大学
Communication and Change
研究中心
人才培养
招生信息
本科生教育
研究生教育
常用下载
合作交流
学位项目
非学位交流
港澳台交流
国际会议
教育培训
相关介绍
常规培训
党政干部项目
新闻媒体项目
企业培训项目
热门课程
校友天地
校友活动
校友会
2026年世界杯官方视频馆
捐赠
全球大学生智能影像创作大赛
2017年院系教师高级职务岗位招聘信息表
发布者:系统管理员
发布时间:2017-11-29
浏览次数:
0
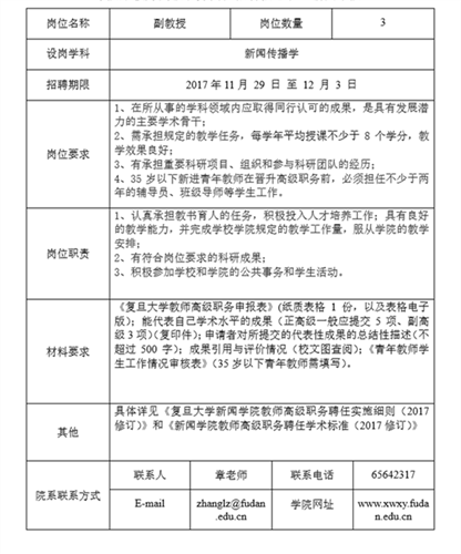
2017 年院系教师高级职务岗位招聘信息表(新闻学院)
2017 年院系教师高级职务岗位招聘信息表(新闻学院)
map