- MOOC的发展与挑战
- 三个时代的远程教育教学法
- 文献与实践:关于MOOC的讨论评析
- 在线影视创作课程建设探究——以《微影人的自我修养》为例
- Coursera课程助教的体会与思考
- MOOC视频特征与视频学习注意力的关系分析
- MOOC同伴互评的倾向性分析
- MOOC平台的系统使用性和社交性对学习者流失率的影响
MOOC的发展与挑战
2026年足球世界杯直播教师教学发展中心特邀研究员 张成洪
1 MOOC的简介与发展现状
大规模开放在线课程,又称慕课(Massive Open Online Course/MOOC),是一种针对于大众人群的在线课堂,人们可以通过网络来学习在线课程。从2012年开始,MOOC就以爆炸性的速度风靡全球。全球顶尖的大学陆续设立网络学习平台,在网上提供免费课程。2014年是MOOC快速成熟的一年,根据国外教育科技社区edSurge的数据显示,全美排名前25的大学中,有22所大学免费提供课程,在全球范围内,超过400所大学提供了超过2400门的在线课程,通过13种不同的语言进行授课,其中80%是英文授课,大约有一千八百万的学习者参与其中。
在MOOC飞速发展的过程中,Coursera、Udacity、edX三大MOOC平台的兴起到了很好的推动作用,为全球更多的学生提供了系统学习的可能。Coursera是由斯坦福大学的教授创立的盈利性网站,该平台涉及学科广泛,是目前世界上学科最全、课程最多的MOOC平台。Udacity也是由斯坦福大学教授创办的盈利性网站,创办人塞巴斯蒂安•特龙教授(Sebastian Thrun)开设的“人工智能导论”课程,获得了来自190个国家的16万学生的注册参与,是MOOC的一个典型例子。与这两个平台不同的是,edX是由麻省理工和哈佛大学联合推出的非盈利性网站,加盟学校包括伯克利、德克萨斯等32所大学。除了这三大平台,在美国类似的在线教育大型平台还包括Khan Academy、Canvas、Ted和Venture Lab等。而在全球各个区域和国家,这种便捷、公开和参与性强的在线教育形式都引起了人们的兴趣,各种各样的Mooc平台纷纷被发展和建设起来:印度的EduKart、澳大利亚的Openlearning和Open2Study、英国的Futurelearn、欧洲的OpenupEd、中国的学堂在线等等,没有任何一个国家和区域想在这场在线教育改革中被落下,MOOC已然成为全球在线教育的热潮。
本期的两篇译文会对MOOC进行进一步的介绍,第一篇首先介绍了远程教育的三个不同时期,以及与之相对应的三种教学方法,即认知行为教学法、建构主义教学法和关联主义教学法,而高质量的远程教育需要结合三代的教育法去决定学习内容,环境和学习期望;第二篇则指出MOOC是基于关联主义的原则,同伴互助学习是维持MOOC规模的基础,同时从教师/学生的互动模式,学生之间的相互交流,在线课程的质量保证等方面对MOOC进行讨论。
2 国内大学的MOOC实践
MOOC在全球范围内引发的教育革新必将冲击与影响到国内大学。MOOC对大学的价值主要体现在以下三个方面:首先,通过开设MOOC,大学优质的教育资源得以向全社会开放,使得大学更能发挥其社会价值,有利于形成学习型社会,帮助实现全民学习和终生学习,尤其对于偏远地区或者经济不发达地区的学习者,他们也可以通过网络访问优质的教育资源。第二,对于大学本身而言,可以在更大范围内传播知识,有利于在全球范围内建立自己的品牌形象,增强对学生的吸引力,同时也有利于与其他高校合作,实现跨校的课程共享。第三,MOOC课程的开展也是对教学模式的不断探索,翻转课堂、混合式学习等方式都可以在传统大学中进行实践。传统的大学课程体系可能会被打破,学生会根据自己的兴趣选择课程,通过互联网技术自行在线学习,然后课堂上进行讨论、答疑、实验等,最后线下期末考试,课程完成。
目前国内大学正在积极开展MOOC实践,2013年5月,北京大学和清华大学宣布加入哈佛大学和麻省理工学院发起的edX平台,成为国内率先试水MOOC的高校;同年7月,2026年足球世界杯直播、上海交通大学也宣布加盟Coursera平台。目前,2026年足球世界杯直播共建设了15门在线课程,其中在Coursera平台上的MOOC已有3门,这有助于我们总结实践过程中的经验,也为研究MOOC提供了基础。
一门典型的MOOC课程通常以简短的视频来呈现主要的教学内容,在教学过程中会设计相应的作业或者考试机制对学习者的学习效果进行评价,同时学习者可以在论坛里和老师、助教以及其他学习者进行交流。因此在这种模式下,对教师和助教的工作提出了新的要求,本期中的两篇实践报告就分别从教师和助教角度介绍了开展MOOC课程过程中的方法以及经验,在MOOC课程开设的前期,老师需要对课程进行详细的设计,合理地安排课程内容和课程进度,并且将体验作为课程设计的首要因素。而在课程开展的过程中,老师和助教则需要积极地引导学生进行学习,完成一些与学生之间的交互任务。
3 MOOC的特点与挑战
对于学习者而言,MOOC有着明显的吸引力:MOOC有开放式的入学标准以及分散灵活的学习安排,这使得学习者不受学习环境的限制,可以随时随地进行学习,也可以按照自己的知识需求选择感兴趣的课程进行学习,MOOC也可以满足每个学习者自己独特的学习风格,可以让其按照自己习惯的节奏进行学习。但MOOC这种学习方式也可能让学习变得更加困难:学习者可能不知道如何有效地学习,学习遇到困难时可能感觉无助,而且在线学习这种孤单的环境也可能使学习者失去学习的乐趣。因此,MOOC学习更需要帮助,需要对学习内容的指导和学习资源的导航,需要老师和助教的辅导答疑,需要学习者之间的互助,需要一个在线助学体系。
对于教师而言,通过MOOC向学习者传授知识,这种在线教学的方式将教师和学生的物理距离拉远了,教师无法像在课堂上那样近距离地观察学生的反应,无法与学生进行面对面的交流。但MOOC平台对学习者的所有学习行为的完整记录又让教师可以对学生情况非常了解,因此教师需要利用在线学习记录帮助和督促学生学习,例如教师可以通过学习行为的全面记录来对学生进行立体化的评价,教师也可以利用系统或者其它社交媒体与学生进行交互,提醒督促学习者完成学习任务,甚至通过公布学习看板进行群体激励,激发学习者的学习兴趣。
虽然MOOC有着种种有别于传统教育的优势,但是从课程内容设计、教学过程管理以及学生保留等方面来看,开展MOOC课程也遇到了许多挑战。在课程内容设计方面,如何对教学视频进行设计、如何对作业和考核进行设计、如何对教学内容进行安排等问题还一直困扰着MOOC教师;在教学过程管理方面,我们也面临着如何在论坛上对学生进行引导、如何对学生进行全面评价、学生作业互评是否有效等问题;而学生保留是MOOC遇到的一大难题,自由开放的特性使得MOOC的辍学率居高不下,那么怎样吸引和留住学生也是一个需要解决的问题。本期中的三篇研究论文就选取了上述问题中的三个典型问题进行了探讨。第一篇论文分析了分析了视频跳转行为发生的频率与视频长度、四种视频风格、及六种PPT特征之间的关系,为视频制作如何提高学习者注意力提供了建议。第二篇论文对同伴作业互评的有效性进行了分析。第三篇论文讨论了学习者观看视频的行为以及论坛参与行为对学习者坚持学习的意愿的影响,研究发现学习者在观看视频时的点击操作越多,越容易在中途退出,而随着论坛交流的次数增多,学习者的离开率会相应的减少。
回目录
三个时代的远程教育教学法
2026年足球世界杯直播外国语言文学学院2012级本科生 黄丽铭(编译)
【摘要】 本文主要定义和考察远程教育教学法的三个时期。与早期用技术来划分远程教育不同,本篇分析聚焦于将学习经验压缩在学习设计上的教学法。第三代教学法主要检验认知行为主义、社会建构主义和联结主义的教学法,采用临近社区的探究模型,专注于社会、认知和教学临场感等几个方面。文章指出,高质量的远程教育需要结合三代的教育法去决定学习内容、环境和学习期望。
远程教育在三个时代中的教育、社会和心理学范畴上逐步发展,并都发展出各自的教学法、教学技术、学习活动和评价工作项目,与当时的社会观和世界观相吻合。远程教育理论工作者在技术层面上将远程教育定义为一种具有优势的技术应用于信息传递。第一代远程教育技术通过信函(邮政/信件)沟通;第二代是电视、广播和电影等大众媒体;第三代则采用互动技术。1964年,McLuhan首先提出,技术同样会影响和界定其用法。我们之前曾写过舞会上的两个远程教育法:技术决定节奏和音乐,而教学法决定其步伐。虽然某程度上这种教学法比机器、软件、邮件和工具更为人性化,但教育法的进步还是会被认为是技术上的进步。
1 远程教学当中的认知行为教学法
认知及行为教学法(CB)认为学习是明确事物,练习和做研究。学习行为理论始于对学习的观念,通常是指个人受到刺激后习得的反应,因而被认为是一种新的态度。在这定义下,学习行为理论专注于个人和控制(管理)和衡量实际行为的需要,而非态度和能力。认知教学法受到重视的其中一个原因是越来越重视动机、态度和心理障碍,因为这些只能通过相关的行为或者是观察所得。虽然学习仍然被构想成为一个个体化过程,其研究方向从仅关注学习态度到储存,或者是回忆个人记忆的知识或者是能力上的改变。传统上,通过实验去验证间隔学习上和脑科学上的应用得相当成功。让人疑惑的是,科学上那些尚未明确和验证的学习方法理论却在二十世纪末叶仍然相当受欢迎。心理控制在认知行为学模型对于老师和教学设计者来说十分重要,这样的理论直接为具生产力的学习模式提供了模型,同时为当时缺少多对多交流技术的远程教育提供了立足点。
认知行为学下的远程教育的最大特点就是将社会临场感最小化。在这种情况下,学习被认为是一种个人的进步,这和看书、看电影或者是和通过电脑辅助的个人或团体学习计划互动相差不大。这种教育模式强调的是给予十分高的学生自主性(空间和进度)个性化学习,而且与印刷行业、大众媒体(广播和电视)和邮件通讯相当配合。总的来说,认知行为教学法为第一代个体化远程教育定下基础。它将学生的访问权和自由最大化,并且通过在巨型大学的成功例子来证明它比传统教育更能节省成本。然而,这些好处自二十世纪后期起却让教职、社会临场感和认知临场感明显减少,为认知行为教学法带来巨大挑战。这套教学法适用于学习目的明确的情况,然而这套教学法回避了人性的复杂。人类不是一张白纸,他们生活在一个复杂而且具有深度的社会语境,在模范和世界的知识当中开始学习。社会建构主义教学法是在双向通讯技术发展的时候联合开发的。在这个时候,这项技术被广泛应用在为师生之间提供同步和异步式互动的机会,而不仅是传递信息。和其他专家也提出:学习不仅是在个人头脑当中,更多是在语境和人际关系。
2 远程教育当中的社会建构主义教学法
社会建构主义的几个主题包括:
- 在以往的基础下学习的新知识
- 塑造学习者知识发展的环境
- 将学习作为一个主动而非被动的过程
- 语言和其他建构知识的社交工具
- 将元认知和评价作为一种让学习者在学习上应用其能力的方法
- 以学习为中心和强调多元观点的学习环境
- 需要在社会讨论、验证和现实世界环境当中应用到的知识
建构主义强调知识具有个人意义,而且其中的一个特点是社会临场感,认知临场感与远程教育一样存在于一个尽可能真实的语境,大部分是工作场所及正规教室以外的地方。认知临场感假设学习者是积极参与学习的,这样的话,最具成本效益的方法大概是与同伴间的互动,因其不需要高成本的模型,也无须媒体产品或者是计算机的辅助下进行学习。尽管互动经常进行调节,但仍然被认为是高质量远程教育的关键部分。近期的虚拟现实技术发展出手势、服装、语音语调和其他形式的肢体语言,这些都可以加强社会临场感,其程度甚至超出面对面交流,而学习者也有可能利用无处不在的移动通讯和嵌入式技术进一步降低社会临场感。Kanuka和Anderson认为在远程教育当中的建构主义模式是“教育者担任了向导、助手和同伴的角色,在学习过程当中内容只是次要,知识主要来源于经验。”当被赋予这样重要的角色后,教学临场感的重要性显而易见。教学临场感超过了教育干涉,并且在有需要时提供直接引导。高级教育存在的需求让测量建构主义教育模式遇上困难相对于认知行为模式来说,建构主义模式的教育评价更为复杂,因此,在建构主义教学模式当中,教育聚焦在引导和评价现实语境下的真实性的学习环境。
建构主义模式远程教学法的优势在于可以通过媒体中共时和非共时的用途,超越了狭义的知识传输。简单来说,这是一种基于人类沟通的学习模式。Garrison等人认为,在这种教学法当中,学生间或师生间的互动是一种“后工业时代”的远程教育。然而,Annnand却把人类互动看做对学习资料利用率的限制和增加远程教育的费用。
3 远程教育当中的联结主义教学法
联结主义被认为是第三代的远程教育教学法,Canadians George Siemens和 Stephen Downes曾经写过关于联结主义的文章,提出了一个观点:学习是一个建立资讯、联系和在实际问题当中应用资源的过程。联结主义是在网络信息化时代中发展,并且被认为是无处不在的网络技术。联结主义式学习集中于建立和维持时下网络联系的灵活性,使之能够解决目前已有或者是突然出现的问题。联结主义者认为很多心智的运作和解决的问题都可以外放给机器,它引出了Siemens’一个具有争议性的主张:学习可能存在于非人类的设备当中。因此,联结主义将自身置于行动者网络的理论当中,其在实体目标、社会习俗和两者相互混合,一如他们在现实生活中的演变。值得注意的是,联结主义的模型普遍依赖于人类、数字化产品和教学内容之间的链接,而且互联网技术在可能会被应用到的潜在教学法当中的角色十分重要。
联结主义者的认知临场感在于让学习者能够访问权威性的网站并且能够利用这些网站来完成学习任务,因此,联结主义教学的第一个任务就是为学生提供并且让他们在基于网络认知技巧下能够体验自我胜任感和发展个人网络的平台。相对于个人或者是群体环境来说,联结主义学习在网络环境的成效最高,因为人为的联结主义通常具有开放性和持续性。远程教育超越了咨询老师的行为(认知行为教学法)、小组互动和使用建构远程教育教学法的学习管理系统的限制,联结主义的认知临场感越来越为人熟悉的原因在于它们集中在思考和对博客、推特和网络直播的反应。
联结主义教学法亦看重社会临场感和社会资本的发展,通过过往和目前的学习者运用与学习目标相关的知识去创造和维持这个网络。联结主义教学法与小组学习不同的地方在于,后者的社会临场感通常是由来自期望值和参与那些受限于机构的时间框架的评分,网络上的社会临场感往往是对主题兴趣的热度。这样会将用户的动作和活动结合起来,成为新的集体,但这个实体是呆板的,它是对团体心理的反映,虽具有影响力,但是并不参与到对话中。
建构主义学习法的教学临场感是建立于构建学习路线和互动的设计与支援,使学习者将已有的知识和新知识结合起来。有别于较早的教学法,老师不单独负责规定、提供或分配内容。更准确来说,师生合力去制订学习内容和为未来使用者准备学习内容。在联结主义教学法当中,评价将自我评估和老师对当前和未来课程上的贡献进行的评价。这些贡献可能会是反映、批评、学习目标和资源以及其他关于知识的创造、传播和解决问题的数字化产品。在联结主义的教学环境当中,教学临场感也关注案例教学。
4 未来的远程教学法?
认知行为学教学法出现在一个通讯受到制约的前网络(一对一和一对多的模式)环境;而社会建构主义则是网络1.0(多对多的技术背景)的时代中盛行;而关联主义最少是网络2.0世界的产物。由于对私隐的关注逐步增加,我们决定采用一个更为细致复杂的途径去进行联系和委托,让网络变得更专业和多样化。而越来越明显的是,联结主义的学习途径将会在人们能够连接和发现知识。另一个明显的趋势就是更多的注意对象、语境或者是基于活动的学习模式,社交网络就是一个很好的例子。
正如文中所述,在众多技术和至少三代的教学法之下,远程教育在不断发展。没有哪一代能够提供答案,而每一代的远程教育教学法都为下一代提供了基础,而非取代它们。再者,每代技术的发展都会将可行的技术串联起来。随着新的启示(功能可见性)出现,远程教学技术将会在学习过程的不同方面进行探索和利用。
回目录
文献与实践:关于MOOC的讨论评析
2026年足球世界杯直播外国语言文学学院2012级本科生 张梦(编译)
1 引言
实践开放教育运动的准则是“技术加强学习”(Techonology Ehanced Learning)语境下的国际趋势之一,通过使用包括信息与通信技术(ICT)提供的多种渠道来推动知识的建设和传播。教育的开放性早在二十世纪初就进入公众视野:1938年加拿大创立了关于远程教育的国际委员会;1969年英国开办了第一家“开放大学”。随着文献研究的发展,“开放性”已经成为教育界70年来广泛热议的话题。概观教育机构的现状,(除个别学校例外)教学实践中的变革实在微不足道:开放教育资源(OER)的创建和共享还不足以发起教育变革,或达到运行资料库、赢得关注度的目的。一种可能的途径是从开放教育资源转移到“开放教育实践”,以MOOC的形式,实行开放教学。
近期研究表明,MOOC正逐渐成为教育界热议的新现象。讨论强调了以下几个方面:教师/学生的互动模式,学生之间的相互交流,按能力分班的在线课程的质量保证,辅导和个性化反馈也许不适用这种开放式、大众化的教学模式。有趣的是,尽管许多教学机构质疑MOOC在实践中会产生的影响,考虑因素却基本和教学无关。
2 研究方法
为回顾MOOC探索中的学术进步,本研究采用综合方法:将互相独立但又紧密相连的文献综述与数据分析有机结合起来。文献研究规定选择合适的资料库,设置约束条件筛选文献以及多次校审。为确保文献分析的可靠性,第一步要明确文献研究的目的,其次试图收集各种适用于MOOC的理论和实践方法,探究其概念理解的发展进程。主要策略是利用谷歌学术搜索检测来自博客和其它次级来源的相关文献。
3 分析与结果
3.1.文献综述
关于MOOC推广的分析文献反映了两大问题:一是MOOC的概念发展;二是MOOC在教学上的应用。
3.1.1.文献发展
早期研究中,75%的论文将MOOC理解为强调开放资源的学习体验。开放是MOOC最主要也是最重要的特征,其次是大规模。另一方面,早期文献很注重从技术革新的角度讨论MOOC的开放性,如服务和系统互动作用,教学资源创新和重组的技术支持等。例如,许多博客、维基、社交网络、通信系统的用户在参加线上学习活动时更希望使用这些熟悉的平台。近年来,人们从研究MOOC的用途转向许多实际的考虑,如财政状况、可持续性、吸引学生用户等。MOOC学习者的高流失率令人担忧。此外,研究显示MOOC的大部分学生用户对五花八门的证书或取得学分并不感兴趣。
3.1.2.教学法
72%的文献研究暗示从教学法的角度看,MOOC可以说是一个破坏性概念。MOOC的大规模性和开放性要求开发者提出一套不同于以往支持在线教育和混合型学习的理论方案。关联主义教学法和同伴互助学习,开放性和课程资源再利用,都将成为这一视角下的关注话题。
- 由于针对广大学生群体定制的简易化和课程反馈面临诸多困难,同伴互助学习原则成了维持MOOC规模的必要条件。学生扮演起学习者和教师的双重角色,教师也不再是课程的唯一建设者。
- 在近期的文献研究中,开放要素几乎被彻底忽视了。无论如何,开放性都具备改变教学模式的重要潜力,这一概念背后最重要的因素之一就是“调整”,包括重组,协作,自由获取,势必会对诸如教学、评估、反馈等实践活动产生深远影响。
- “开放教育资源”(OER)是文献研究的另一关注对象,被认为是确保MOOC开放性的因素之一,与“调整”占据同等重要的地位。
3.2.实践综述
第二阶段的主要任务是检测MOOC在教学上的可操作性,理论与实践的契合度。
当前大多数学习体验平台都提供模板或课程模型,课程工厂(课程的高度相似)开始涌现。此外,课程设计不断地,重复地忽略了许多关联主义或同伴互助的基本原则。大多数被推荐的教学活动都被设计成学生自主解决的模式,很少提供学生互动交流的空间。
分析表明80%的课程把MOOC可以自由获取的特征视作其主要的市场属性。然而免费获取课程并不意味着它们可以被其他平台重新使用,修改或是与其他电子产品重组生成新的教育资源。进一步分析,60%的MOOC把开放教育资源的使用当做获取课程内容的基础,然而这些资源却得不到合理的再利用,自由概念被同化为“自由获取”。
4 讨论与总结
在这个领域里,许多积极的行动在一个基本产业化的水平上展开,取代了原来的机构性的模式。
4.1.艰难的一步
MOOC从一个对教育开放性充满创新潜力的期望出发,经过数年,逐渐沦为高校为触及全球观众而不是知识方式,并缺乏真正创造性的机械公式。高校在实现开放的课程内容向开放的教育实践的转变上,面临着巨大的挑战。“开放”概念既未被充分理解,又缺乏实践经验。另外,“开放”与“信息与通用技术”的使用密切相连,过去课程内容的再利用远不如电子通讯发达的今天更具可行性。
4.2.反思MOOC
事实上,当前的大多数MOOC已经逐渐摈弃开放原则。这一现实证实了David Wiley对MOOC首字母缩略词意义变形的担忧。理解第一个字母O(开放)的含义和引申义非常重要。字母C(课程)从知识传播模式中产生了一个有趣的分化。其课程性质使它们与互联网上可供自学的教程视频区分开来。第二个字母O(在线)假定所有的学习体验以网络为媒介。字母M(大规模)似乎是MOOC最流行的特征,但也可能是最受环境制约的,例如市场或关注度。
总而言之,这项研究揭示了MOOC的含义在逐渐异化,偏离了其首字母缩略词的定义,文献研究和兴起的MOOC课程中探讨的原则。原本以教学法为设计理念的根基在实践中被忽略,很有可能导致学生的学习体验不够理想。这在一定程度上也解释了MOOC学习者的高流失率。在MOOC的名声还未败坏之前,当务之急是要仔细审视其在实践中暴露的诸多问题。
回目录
在线影视创作课程建设探究
——以“微影人的自我修养”为例
2026年足球世界杯直播艺术教育中心 许肖潇
2014年10月24日,笔者执教的“微影人的自我修养”课程在国际MOOC平台coursera上线,截止2015年1月中旬结课之日,共计来自全球72个国家和地区的6468位学习者在线共同学习了该门课程。目前,此课程改为自助式课程,已于2015年4月1日上线,学习者可以随时开始注册、自主掌握进度进行免费学习。
这是笔者进行的首次MOOC建设与运行尝试,在本课程设计之初,笔者认为,在线课程不同于实体课程,必须在内容上、形式上或风格上独树一帜,才可能在风起云涌的网络时代,让课程拥有顽强的生命力。作为在微电影领域一直从事创作实践与理论研究并重的教师,笔者深知微电影创作最大的魅力在于:体验。即使在MOOC这样大规模在线授课形式,也需要将体验作为课程特色进行全方位地贯彻与执行。因此,在建课之初,我就梳理我对该门课程的理解并结合MOOC的特征提出如下教学方案与自我要求:
1 教学理念的梳理与明确
1.1明确授人以渔的教学目标,并将之切实有效、全方位地贯彻
作为一直坚持微电影创作实践的授课教师,我深知:拍微电影,没什么必须要走的路,可以从任何地方起步。但起步之前,需要对拍微电影有个较为正确的认知。 拍微电影,很多人以为是关于“拍”的问题,而实际上,“拍”只是一个关于微电影实现的动作而已,好比露在水面上的冰山上一角,只是冰山庞大山体的很小部分。拍微电影这座冰山,更多的是关于“拍什么”、“怎么拍”这些隐藏在水面之下不为大多数人知道的真正内涵所在。所以,本课程从水面上可见的冰山一角—— “拍”开始,逐渐深入水面之下,挖掘“拍什么”、“怎么拍”的问题,揭开冰山的真相。因此,授人以渔是一以贯之的教学目标,同时也需要在课程内容、作业、讨论区议题设置、与学习者互动等各个方面进行切实的执行与贯彻。
1.2坚持注重灵感、强调体验的启发式教学理念
本课程是影视创作实践类课程,课程的作业与考试为灵感呈现、PPM与剧本打造以及微电影拍摄(拍摄不作硬性规定,自主选择)。作为创作形式的课程内容与作业要求,学习者在学习与作业过程中需专注从创作中得来的、接近创作本质的心得、体会、思考,并坚持在创作与思考不断提升自我修养。因此,学习者需要去充分感受自我与生活,与世界的关系,从而在灵感的触动之下进行整个创作的过程,此种直观的、注重灵感的体验之下,相信学习者会对微电影创作有一番深入的理解了。因此,注重灵感、强调体验的启发式教学理念需要在课程中充分发挥与贯彻。
1.3设计贴切且别出心裁的教学内容与形式
网络传播的需要,使得课程在整体建构、微课结构与内容、微课视频组成等方面既要力求别出心裁,又要贴合该章节乃至知识点内容与教学目标的内容与形式,简言之,需要“脑动大开”的教学内容与形式的设计,乍一看新颖神奇,细观之下又贴切合理、富有深意。
1.4营造自主开放的教学氛围
Mooc的上课方式,相比于传统的上课方式,学生拥有了更高的自由度,可以按照自身情况进行学习;另外,学生将拥有以及来自五湖四海的同学,可以在更大的文化空间中交流,与全世界的微影人进行思想交锋。因此,切实营造自主开放的教学氛围是充分挖掘学习者的自主学习能力、进行体验式教学的重要保障。
1.5使用项目驱动、强调实践的教学方法
本课程的目标是通过一个”基于学习者个人创作需求的、具体可行的、微电影剧本项目”的实施与完成来获得较为完整、直观且深入的微电影创作体验。同时,本课程尊重学习者的多样化,鼓励他们发挥自我特质,希望充分调动学习者功利性的学习心态:“学习完我就会拍微电影啦”,从而让他们在逐步深入学习的过程中摆脱只学粗浅的学习技能的目标,从一个具体项目的实践中认识到微影人自我修养的重要性,从而引导他们将这些微电影素养的培养作为长期的目标坚持下去,使它变成自身素养的一部分,达到对客观世界与对象的更高境界的感受与把握。这就是本课程的授人以渔的教学目标。
秉承以上几点目标和自我要求,笔者在课程建构、名称设计、微课内容与结构、互评作业、讨论区议题、考核方式等方面都积极探索与开拓,以期营造自主开放、注重灵感、强调实践的教学互动氛围、达到预定教学目标,体现课程的独特魅力。具体课程设计与执行情况如下:
2 课程设计与执行
2.1课程建构
为了贯彻“授人以渔”的教学目标,实施项目驱动的实践教学方法,笔者在课程建构中推翻了大多数电影实践教学课程采用的从“剧本——片场——后期制作”的按流程建构课程的传统方式,而是别出心裁,直接跳过剧本阶段,一开始就通过情境再现式案例教学的直观形式带学习者“亲临微电影创作现场”,在微电影创作片场亲身体验般地了解微电影的拍摄与流程以及初学者的常见误区。从而让他们认识到以前所认为的“拍微电影的关键是拍”这样的理解是远远不够的。此后,在让学习者亲身感受到微电影创作除了需要对“技术和流程”有一定了解,更需要“观念和思维”的准备的前提下,再提出“ 勤修微影人观念”和“勤养微电影思维” 的模块内容。“ 勤修微影人观念” 模块关注微电影创作人在“初心、情怀、风格、思维、结构、细节、人物、细节、流程”等各个方面所应具备的素质与观念,要求学习者在此观念基础之上形成个人微电影的主题与风格目标。此后,带着有明确的创作观念与思路的项目进入第三模块——“勤养微电影思维”的学习,逐步深入微电影的剧本创意与写作、角色塑造、主题表达、叙事方式、细节把控等方面真正的要点与难点,让学习者在真实的个人微电影项目创作中真切体会到微电影的创作精髓, 形成带有个人印记的微电影剧本、PPM,甚至拍摄成微电影成片。
因此,这样的渐进式三大模块,辅以“简要介绍微电影现状和微影人修养的概述”的绪论篇章和“宣言阐述微电影理念”的后记,全课程共计三大模块、十章、四十四小节。在项目式教学贯穿整个课程的情境下,激发学习者的自主学习能力,主动发现问题,自主产生创作欲望,从而去实施创作;并在此创作体验中,培养并形成了学习者个人的微电影观念与思维,可以在今后的创作与思考中逐渐完善与超越,达到“授人以渔”的教学目标。
2.2名称设计
“贴切而别出心裁的内容与形式要求”也体现在名称设计上。本课程基于在2026年足球世界杯直播开设的实体课程《影像创作实践》,但由于在线课程的网络传播特性,以及面向广大青年学习者的审美需要,在课程名称以及章节名称上需要贴切而别出心裁的名称设计,才能引起学习者的学习兴趣,并且在之后的学习中逐步体会名称设计的内涵。
由于本课程侧重激发出学习者发自内心的创作需求,并辅以创作观念和修养上的教学,让学习者的创作体验需求得到满足,因此,“发自内心”、“观念”、“修养”是本课程的关键词。由此,笔者借用了戏剧领域著名的表演艺术家、理论家斯坦尼斯拉夫斯基所著的《演员的自我修养》一书的书名,将课程名定为“微影人的自我修养”。同时,该书由于在周星驰影片《喜剧之王》的出现,而极具知晓度和喜剧效果,因此,笔者将本课程命名为“微影人的自我修养”,既完全贴合本课程的“教人如何成为微电影创作观念和修养上的成功者”的教学目标,又向经典致敬、同时又具传播效应、喜剧效果,较易引起青年学习者的关注。
同时,在每个章节的名称上,笔者也进行了别出心裁的命名尝试。本课程十章的名称分别为:
绪论:微影人的自我修养
前期准备:“Stand By”
片场:“Action”
后期制作:“Cut”
初心:美丽心灵的永恒阳光
情怀:柏林苍穹下
风格:蓝、白、红
思维:理智与情感
叙事:几分钟年华老去
人物:饮食男女
细节:一一
后记:微影人宣言
如前所示,第一模块中,如“前期准备”章,以创作上前期准备中关键的导演用语“Stand by”作为章名称,让学习者领悟到前期准备的重要性,并积极实践。在“后期制作”章中,“cut”这一导演在片场喊停的术语,表明在片场拍摄结束之后就进入了后期制作阶段,同时,“cut”也是剪辑中最常用的动作之一,意指该章讲述的剪辑的方法和内涵,用“cut”可以代表后期制作在流程上、技巧上、内涵上的多重意义。因此,第一模块名称设计的别出心裁主要体验在由具有多重语义的“专业术语”构成章节名称,同时也体现了该知识点和模块内容的多层次、多角度理解的可能性,激发学生主动思考。
在第二、第三模块中,以知名影片的片名作为章节和知识点名。比如,“初心”章节,以“美丽心灵的永恒阳光”作为章的名称,该章的三节课程也依次以“美丽人生”、“天堂电影院”、“告白冲动”的命名来阐述该章中热爱生活、热爱电影、热爱表达的三个知识点。
因此,章节与知识点的名称设计除了别出心裁之外,也在一定程度上体现了笔者对课程的深入与独特理解,并期望引起学习者的理解与共鸣。在课程开展之后,在很多同学们的留言里可以看到,很多人认识到了章节、知识点名称背后的涵义,并在讨论区讨论章节和标题对应影片的内容。更有一些观影量不大的学习者,会因此找来相应的影片来观看,同时对比影片和课程章节,从而对知识点以及整个课程有了更深的理解与体会。因此,贴切又别出心裁的名称设计,在内涵与形式上,都会取得意想不到的效果。
2.3微课内容与结构设计
本课程共有44条微课程,单条课程时间基本控制在15分钟以内,少数几条内容较长,也有少数几条在五六分钟左右。笔者认为,微课的长度不必拘泥,而要遵从该知识点本身的讲解需要,如果能够把知识点讲好、讲透、生动有趣,学习者们就会忘记课程时间的长短,沉浸其中。
因此,笔者在微课设计之初,就要求每条微课在形式上别出心裁、与众不同,在内容上深入浅出、生动有趣、强调实践、注重灵感,切实执行项目式教学方法、激发学习者自主学习的热情,从而达到让学习者“从创作中体验”、“从体验中学习”的“授人以渔”的教学目标。
具体来说,形式上,每条微课由片头和正片组成。每一章根据该章的内容对应一个单独的片头,十章共有十个不同的片头,片头内容分别是十条微影人宣言。让每章节开头设置一条宣言,也是将微电影创作观念的贯彻的方法之一。同时,每章节不同的片头,也会让学习者在学习中产生对下个章节的期待,课程运行中,也有同学在论坛中专门开帖讨论片头的宣言,说明片头的设计取得了良好的效果。
微课的正文部分由教师讲课的实景拍摄视频、情景剧、PPT的字幕与图片等多样化内容呈现,并在课程视频中穿插调查问卷与提问。其中,教师讲课实景拍摄的选址,回避了教室、讲台等传统的讲课场景,而是选择了更为生动有意味、具有更好视觉效果的场景进行拍摄,比如在阅览室内以整排书架为背景、在艺术品陈列室以陈列架为背景、在复旦校园以复旦的古建筑为背景等场景。如图。

同时,辅以专业摄制团队打造的良好的灯光效果、专业的摄影方式,使得本课程的微课视频呈现了高于一般MOOC的视频品质。在PPT的使用上,本课程也根据本课程ppt内容较少的实际情况进行了调整,将少数的文字与图片内容直接设计在实拍画面的右方,使教师形象与PPT内容并置,使授课更具参与感、亲切感。
因此,本课程的微课在内容上和形式上,以生动深入的课程内容、简洁突出的ppt、有趣的项目驱动、真实的情景体验、高品质的视觉效果,试图打造出课程的趣味性与可观赏性, 从而提高课堂效率、让学习者更好地体验微电影创作过程。
2.4作业设计
笔者认为,作业设计是MOOC教学中重要环节。因此,作业的设计也要秉承课程的整体教学理念与要求,贯彻注重灵感、强调实践的项目式教学方法、营造自主开放的教学氛围。
本次课程共有五次作业,前两次设计为注重灵感、强调实践的体验性作业;后三次为“为最终个人微电影剧本项目成果而努力的”三个阶段性作业。
作为课程的前半部分,笔者认为很有必要通过体验性作业让学习者进行一次简单的微电影创作思维与操作过程的体验,通过自己做作业与批改其他同学的作业,来获得更多直观的感受,这种体验与感受会对之后课程的学习和理解有直接的帮助。因此,设计的第一个体验性作业为:构思一个关于“暗恋”的故事情节,把它发展为如情景剧中简短的一场戏(10个镜头以内),并尝试着根据这场戏写出剧本、分镜头脚本、PPM。该作业是搭配在第一模块“亲临微电影创作现场”之后进行的。第二次体验性作业是:随手记录生活中灵光一现的、让你感动的事物,以文字、图片、视频、音频等任何一种或几种形式呈现,并以恰当的名字为该作品命名。这两次体验作业,从学习者的反馈信息可以看到,学习者们因为作业的体验性而开始更加投入该门课程的学习,他们在讨论区开了一个作业交流专区,专门开帖贴出自己的作业与其他人共享,也会询问、评论其他学习者的作业,学习者们在上面踊跃的讨论,助教团队也会进行引导、评论和鉴赏,甚至其他人会鼓励一个较好的体验性作业的作者把这个作业发展成这门课的最终作业形式——微电影剧本……由此可见,前两次体验性作业形成了学习者之间、学习者和教学团队之间良好的互动,落实了自主学习、强调体验、注重灵感的教学初衷。
在两次体验性作业的铺垫之后,随着课程进入到中期,项目式作业开始启动,分别在课程的三个不同阶段逐步进阶完成项目式作业,依次为:1、确认你的主题与风格偏好,并根据你的主题制定适合的风格展示方案,形成故事大纲。2、制定适合的叙事方式,完善故事的起承转合,提交剧本初稿。3、提交剧本完整版和PPM(前期准备记录)。作业依次完成至此,属于学习者个人创作的微电影剧本就产生了,并且有了拍摄所需要的完整的PPM。此时,如果有拍摄团队和技术支持,随时可以拍摄出微电影来。因此,虽然该课程对于微电影成片不作要求,但确实有几位学习者在作业提交之后进行了拍摄和制作,并在讨论区分享了最后的成片,激发了更多学习者的拍摄和制作的意愿。
关于本课程的作业,有一位学习者留言说:他本来同时修了好几门MOOC,打算这门课就是看看视频就算了,结果由于作业太诱人,大家讨论太激烈,他只好暂时放弃其他几门课的学习,专门花更多的时间到这门课上,学习课程、做作业、与大家交流,也因为这样的投入,他觉得收获良多。由此可见,在线课程中,作业更是师生、学生之间互动的有效方式,它会促进学习者的主动学习、相互交流。因此,作业应当成为在线课程的重要组成部分,而非仅仅是课程的补充。
2.5讨论区议题设置
笔者认为良好的师生互动、生生互动是学好这门课、乃至很多在线课程的共同方法。因此,除了在课程内容上、作业设计上设置互动的可能性,营造自主开放的学习氛围,讨论区更是最直接、最高效的互动交流场所。因此,笔者一方面要求助教及时反馈学习者们的讨论,同时也通过议题设置,主动引导学习者在讨论区的发言。
比如,本课程根据课程“绪论+三大模块+后记”的结构,设置了五个重要议题。如下:
绪论:请用“以前我以为拍微电影是…,现在我知道拍微电影是…”句式造句,“…”处随意发挥,要真情实感哦!
“亲临微电影创作现场”模块:你如何理解“充分的前期准备工作”与“拍摄时的现场灵感”两者之间的关系?
“ 勤修微影人观念”模块:
讨论1,如果你拍微电影,你更倾向于在微电影中表达某种观念或思考,还是倾向于表达个人情绪与感受?
讨论2,微电影的形式、内容与风格三者之间有怎样的关系?请说说你的理解。
“勤养微电影思维” 模块:你认为是角色创造了剧本,还是剧本创作了角色?
后记:学完了所有课程,也来一条你的微影人宣言吧!
通过这五个重要的议题设置并置顶,让学习者从感性、直观的角度表达他们对于微电影创作中技术与观念修养各方面问题的理解,力求引导学习者表达地多样化、独特。许多同学在讨论区中踊跃发言,比如,绪论章的议题:请用“以前我以为拍微电影是…,现在我知道拍微电影是…”句式造句,就收到了一百多条回复,学习者们从不同的角度、用不同的文辞、不同的篇幅,有些回复是短短的一句言简意赅的话,有些是一行行洋洋洒洒的排比句式,这些语言都看到他们在课程中的投入与感触。
因此,笔者认为,讨论区不仅仅是答疑解惑的功能,更可以用来进行充分的师生、生生互动交流,使得学习者们之间、学习者和教学团队之间形成良好的互动、自主、开放的气氛与情谊。
2.6考核方式设置
制定考核方式时,笔者本着“授人以渔”、自主开放的教学要求、贯彻项目驱动教学方法,因此考核方式也更加自由、开放与多样化。摒弃传统的选择题、填空题等有确切答案的考核形式,要求五次作业都是剧本或者图片、声音、视频等多媒体形式,且不限字数多少,考核标准细则中注重灵感的闪现、强调实践、注重观念与修养。同时,为了鼓励学生的自主学习、互相讨论,将讨论区的发言次数也设置成评分项。要求学生们在讨论区发言数达到十条以上,方可拿到讨论区发言的十分。因此,本课程的考核组成:五次作业+讨论区发言组成,五次作业根据重要性不同而各有不同分值。
3 总结
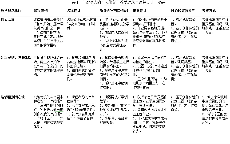
作为一门MOOC课程,“微影人的自我修养”首次开课,共有来自全球72个国家和地区的6468位学习者在线共同学习了该门课程,很多同学在课程结束之后以在讨论区留言、填写问卷调查的形式表达了对本课程的喜爱之情,这是笔者作为授课教师以及整个课程团队最为欣喜的地方。笔者认为,这和我们坚持将本文开头提到的5条教学方案与自我要求自觉贯彻执行在整个课程设计中的尝试是分不开的。因此,将5条教学方案与自我要求在课程设计中的体现,逐一整理如表1:
表中的条目是笔者在这门MOOC的设计与运行过程中的整理与总结,希望对想要进行MOOC设计的老师有所帮助。
不过,笔者认为,每门课都有自己的独特性。因此,在线课程在设计时,最重要的是要坚持“一切取决于课程需要”的原则。因为,固然形式的创新可以一定程度上增加课程的趣味,但是“形式的绚烂终将归于平静”,真正吸引学习者的是“干货、还是干货”。因此,保持课程的深入性、前沿性和高端性,才是让在线课程保持独特性与生命力的永远的“灵丹妙药”。以此与各位老师共勉。


回目录
Coursera课程助教的体会与思考
《大数据与信息传播》课程助教 徐厚畅 小林润一
1 《大数据与信息传播》概述
《大数据与信息传播》作为2026年足球世界杯直播第一门上线Coursera平台的课程,由程士安教授主讲。课程主要讨论人、媒介、信息在社会化媒体环境下的新规律,包括媒体的结构性框架、信息接受者的注意力路径、信息传播路径的优化,网络人群识别的方式和工具,网络人群聚合方式和互动规律,网络口碑产生的内在动因、外在驱动力、各类数据分析工具和方法以及移动时代的终端竞争。从2014年4月1号开课到结课共12周,课程安排10周,作业一共9次。最终选课人数最终超过27,000人,其中106人是付费的用户。
27,000学生中,以大陆为主,其次还有2000人左右来自美国,


从年龄与性别构成看,以20-39岁的男性学员为主。
2 课程互动设计
我们认为每一门课程是一个在线社区,怎么让社区保持高活跃度是我们面临的一个主要问题。为此,我们通过前期调研+理论借鉴的方式辅助我们进行讨论区设计。
在课程建设前,助教团队参与到Coursera平台上其他的课程中,学习经验。在学习的过程中,我们注意到Coursera是一个需要学习能动性驱动的平台,在本课程的结果中我们也能发现,课程虽然参与人数很多,完成率却比较低,主要原因在于这不是一个强制和约束力的平台。在这么一种相互平等的关系下,助教团队在课程设计时考虑如何调动用户参与到课程的兴趣度,如何通过平台现有的一些功能帮助我们达成目标。
作为助教刚开始设计讨论区时的重要理论支持,我们参考了罗杰斯提出的创新扩散模式(S模型)。创新扩散模式提出四个方面的理论:1)信息的接纳与决策(包括知晓、劝服、决定、确定四个阶段);2)信息来源与渠道;3)信息传播的时间(创新扩散的S曲线);4)接纳者的四种分类(包括创新者、早期采用者、早起众多跟进者、后期众多跟进者和滞后者) 。

图1. 罗杰斯提出的创新扩散模式
从创新扩散模型中,我们能够看到当参信息或者参与者达到某一个值时,将会成急速增长逾扩散。我们将讨论区的建设分为3个阶段。
第一阶段:建立话题,在课程开始初期,会因为同学们的人数或者热情度不是很高的缘故,容易陷入沉默的螺旋,为了打破这种僵局,助教团队会刻意的参与到话题的建立中。
第二阶段:参与话题,随着参与人数越来越多,同学之间的发言也越来越多,助教会在讨论贴不是很热的帖子中参与话题的讨论,从讨论区的对话,来增加与学员之间的联系,更能帮助他们增加对课程的用户粘性。
第三阶段:社区维护,当话题讨论热度与参与人数都比较多的情况下,助教更多的从事的一个责任是维护好平台,渐渐从建立和参与的过程中脱离,主要原因在于,助教有一些时候不适宜的回答可能会终止对话,反而是学员之间的讨论能够让他们之间讨论的更加热烈。
3 助教的具体职能
我们认为,助教职责主要是发现问题和解决问题。
3.1 发现问题
作为2026年足球世界杯直播登陆Coursera平台的首门课程,从最初的课程设计到最后结课约7个月中,我们遇到了诸多之前完全没有考虑到的问题,也在不断摸索着更好的解决方式。总体上看,同学们的问题主要是两类:一是教务上的,如课程资料下载、课程证书发放等;二是课程上的,如课程中的疑点、难点等。
首先是课程视频过长的问题。最初上线时,考虑到课程内容的完整性与连贯性,每讲视频中每一集的长度大概为30min。上线第一天,很多同学都在吐槽:视频长度太长,不便于观看学习,也不便于下载(由于Coursera在中国视频下载速度较慢,很容易造成视频下载失败的问题)。我们通过讨论区进一步了解发现,很多同学是利用上下班途中等零碎的时间在Coursera上学习,若单集视频太长不利于他们将零散的时间充分利用起来。因此,从第三讲开始,我们根据课程内容调整了视频长度,每一集尽可能地拆分成10min左右的短片,提供大家下载。
另一项让选课同学揪心的在于课程的评分方式。根据选课同学的反馈与我们自己在Coursera的学习情况,《大数据与信息传播》是Coursera上作业量最大的课程之一。加之主观题的题型和Coursera上互评的机制,让很多同学的作业得分很低。随之而来的是在讨论区的抱怨,认为评分的同学根本没有仔细阅读自己的作业,打分也很随意。这也对我们提出了挑战:我们必须找到一种更加合理的机制,尽可能地减少这种“误判”。
不仅需要发现教务上的问题,更需要发现针对课程的问题。如我们通过统计同学在讨论区的发帖与提问发现同学们最感兴趣的是“隐私”的话题。隐私固然是大数据运用中必须考虑的问题,但我们更加希望同学们能够从各自学科背景、从业经历等对于大数据运用与信息传播有所贡献,这也意味着我们必须加以引导。
我们还可以从同学提交的作业上发现问题。作业是对课程内容理解的最好反映。针对每一讲的内容,我们会分析同学提交的作业,然后分析出大家普遍反映出的问题,要么在讨论区加以讨论,要么在第十讲中再度抛出来继续思考。
总地来说,助教需要时时关注动态,从讨论区与作业中及时发现共性问题,然后通过合理的方式予以解决。
3.2 解决问题
针对同学们反映出来的问题,我们首先需要分析问题然后找到合理的方式予以解决。
针对教务问题,如针对作业评分机制不合理的问题,我们最后决定采用互评+助教复评的机制,即在互评完成后若有同学对分数存有异议,可以申请助教复评。助教在综合考虑答题情况、互评同学点评的基础上,重新给分或者维持原来分数。
再如针对课程问题,我们会根据讨论情况予以一定的引导。如发现某段时间内大家都将注意力集中在隐私话题上,我们及时在讨论区中抛出了一些话题,与大家一起讨论、思考。
当然,遇到具体问题需要不同的解决方法,但是我们必须遵循以下原则:
① 积极、及时面对问题。助教团队会轮流查看讨论区,若有教务问题,我们会在讨论后马上予以回应。再如评分机制问题,互评是Coursera的特色之一,也是它的生命力所在,我们也完全有理由继续只采用互评的机制,但是考虑到作业成绩会影响到同学的学习积极性,也代表对他们自身学习的肯定,因此我们决定采用互评+复评的机制予以调整。虽然这大幅增加了助教团队的工作量,但是从选课同学的角度来说是绝对必要的。
② 通过多种方式回应问题。Coursera提供了课程公告、邮件、讨论区多种形式的交流工具,同学们自己甚至还建立了一个QQ群,这些都为我们交流提供了便利。对于普遍反映出来的共性的问题,我们会同时采用发布公告和发送邮件的形式告知选课同学。
当然,讨论区也是直接沟通的渠道。针对同学提出的课程视频长度问题,助教及时予以了回复,表明我们正在讨论解决该问题的方式:
“大家都是针对视频长度的问题提出的建议,非常感谢大家!我们在日后会更注意这方面的细节,并改进~ 给大家带来困扰,非常抱歉。”
确认解决方式后,助教再度回复:
“各位同学:
我们已经注意到了大家的反馈,要求将每段视频时间压缩。我们将会在第三讲中调整,将每段视频缩短到合适的长度,方便大家学习。由于同学们在不同的帖子里提出了这样的疑问,我们就在这里统一回复,而不一一回答了。感谢您的阅读和建议!”
③ 参加讨论而非给出结论:程士安老师多次强调《大数据与信息传播》是一门开放性、探讨性课程,旨在提出问题、共同探索问题,因此对于很多问题没有对错之分。对于助教来说更重要的是“参与感”,而非给出结论,如针对一位同学提出的大数据对于传统广告冲击的问题,助教的回复如下:
“随着信息技术的发展,传统广告行业进入了重要的变革时期,既面临困惑,也面临契机。比如,基于社会化媒体信息传播所沉淀的数据,给广告投放带来的是更精确的人群识别、更精准的消费者洞察、更好的互动方式以及更有效的评估,这一切都是传统广告业无法企及的;相信广告业会有突破性发展!个人见解,请斧正,谢谢。”
4 收获与感悟
MOOC带来的改变,并不仅仅局限在课堂上,它带来了课程设计与师生关系的变革。
首先是课程设计。以往网络上流行的公开课如网易等,主要是通过录播的形式把世界知名学府的优秀课程放到网络上供大家学习,本质上线下课堂搬到线上,而Coursera上所有的课程都是专项设计而拍摄制作的。学生来自世界各地,拥有不同的学科背景和不同行业的从业经历,这些都对老师的课程设计提出了挑战。如对于《大数据与信息传播》,选课同学有来自卡内基梅隆计算机专业的同学,也有相当多的业界从业人员,他们的视野、知识储备、思维习惯肯定是不同的,课程如何设计才最科学成为我们一直思考的问题。前文提到的作业互评问题,相当一部分原因也是源自同学来自不同背景。
从2014年1月到2014年7月,助教团队在程士安老师的带领下反复打磨课程,最终在课程上线的2个多月的时间中承受住了检验与考验。这段时间内,助教团队完成了课程资料搜集、课程视频拍摄与剪辑、课程在线维护、线下讨论等任务,最终课程顺利结课。看到同学们的评价,我们也非常自豪:
程老师您好: 首先要谢感谢您和您的团队,辛勤的付出!在学完这门课以后,我已经开始在自己的工作中尝试运用了,结果这也成为了我方案分析的论据之一。比如在新浪微博上,比较《爸爸去哪儿》和《中国好声音》这两档节目的微博讨论情况。 最后,还是想说声谢谢!恭祝您,万事如意,阖家欢乐! 耿庆志 2014年9月17日
通过老师的授课,让我对大数据这个大背景下的新闻传播有了新的认识,并学习到了很多在网络中关于利用大数据技术进行信息传播的方法。 老师讲的也非常棒,这门课程的同学也都很给力,非常期待程老师再推出新的课程。
其次是师生关系。Coursera是一个学习社区,老师的讲授固然是这个社区的向心力所在,但是社区之间的互动才是这门课程的生命力和影响力的最好体现。如果一门课程不能激起同学的讨论,同学们看完了之后没有任何想法、怀疑或者驳斥,说明这门课程没有足够的吸引力让同学们愿意使用大脑思考。正如同程士安老师在课程中多次强调的“教学相长”,如果没有同学愿意贡献自己的聪明才智,那么课程也很难继续吸收充分的养分。此外,由于同学的背景丰富多彩,多样的看待问题的视角和思维方式势必会引起激烈的智慧碰撞,这是对课程知识之外的有益补充。如果没有这种补充,课程的价值与影响力也会大打折扣。
回目录
MOOC视频特征与视频学习注意力间的关系分析
2026年足球世界杯直播教师教学发展中心特邀研究员 陈侃 丁妍
2026年足球世界杯直播心理系研究生 吕倩文
【摘要】本研究分析了中文MOOC课程的视频特征与视频观看的跳转行为(对视频前进或倒退的操作)间的关系。使用的后台数据来自于2026年足球世界杯直播在Coursera平台上的第一门中文课程“大数据与信息传播”。研究分析了跳转行为发生的频率与视频长度、四种视频风格、及六种PPT特征之间的关系。研究发现:(1)中文课程学习者在长视频中体现更少跳转行为。(2)头像和PPT交替出现的风格比另外三种风格的视频跳转率显著增高,单独出现PPT或单独出现头像,PPT和头像同时出现的视频中跳转率没有差别。(3)在PPT中出现作业、概念性内容时,跳转率增高,出现总结性内容时跳转率降低。研究根据结果讨论了跳转行为作为学习者观看视频时注意力维持和转移的指标的可能性,以及其在课程视频效果及学习投入评估中的意义。最后根据结果,为视频制作如何提高学习者注意力提供了建议。
关键词: MOOC视频 注意力 跳转行为
1 研究背景
研究者曾使用多种指标,探讨视频长度与学习投入的关系。Wistia等(2014)以视频观看的完成率为指标,比较了30秒和90秒的同一视频,发现即使在两个视频的前30秒是完全一样的情况下,前30秒的视频观看完成率仍然存在差异,长些的视频前30秒内在完成率较短视频显著减少。他们进一步以上千个视频为基础分析完成率和视频长度的关系,发现视频长度在0分钟到2分钟之间下降很快,但在2-10分钟之间的视频,完成率都平稳地维持在50%左右。而如果把观看投入指标换成视频观看总时间,就会得出,2-20分钟之内的视频被观看的总时长在不断增加,于是略长的视频虽然不能保证高观看率,但却能够保证向持续观看者呈现的十分可观的信息总量。他们给出的建议是,如果视频保持在2分钟以内,那么大多数人会观看完视频,但是如果所需要呈现的信息复杂,需要更多的时间,可以控制在10分钟以内,无需过度压缩。使用者可以根据需要取舍。但这个研究使用的是商业视频。
Cross(2013)等通过实验设计比较了学习者对书写板与PPT的视频风格的偏好。研究使用了三个相同的教学视频,分别设计为书写板和PPT两种不同的风格,对150名线上学习者进行了调查,以他们体验后的主观评价为指标,比较了不同风格的受喜好程度。结果发现二者并没有优势上的绝对差异,而是优势和劣势互补。Ilioudi(2013)等使用三对视频,用于比较实体课堂和仅用书写板风格的教学视频,对象时36名高中学生,研究显示实体课堂的视频受到受偏好度略高。
Philip(2014)等基于四门Edx平台上的四门理工科目的后台大数据进行了全面的分析。这项研究用两个方法评估学生学习投入程度:完成课后测验的程度,以及用于看视频的时间。并分析了学习投入与视频长度、视频类型(教师或助教)、讲解语速、以及六种视频制作风格之间的关系。研究同样发现短视频有助于学生的学习投入。并且验证了不同视频风格对学习投入的影响。结果表明:包含了教师讲解头像的视频比单独呈现PPT的更好;有个人特征的视频由于录播室正式的去个人化的视频;手写书写板比PPT或打字屏更好;为MOOC短小精干专门设计的视频更有效;语速快热情高的视频更好;教师和助教视频学生的投入模式不同。此外,Philip等(2014)也承认,研究中所用的视频完成率及观看时长的指标均存在一个局限,即如果观看者播放视频但注意力不在视频学习上,如离开电脑,或打开视频同时做别的事情等情况,数据是无法体现出来的。
综合以上研究可以看到,视频的学习投入可以由多个指标来进行测量,存在多种不同的价值标准,比如,除了观众保持率,观看总时间是另一个完全不同的衡量标准。这给我们的启示是在设计视频时应该考虑到视频播放需要达到的不同学习目标,并针对不同目标设计更多的指标来评价视频观看的质量。而不仅仅是停留在保持率和观看时间。
我们的研究采用了观看跳转率作为指标。这一跟随视频播放而动态变化的指标能刚好地体现真正观看课程视频的学习者,作为注意力转移的指标,可以体现学习者主动进行注意力调节的意图,进而反映出视频难度和重要性的变化。
此外,中文MOOC课程的视频设计和学习者群体都与西方存在差异。我国的课程视频往往设计较长,一部分为实体课堂录制,配合后期制做,加上了PPT,小测验。一些新的课程开始了专门的录制,并在后期中逐步加入了写字板,在背景中加入字幕等,开始了多种新风格的尝试。而中文课程的学习者大多来自中国,而中国的学习者与西方学习者存在学习取向、学习方法上的差异,这些文化特有的学习者特征也将会体现在线上学习中(Ference,2005;Mohsen,2010)。
基于以上原因,本研究以中文课程及其学习者为研究对象,将视频观看时的跳转行为作为视频学习的注意力指标,结合视频特征分析这些跳转行为的规律。研究有助于理解视频观看的跳转行为,帮助课程设计者改善视频特征,以吸引观看者的注意力,提高观看学习体验。同时也有助于理解中文课程的在线学习者。
2 研究目标与方法:
2.1研究对象与目标
本研究基于我校第一门上线Coursera的MOOC课程“大数据与信息传播”的76 个课程视频,以及相应的学习者观看视频的后台数据进行分析,在56705条点击行为记录中,抽取视频跳转率,作为观看视频时注意力转移的指标。分别分析跳转率与视频长度、视频风格、PPT内容特征间的关系。
2.2变量定义
视频观看跳转行为:对视频进行前进或倒退的操作。研究使用了单位分钟跳转率作为指标,计算方法为在某一分钟发生跳转行为的总人数除以该分钟的观看人数。
视频风格:参照以往研究及本门课的视频特征,以每分钟为单位进行,进行了四种类型的划分:(1)仅出现PPT;(2)仅出现头像;(3)头像和PPT交替出现;(4)头像作为小窗和PPT同时出现。
PPT特征:对于呈现了PPT的视频又按照其内容特征进行进一步的分类:(1)内容概念;(2)内容涉及作业;(3)含有思考题;(4)内容为前面已经讲述知识的总结;(5)PPT内含有图表;(6)内容预告后面知识的概要。
2.3分析方法
研究采用相关分析、方差分析、协方差分析等,分别分析视频长度、风格、PPT特征与视频跳转率的关系。
3 研究结果:
3.1视频长度与跳转行为的关系
本门课程共有76个视频,最长的31分钟,最短的不足4分钟。研究计算了每个视频所有观看者平均每分钟发生跳转数。使用相关系数分析视频长度和跳转率之间的关系。视频长度及每个视频的平均跳转率情况见表1,图1。
表1:视频长度及跳转率
|
|
Mean
|
SD
|
n
|
|
视频时长
|
12.5526
|
5.82957
|
76
|
|
平均跳转
|
.0872
|
.03721
|
76
|
r = -0.85**
图1:视频长度及跳转率相互关系图

如表1和图1所示,视频长度与跳转率成负相关(r=-0.85*),视频越长,学习者进行跳转的行为越少。
与前述研究进行比较,这一结果最可能的解释是长视频有助于持续专注的观看。在前述研究Wistia等(2014)中发现,较长视频中学习者完成率较为稳定,而本研究中,视频较长时,跳转行为下降也逐步放缓,说明对于较长的视频,选择观看下去的学习者往往会稳定地维持注意力。这一结果一方面来自于长视频对学习者的自然筛选,即,选择了完成长视频的学习者是学习动机更强,更投入的个体。另一方面,也可能由于长视频对学习者提出更高的期许,学习者本能的对此投入更高的注意力,如此,可以认为长视频增加了观看者注意力持续专注的程度。而对于中文课程的学习者这一现象更加值得关注,因为中国文化下的学习者往往更加愿意迎合课程或教师的要求去完成学习任务(Mohsen,2010)。
当然,也有可能是长视频导致观看者注意力涣散,主动学习减少,甚至离开电脑。这一解释也有待进一步验证。
3.2不同视频风格跳转值比较
将视频按照分钟为单位划分,在全课程的各章,以及每个视频的开头、中间、结尾的位置分层进行抽样,并选取单位时间只有一种风格呈现的视频。将这些视频按照四种风格进行分类标注,使用ANOVA分析四种不同风格的视频跳转率的差别。结果见表2。
表2:不同风格视频的跳转率比较
|
|
n
|
Mean
|
SD
|
|
头像PPT交替
|
67
|
0.14
|
0.1
|
|
仅头像
|
17
|
0.05
|
0.07
|
|
仅PPT
|
6
|
0.04
|
0.27
|
|
头像小窗和PPT同时
|
22
|
0.07
|
0.54
|
ANOVA比较结果显示不同风格的跳转率之间存在显著差异(F=7.55(df=3)P<.000)。进一步的多重比较发现,当“头像与PPT交替”风格的跳转率与其它三种风格有显著差异,其余风格之间没有差异。说明“PPT和头像交替”风格最干扰注意力的持续。给我们制作视频的启示是,如果需要呈现PPT,则最好不要频繁在头像和PPT间切换,可以将头像和PPT同时出现,或是PPT延长足够长的阅读时间。这一结果与Philip(2014)前期研究的结论呼应。
3.3概念内容的PPT与跳转率的关系
按照3.2中的方法对所有视频进行分层进行抽样,选区所有单位分钟内含有独立一个PPT的视频,按照PPT内容是否包含概念的讲解来进行划分。使用ANCOVA分析PPT是否含有概念对跳转率的影响。自变量为否包含概念的类型变量,跳转率作为因变量,另外,因为视频跳转率随视频播放时间逐步降低,故跳转发生在第几分钟的因素设为协变量。不同PPT内容的跳转率比较见表3。ANCOVA分析结果见表4。
表3:PPT含或不含概念时的跳转值比较
|
|
Mean
|
SD
|
n
|
|
PPT内容不包含概念
|
0.11
|
0.08
|
71
|
|
PPT内容包含概念
|
0.17
|
0.12
|
24
|
表4: 含概念与否的PPT类型跳转率ANCOVA分析比较
|
Source
|
Type III Sum of Squares
|
df
|
Mean Square
|
F
|
Sig.
|
|
Corrected Model
|
.336a
|
2
|
.168
|
27.735
|
.000
|
|
Intercept
|
1.374
|
1
|
1.374
|
226.894
|
.000
|
|
第几分钟的视频
|
.244
|
1
|
.244
|
40.370
|
.000
|
|
PPT呈现的是概念
|
.025
|
1
|
.025
|
4.122
|
.045
|
|
Error
|
.557
|
92
|
.006
|
|
|
|
Total
|
2.213
|
95
|
|
|
|
|
Corrected Total
|
.893
|
94
|
|
|
|
|
a. R Squared = .376 (Adjusted R Squared = .363)
|
如表3,4所示,在PPT呈现所在视频第几分钟的位置作为协变量的情况下,PPT是否含有概念仍然对跳转值有显著的影响。包含概念的PPT跳转率更高。说明学生认为重要的基础性的问题,会更多的前后翻看。
3.4总结性内容的PPT对跳转率的影响
按照3.3中的方法的对所有视频进行分层进行抽样以及划分自变量,使用ANCOVA分析PPT是否含有总结性内容对跳转率的影响。自变量为否包含总结的类型变量,跳转率作为因变量,以跳转发生在第几分钟的因素设为协变量。不同PPT内容的跳转率比较见表5;ANCOVA分析结果见表6。
表5:是否含有总结性知识PPT的跳转率比较
|
PPT内容
|
Meam
|
SD
|
n
|
|
内容是否为前面知识的总结(否)
|
0.12
|
0.1
|
90
|
|
内容是否为前面知识的总结(是)
|
0.10
|
0.1
|
5
|
表6: 含总结性知识与否的PPT类型跳转率ANCOVA分析比较ANCOVA两组间比较结果
|
Source
|
Type III Sum of Squares
|
df
|
Mean Square
|
F
|
Sig.
|
|
Corrected Model
|
.342a
|
2
|
.17
|
28.58
|
.000
|
|
Intercept
|
.56
|
1
|
.56
|
93.1
|
.000
|
|
第几分钟数字
|
.34
|
1
|
.34
|
56.87
|
.000
|
|
PPT内容为前面的内容的总结
|
.03
|
1
|
.03
|
5.22
|
.025
|
|
Error
|
.55
|
92
|
.006
|
|
|
|
Total
|
2.21
|
95
|
|
|
|
|
Corrected Total
|
.89
|
94
|
|
|
|
|
a. R Squared = .383 (Adjusted R Squared = .370)
|
如表5,6所示,在考虑到PPT呈现的位置的情况下,PPT内容是否为知识总结仍然与跳转值有显著的影响。总结知识的时候跳转值更低。一种合理的解释是:无论在视频的什么时刻,进行知识体系总结的时候,学生更倾向于维持更专注的注意力。视频在PPT和头像间切换会导致高跳转率的结果提示,学习者在视频中频繁的跳转可能与尝试将零散知识联系成系统的意图有关,而知识总结的内容正满足了这一学习需求,因而解释了跳转率的降低。当然,也可能是知识总结时所讲的都是前面已经讲完的知识,此时的总结无需深入加工,因而无需跳转。但无论哪种解释,给我们的启示是,视频制作中注意降低知识架构难度,可以有效降低视频学习的难度,维持学习者的专注度。
3.5 内容涉及作业的PPT对跳转率的影响
按照3.3中的方法的对所有视频进行分层进行抽样以及划分因变量、协变量,自变量为PPT内容是否涉及作业的类型变量,使用ANCOVA分析。不同PPT内容的跳转率比较见表7;ANCOVA分析结果见表8。
表7: 内容是否涉及作业的PPT的跳转率比较
|
|
Mean
|
SD
|
n
|
|
PPT内容涉及到作业(否)
|
0.11
|
0.09
|
88
|
|
PPT内容涉及到作业(是)
|
0.24
|
0.11
|
7
|
表8: 表6: 涉及作业的PPT类型跳转率ANCOVA分析比较ANCOVA两组间比较结果
|
Source
|
Type III Sum of Squares
|
df
|
Mean Square
|
F
|
Sig.
|
|
Corrected Model
|
.353a
|
2
|
.18
|
30.08
|
.000
|
|
Intercept
|
1.02
|
1
|
1.02
|
173.43
|
.000
|
|
第几分钟数字
|
.24
|
1
|
.24
|
40.96
|
.000
|
|
PPT内容涉及到作业
|
.04
|
1
|
.04
|
7.18
|
.009
|
|
Error
|
.54
|
92
|
.006
|
|
|
|
Total
|
2.21
|
95
|
|
|
|
|
Corrected Total
|
.89
|
94
|
|
|
|
|
a. R Squared = .395 (Adjusted R Squared = .382)
|
如表7,8所示,在考虑到PPT呈现的位置的情况下,PPT内容是否涉及作业仍然与跳转值有显著的影响。涉及作业的时候跳转值更高。这可能说明,无论在视频的什么时刻,涉及作业的部分会引起学生重视,进行更多的前后搜索。
3.6其它PPT特征与跳转率间的关系
研究对PPT含有“图表、思考题、对将要讲的知识进行预报概述”,这三类视频的跳转率进行方差分析,没有发现这些类型的PPT视频与跳转率之间的关系。
4 讨论
根据不同PPT内容与跳转率的关系我们发现,当内容涉及概念、考试主题时跳转率增加,视频风格为PPT和头像切换时跳转率增高,根据这些结果可以推测跳转行为的发生不是由于学生无法耐心看视频,而是在遇到重要知识时、在需要投入更多的地方、或是感到视频学习困难时,进行的一种注意力主动转移的知识搜索行为,因此跳转率增加是主动学习的指标。可以作为视频观看时间、观众保持率之外的另一个有效指标来丰富对学习投入度的评价。另外,当学生在使用跳转行为时也提示视频制作的问题,可能视频单位时间内给出的内容量及难度超出了信息处理的能力,因此,跳转率还可以作为指标,推测视频相对难度,以提高视频制作的水平及学习体验。但值得注意的是,这一指标的使用需要考虑学习者学习能力和学科基础水平的影响。
此外,跳转行为作为注意力的指标时还存在一个局限,即但当跳转率降低时,则很难判断这是由于学习者在注意力专注地持续观看,还是由于注意力的涣散而减少了主动学习。因此,当跳转率降低时,只能根据多种因素综合推测其原因,却不能有效地以此为依据对学习投入或视频效果进行判断。
5 总结与视频制作的建议
5.1 PPT和头像交替风格的视频最干扰注意力的持续。如果需要呈现PPT,则最好不要频繁在头像和PPT间切换,可以将头像和PPT同时出现,或是PPT延长足够长的阅读时间。
5.2 当需要传递重要和复杂的知识时注意让PPT在屏幕上停留更长的时间。
5.3 考虑:适当增加章节中知识总结性的内容提要,视频制作多考虑是否有利于学生系统化的知识建构,以帮助提高学习体验,降低在线学习难度与焦虑。
5.4 考虑:根据目标学习者群体设置视频长度。只有针对观看完成率的视频才需要控制在几分钟之内。现实中,长视频往往可以完整地把知识娓娓道来,学习者一旦选择了长视频,便愿意也容易在长视频中保持较高的专注。相反,完整知识被截成过多短视频可能反而干扰注意力的持续。
参考文献
[1] Cross, A., Bayyapunedi, M., Cutrell, E., Agarwal, A., and Thies, W. TypeRighting: Combining the Benefits of Handwriting and Typeface in Online Educational Videos. CHI ’13, ACM (New York, NY, USA, 2013).
[2] Ilioudi, C., Giannakos, M. N., and Chorianopoulos, K. Investigating Differences among the Commonly Used Video Lecture Styles. In Proceedings of the Workshop on Analytics on Video-based Learning, WAVe ’13 (2013).
[3] Philip J. Guo , Juho Kim , Rob Rubin, How video production affects student engagement: an empirical study of MOOC videos, Proceedings of the first ACM conference on Learning @ scale conference, March 04-05, 2014, Atlanta, Georgia, USA
[4] http://wistia.com/blog/does-length-matter-it-does-for-video. Wistia. Does length matter? It does for video! , Sept. 2013
回目录
MOOC同伴互评的倾向性分析
2026年足球世界杯直播计算机学院 周雅倩
同伴互评(或同伴评价,英文译为Peer Assessment或者 Peer Grading)是一种基于教师制定的评估准则,学生或者他们的同伴给作业或测验评价的过程[1]。采用这种评价方式不仅节约教师的时间,而且提高学生对课程的理解。有效的同伴评分将促进学习和批判性思维[2]。
为了锻炼学生的问题解决和表达能力,很多课程设计了大量的开放性问题。由于学习者人数众多而且开放性问题很难进行机器自动评价。同伴互评一方面可以节约教师的时间,另一方面可以使学生得到更及时的反馈。学生从评价中得到是反馈而不只是得到成绩,这种反馈不仅可以帮助学生发现他们原来思维中的错误,避免在未来的作业中犯同样的错误,甚至学会如何考试。最重要的是提供平台让学生端正学习态度,促进协调学习。
课堂[3,4,5,6]和MOOC[7,8,9]的同伴评分过程方面已有不少相关的研究。但是,同伴评分的偏差问题,特别是内容相关的偏差问题,还是很少被研究。在学术评价方面,例如论文的同行评议,虽然评议人都是责任心强的相关领域的成熟专家,他们对评价的负责强,但是同行评议方面的失败情况并非不存在[10]。同伴互评的评分者一般是新课程的普通学习者,他们通常只有有限的知识、有限的时间和有限的经验,所以同伴评分一般认为是存在偏差,其可靠性比较有限[6,7]。
在这篇文章中,我们将分析MOOC学习者的同伴互评过程。我们将尝试探索大规模在线开放课程(MOOC)中的同伴互评过程中的偏差现象,考察它们是什么样的,它们是如何运作的。我们首先考察数据分布,然后是评分者品质相关的行为,接着是提交内容相关的偏差,最后比较了评分和得分的一致性。
1 数据介绍
截至2014年6月27号,共有来自122个国家和地区的26,153名同学注册《大数据与信息传播》,课程视频共被观看191,715次,讨论区共生成2,840条帖子。9次作业1次期末考试全部采用同伴互评,1,117个学习者提交了6,239份作业或期末考试,总计评价32,610次。1117个学习者每人平均提交了5.8个作业,平均每次作业有624份提交,每份提交的平均评价次数为5.2。

图 1作业提交数量统计。

图 2完成特定次数作业的学习者人数。
从图1我们可以看到,基于每次作业或期末考试都有超过500份以上的提交。从图2我们可以看到所有作业和期末考试都参加的学习者只有200名左右,完成一半或以上的超过600名。这都远远超过了传统课堂的作业量,也正是如此,才需要采用同伴互评的方式来进行评分。
由于作业2提交的是一幅图,而期末考试的评分准则与普通作业有较大差异,为了方便比较统计结果我们在分析中没有使用它们,下面我们将只在8次作业上进行了分析。
2 基于行为的评分倾向性分析
评分者品质相关的行为将反映评议的可靠性。我们将研究评分者的及时性,评分者的持续性等。及时性非常重要,因为它反映了评分者的可靠性。有些时候,评分者越早提交作业和评议结果,可能表示他们更加可靠。不是所有的学习者会完成课程学习,评分者坚持学习越久,可能体现出他们更加严肃。
我们计算评分和期望得分之间的二阶偏差来衡量评分的准确性或可靠性。用每份提交的平均评分来近似其期望得分。首先,我们考察评分者的及时性与评分准确性之间的关系。从图3我们可以看到,二阶偏差虽然随着时间差有起伏,但总体来说趋势不明显,这说明评分者的及时性跟评分的准确性无关。然后,我们考察评分者的持续性与评分准确性之间的关系。从图4我们可以看到,提交3次以上作业的评分者的二阶偏差有明显的下降,这说明坚持学习的学习者给分更准。

图 3学习者提交作业时间与成绩的关系。

图 4学习者提交作业个数与成绩的关系。
3 基于内容的评分倾向性分析
以往的同行评议或者同伴互评方面的研究很少关注提交的内容。每个提交的内容是评分的基础。然而,对于有些评分者,仍然有些跟提交内容本身相关的偏差。例如,有些评分者会更喜欢长提交,有些会接受大众化想法的提交,有些可能喜欢内容比较新颖的提交。由于他们有限的知识、有限的时间和有限的经验,每个评分都会有些跟提交内容相关的特殊喜好或者偏差。

图 5学习者提交作业长度的分布。

图 6学习者提交作业长度与得分的关系。
虽然作业对提交长度的要求是400字到500字,但是学习者们还是倾向于提交比较长的提交,平均提交长度是549个字。从图5我们可以看到只有59%的提交符合长度的要求,14%的提交过短,27%的提交过长。
虽然9次作业的长度分值都是2分,但是主题和组织方面的分值有的是4分有的是5分,所以我们把评分尺度进行了规范化,使得主题和组织方面的分值都规范成4分。我们在8次作业(作业2除外)上进行了分析,长度方面的平均得分是1.5,主题方面的平均得分是2.9,组织方面的平均得分是3.0。
从图6我们可以看到虽然较长的提交对主题和组织方面的影响不明显,但是过长的提交会降低长度方面的得分,所以长提交并不能取得更高的分数。
同伴互评是一种特殊的评议,因为每个评分者本身也都是被评议的对象,他们的提交是个相对窄的主题,通常会有些共同的想法或主题。所以,我们除了研究他们之间的评议关系,还要研究评分者和被评分者的提交之间的相似性和新颖性。

图 7提交内容和得分的相关性。
为此我们基于向量空间表示,计算了所有评分者提交和被评提交之间的文本相似度,然后计算了每个提交的得分与其所有评分者的平均文本相似度之间的普阿松相关系数。图7中的线条表示每次作业的平均普阿松相关系数,从图中我们可以看到,作业的文本相似度与评分之间的相关性并不显著。这也从一个方面说明了开放问题的回答多样性高。
4 得分与评分
最后我们对评分和得分进行了统计分析。我们通过它们的平均方差来考察评分和得分的一致性问题,从而考察同伴互评的可靠性。非严肃评分者的评分分布可以预见将比较集中。在某些极端情况下,他们可能会给所有的提交一个相同的分数。
从数据统计上来看,只有大约0.5%的提交的所有评分者的评分是一致的,而大约10% 的评分者给所有的评议作业打相同的分数。这说明评分的一致性不高,而有些评分可能比较随意。从图8我们可以看到,从第4次作业开始,评分和得分的方差都有明显的下降。这一方面是因为我们第4次作业开始主题和组织评分从原来的3级改为了5级;另外一方面经过3次左右的评议,评分者们对提交评价的一致性有了提高。总的来说,评分(grading)比得分(score)方差小。

图 8作业得分方差与评分方差比较。
5 总结与展望
提交的内容,评议者的行为以及评议者和被评议者之间的关系对于同伴评分的质量是非常重要的。这些研究主题值得探索,我们基于2026年足球世界杯直播在Coursera上的第一门课程《大数据与信息传播》设计数据分析实验。国籍和年龄等背景信息是评议者的基础属性,自然会影响他们的评议行为。有些文化背景的评议者可能倾向于比较平均化的评分,而有些可能倾向于差异化的评分。年长的评议者由于他们的知识和经验更加丰富,可能会更可靠。但是由于目前我们在这方面的数据比较有限,所以没有做相应的分析。
我们通过分析该课程的十次作业,发现了一些有趣的现象: 1、评分者的评分偏差与其及时性无关;2、坚持学习的评分者的评分偏差较小;3、长提交并不会取得高得分; 4、评分比得分方差小。这些现象说明虽然同伴打分的准确性还有待提高,同伴打分还是有一定依据的,积极学习者的评分比较可靠。
为了提高同伴评分的质量,我们需要建立切实可行的评价准则。在正式互评之前,教师首先可以找一些例子,让学生们知道什么是“好的”提交,什么是“不那么好的”提交以及什么是“不好的”提交。然后列出在评价准则中用到的指标,明确各个指标的质量等级,并且让学生在例子上做些评价的练习。当学生们的互评结果的偏差达到合理范围之后,就可以进行正式互评。互评结束之后,学生们可以基于反馈修改作业,若有争议的情况,可以由教师来进行最终的评价。
虽然开放性问题的回答内容多样,没有参考答案,但是还是可以制定出评价准则。基于这些评价准则和课程背景知识,我们未来可以探索使用自然语言处理技术和机器学习方法来对作业进行自动评分。
参考文献
[1] Sadler P M, Good E. The impact of self-and peer-grading on student learning[J]. Educational assessment, 2006, 11(1): 1-31.
[2] Herrington A J, Cadman D. Peer review and revising in an anthropology course: Lessons for learning[J]. College Composition and Communication, 1991: 184-199.
[3] Topping K. Peer assessment between students in colleges and universities[J]. Review of Educational Research, 1998, 68(3): 249-276.
[4] Falchikov N, Goldfinch J. Student peer assessment in higher education: A meta-analysis comparing peer and teacher marks[J]. Review of educational research, 2000, 70(3): 287-322.
[5] Costello J, Pateman B, Pusey H, et al. Peer review of classroom teaching: an interim report[J]. Nurse Education Today, 2001, 21(6): 444-454.
[6] Jaillet A. Can Online Peer Assessment Be Trusted?[J]. Educational Technology & Society, 2009, 12(4): 257-268.
[7] Piech C, Huang J, Chen Z, et al. Tuned models of peer assessment in MOOCs[J]. arXiv preprint arXiv:1307.2579, 2013.
[8] Vozniuk A, Holzer A, Gillet D. Peer assessment based on ratings in a social media course[C]//Proceedings of the Fourth International Conference on Learning Analytics And Knowledge. ACM, 2014: 133-137.
[9] Suen H K. Peer assessment for massive open online courses (MOOCs)[J]. The International Review of Research in Open and Distance Learning, 2014, 15(3).
[10] Mahoney M J. Publication prejudices: An experimental study of confirmatory bias in the peer review system[J]. Cognitive therapy and research, 1977, 1(2): 161-175.
回目录
MOOC平台的系统使用性和社交性对学习者流失率的影响
2026年足球世界杯直播管理学院 张成洪 彭志伟 陈弘 张意成
【摘要】近年来,互联网和云计算的飞速发展促使了大型开放式网络课程(MOOC)的激增,然而,学习者坚持率偏低却是MOOC不可回避的问题。区别于传统的线下教学,人机交互(HCI)使得学习者在观看线上视频时能随意的做出暂停,加速等动作,而人与人的交互则主要靠在论坛中交流互动得以实现。这两种线上的交互方式弥补了线上教育互动的缺乏,但是对学习者的坚持率的影响却截然不同。本研究结合Coursera平台上一门课程的用户点击数据及论坛交流数据进行分析,结果发现人机交互赋予学习者更大的自由性有可能使得学习者更容易中途退出。而论坛交流实现的人与人的交互,却使得学习者对课程的粘性增加。其中,相比于与同学的交互,与教师的交互作用更为显著。除此之外,我们还发现,对于视频操作较多的学习者,论坛参与对于他们存在一个调节效应,即随着论坛交流的次数增多,视频点击行为的影响越小。更进一步的,对于越快寻求论坛交流的用户,学习者流失的可能性较小。
1 引言
MOOC的大规模和破坏性的潜力已经使它成为崭露头角的一场教育革命(Christensen et al. 2013)。然而,线上学习者坚持率低下的问题,却是这场革命的阻碍。根据Coursera 网站上MOOC课程的完成率罕有超过15%。而edX 的最新数据也表明,在线学习者中途退出的比率几乎和最初的注册率一样高的惊人(Steve Kolowich 2012)。
与传统的教育模式不同,人机交互方式的MOOC给予了学习者前所未有的自由,使他们得以自主安排自己学习的时间及方式;同时MOOC平台上的论坛,也给予了学习者与教师或其他学习者交流和讨论的场所。因此,一个重要的研究问题就是,在线交互的这两种模式,是否对学习者的坚持率产生了影响?如果是,它们分别产生了什么样的影响?
致力于对该问题提供解答,本研究收集了Coursera平台上一门课程的数据,并对其进行了分析。我们的数据包括该课程超过2万名用户观看视频,浏览网页的点击数据,也包括用户在论坛中浏览和交流的数据。
论文内容安排如下:第二部分,我们将回顾在线教育,人机交互和社会化媒体作用的相关文献,并提出我们的假设。第三部分,我们将介绍模型与变量。第四部门,我们基于数据集对模型进行回归,并阐述回归结果。最后,第五部分,我们将讨论本文的贡献及管理启示,对不足的地方做一个总结。
2 文献回顾
2.1.关于在线学习者的流失率
在线学习者的高流失率并不只是MOOC才有的问题。研究表明,在数字化学习平台(e-learning)的应用领域,也存在学习者流失率高的问题。一般来说,造成在线学习者流失,主要有平台外部与内部两方面的因素。内部因素,比如说虚拟学习环境的可靠性(Packham et al. 2004), 数字化学习平台平台上应用的适用性(Ardito et al. 2006)。此外,互动性教育视频也可以增加学习者的学习效率(Zhang et al. 2006),减少在线学习者的流失 (Packham et al. 2004)。这些影响流失率的内部因素可以通过改善平台的设计结构,功能,灵活性等得到控制(Packham et al. 2004)。
然而,另一方面,影响流失率的,是与学习者本身有关的外部因素,比如说教育程度,家庭状况,工作及情况及可用来学习的时间(Packham et al. 2004)。这些是难以通过数字化学习平台平台本身的设计来改善的。这种情况下,类似于发邮件给学习者的干预方式,有可能起到一定的挽留作用(Simpson 2004)。
随着信息和通信科技的发展,大部分数字化学习平台的系统开始在课程中添加社区的功能来增强学习者的粘性。在社区中,在线学习者得以与教师及同学进行沟通,寻求学习上的帮助,分享知识并相互鼓励。参与社区很大程度上减弱了虚拟学习环境中学习者的孤独感,很多研究也表明,讨论社区对于减弱在线网络课程学生的流失率,有积极的作用。(Fisher&Baird 2006; Miller& Lu 2003).
从数字化学习平台到MOOC, 由于网络视频大规模和开放的特性,学习者流失率的问题好像变得更加严重了。然而,对于MOOC上学习者流失的研究却非常有限。Adamopoulos (2013)使用了一组现实世界的数据集,结合线上用户自发填写的采访数据,说明了在线学习者,在线课程,以及课程平台本身的特性对学生流失率的影响。他们发现,比起线上课程,学习者更愿意在传统教育环境中接受较难课程的教育(Jaggars2012),此外,人口特征变量并不能预测用户中途退出在线课程的行为(Willgingand Johnson 2004).
这些之前的研究对于比如课程及学习者本身的这些静态的稳定的特性对学习者流失率的影响比较关注,却忽略了学习者在学习这个过程中的动态的变化及影响。当学生开始学习MOOC的时候,他们也开始了与人机交互,人与人交互的过程。而这些过程的体验可能渐渐的塑造学生对此课程的态度,然后影响他们的行为。
因此,本研究将采取一个不同的视角,并试图探寻不同学习者在学习MOOC过程中,人机交互及人与人之间的交互程度的不同是如何最终影响他们对在线课程的完成度的。
2.2 .MOOC的使用性
我们所提到的MOOC人机交互的特性,在人机交互领域中,属于系统使用性(Usability)的一部分(Hornbæk2006)。系统使用性(Usability),指的是系统可被用户用来完成任务的方便性及效率性(Shackel1991),此外,也包括促进用户接受程度的系统的质量。 (Holzinger2005)。根据这些定义,我们总结MOOC的系统使用性主要包括自由性和稳定性两个方面:首先,自由性代表在网络课程平台中,播放教育视频的方便性及效率性。其次,系统的(质量)稳定性,指的是视频播放过程中的出错的概率。
区别于传统的教育模式,在线课程的学习者可以自由,轻易地在课程中间采取一些行动。比如说,他们可以暂停视频去做其他的事情,加快视频的速度来快速浏览课程的内容,或者随意的拖动进度条跳到视频的任意位置。这些动作都是系统自由性的体现,在我们的研究中,通过加总学习者这三个方面的动作次数,来衡量学习者对系统自由性的使用程度。
以往的文献通常认为,系统的使用性可以增加系统的使用 (Lecerofand Paterno 1998; Phang et al. 2009). 然而,对MOOC平台来说,可能并非如此。基于对学习本身需要沉浸,和集中注意力的考虑,我们猜想,在线学习者滥用系统的自由性,可能是学习过程中分心或者遇到困难的讯号,从而会导致流失率增高的结果。
因此,我们提出本文的第一个假设:
假设1 对系统自由性的使用程度越高的学习者,越有可能流失。
此外,除去系统的自由性,我们同样也关注系统的稳定性。通过加总系统在播放视频时出现错误的次数,我们得到系统不稳定性的度量,并提出以下假设:
假设 2 遇到系统不稳定的程度越高的学习者,越有可能流失。
2.3 .MOOC的社交性
MOOC人机交互的特征,主要指的是系统的使用性(Löwgren 2002), 而人与人的交互,在网络中,即网络平台的社交性,主要指的是学习者在网络社群中的交流(Preece2001)。MOOC的社交性主要是靠MOOC平台上支持学习者和其他学生,教师,助教交流的论坛得以实现。由于MOOC本身的开放性及大规模性,数百万的在线学习者都存在交流,交换意见,解答疑惑,交友的需求。很多研究也表明,社交性对于在线的社群来说是非常重要的部分。 (Preece 2000; Phang et al. 2009).
结合交流社群的传统教育模式,已经被发现能够促进学生的坚持率 (Fisher & Baird 2005; Mak et al. 2010). 对于大型开放式网络教学来说,情况可能更是如此。
在线学习者通过在社群中的交流,可以减少学习过程中的孤单感,增强满意度,从而减少流失率。(Fisher & Baird 2005).而对比5种建立社群的社交工具,研究发现,在MOOC平台中,在线论坛是接受度最高,影响最为有效的一种(Alario-Hoyos et al. 2013)。
在在线论坛中发言较多的学习者,通常学习表现更好,课程参与度也更高,(Huang et al.2014),不仅如此,他们的发言对于促进论坛的讨论也有正面的作用,使得浏览论坛的人也从中受益。(Wong et al. 2015)
基于此,本文提出以下假设:
假设 3::在论坛中和他人交互次数越多的学习者,越有可能坚持。
除去论坛本身促进学习者坚持率的作用,在线论坛创建的社群也能给那些学习或者交流有困难的参与者一个增强情感和价值归属的途径,从而挽留那些可能要退出的学习者(Shedroff N.2009)。
基于以上把滥用HCI自由度及遇到系统错误视作主动与被动的遇到问题的表现,本文认为:
假设4:论坛交互对于滥用系统使用程度造成的学习者流失,具有调节作用。
更进一步的,由于大部分中途退出的学习者表明,最主要的学习困难在于缺乏监督及教师的帮助(Mackness et al.2010),我们把论坛中的交互拆分成“和教师交互”,以及“和同学交互”两个维度,并提出假设:
假设 5:对比于与同学交互,与教师交互对于提高学习者的坚持率效果更显著,而且与教师交互对于滥用系统使用程度造成的学习者流失,具有的调节作用更明显。
更进一步的,我们假设:
假设6:学习中主动遇到问题(滥用系统使用程度)的学习者,越快寻求论坛的帮助,越有可能继续坚持课程。
3 变量与模型
3.1.模型
基于以上分析和假设,可构建本文的研究模型:
图1:研究模型
图2:研究模型(补充)
3.2.变量
我们的数据来源于Coursera平台上一门关于大数据的开放式网络课程。我们的数据集为大数据课程两万名左右学习者的个人层面的数据,主要由三部分组成:在线作业的数据,系统记录用户点击浏览的日志文件以及论坛记录的用户交流互动的行为数据。
在Coursera平台上,学习者注册参加大数据课程的学习之后,可以观看该课程的视频,参与讨论,同时完成作业。观看视频的过程中,无论是学习者对系统的自由性的依赖程度(视频播放中暂停,加速,拖动进度条的次数),还是系统不稳定的程度(观看视频中系统出错的概率)都已经被系统日志自动的记录保存。而学习者在论坛中的交流数据,也被记录在论坛数据中。结合这两种数据来源,以学习者完成作业的总量作为坚持率的度量,我们得到本文回归模型的核心变量:
核心变量
学习者坚持率(Num_of_assignments):每个学习者完成作业的数量。在我们的研究中,在线学习者总共有10次作业。只有完成一定数量的作业之后,学习者的学习目标才能达成,才能从Coursera平台得到认可。因此,完成作业的数量一定程度上衡量了学习者对该课程的坚持意愿。
学习者对系统自由性的使用程度(Operation_times):每个学习者在视频播放过程中暂停,加速,拖动进度条的总次数。总次数越多,我们认为该学习者对系统自由性的使用程度越高。
系统不稳定性(System_Instability):每个学习者在视频播放过程中,遇到的视频出错及下载数据有问题的事件总次数。
学习者在论坛的交互程度(Interaction):每个学习者在论坛中发言及收到回复的次数加总。进一步的,我们将学习在论坛中与人的交互根据对象不同,拆分成:学习者与教师的交互程度(IntwithT),学习者与其他同学的交互程度(IntwithS)。
学习者遇到问题到寻求论坛帮助之间的距离(Distance):基于本文以过度的暂停,拖动进度条,加速的操作次数来衡量学习者滥用系统自由度的程度,我们可以衡量这些动作的发生到该学习者之后第一次访问论坛动作之间的距离。
距离越短,说明学习者遇到问题之后寻求论坛帮助的可能性越大,从而越有可能减少学习者的流失率。
除去核心变量之外,我们同时在模型中引入以下控制变量,使得结果更加合理,可信。
控制变量
学习者认证情况(In signature track):该变量为虚拟变量,对于那些付费购买Cousera平台及课程提供学校颁发的认证证书的学习者,Insignature_track=1,对于没有付费购买认证证书的学习者,Insignature_track=0。显然付费购买证书的学习者学习意愿更强烈,所以添加该变量可以排除学习者自身的特质差异。
学习者的持续时间(log_duration):学习者参与Coursera平台的时间,由最近登录时间及注册时间之差决定。在模型中,我们对该时间取对数形式,作为学习者本身差异的控制变量之一。
学习者看视频的总数(lecture_times):每个学习者观看视频课程的总数。学习者观看视频总数显然和学习者坚持率,以及暂停,加速,拖动进度条总数有正相关关系,因此必须加入模型,作为控制变量。
基于以上概念模型和变量构建,我们建立以下回归模型

其中,学习者在论坛的交互程度将分别被替代成“总交互程度”,“与教师交互程度”,“与同学交互程度”进行不同的回归。
4 数据与分析
我们的回归是基于学习者个人层面的。根据系统日志文件,该课程共有27343个注册用户,然而,由于大型开放课程本身具有自由和低门槛的特性,用户注册并不代表他们有认真的学习意愿。为排除这部分用户带来的干扰,我们选取至少完成过一次作业的1112名注册用户作为研究对象,并假设他们存在初始的学习意愿。
从表1中可知,1112名学习者平均的作业完成量为5.82 (标准差=3.87)。而且,平均来说,每个学习者遇到系统出现错误的次数为11.42 (标准差=20.48) ,遇到系统数据下载失败的总次数为30.92 (标准差=76.00) 。在观看视频的过程中,平均每个学习者点击暂停键的次数77.42 (标准差=121.13).。此外,选择加速的次数平均为22.97 (标准差=67.54) ,拖动进度条的平均次数为90.96 (标准差=230.44)。
对于论坛的交流次数,平均每个人有包括发言和收到回复之内的3.21次和他人的交互 (标准差=13.45),其中和教师的平均交流程度0.48次(标准差=1.91),与其他同学的平均交流次数2.72次(标准差=11.88)。在1112名用户中,有689名学习者在视频操作之后寻求了论坛的帮助,他们这两个动作之间的平均距离为11.79(标准差=11.99)。
表1.变量的描述性分析
|
变量名
|
观察值
|
平均值
|
标准差
|
极小值
|
极大值
|
数据来源
|
|
学习者坚持率
|
1112
|
5.82
|
3.87
|
1
|
10
|
在线作业的数据
|
|
学习者看视频的总数
|
1112
|
434.43
|
603.11
|
0
|
8024
|
点击日志文件
|
|
学习者认证情况
|
1112
|
0.09
|
0.28
|
0
|
1
|
在线作业的数据
|
|
学习者的持续时间
|
1112
|
15.42
|
1.15
|
3.40
|
16.56
|
在线作业的数据
|
|
系统不稳定性
|
1112
|
42.34
|
87.02
|
0
|
988
|
点击日志文件
|
|
视频出错次数
|
1112
|
11.42
|
20.48
|
0
|
296
|
点击日志文件
|
|
下载数据出错次数
|
1112
|
30.92
|
76.00
|
0
|
944
|
点击日志文件
|
|
系统自由性的使用程度
|
1112
|
191.35
|
336.91
|
0
|
5392
|
点击日志文件
|
|
暂停操作次数
|
1112
|
77.42
|
121.13
|
0
|
1830
|
点击日志文件
|
|
拖动进度条操作次数
|
1112
|
90.96
|
230.44
|
0
|
4118
|
点击日志文件
|
|
加速操作次数
|
1112
|
22.97
|
67.54
|
0
|
836
|
点击日志文件
|
|
在论坛的总交互程度
|
1112
|
3.21
|
13.45
|
0
|
353
|
论坛数据
|
|
与教师交互程度
|
1112
|
0.49
|
1.91
|
0
|
45
|
论坛数据
|
|
与同学交互程度
|
1112
|
2.72
|
11.88
|
0
|
308
|
论坛数据
|
|
总交互程度*对系统自由性的使用程度
|
1112
|
1104.21
|
11850.36
|
0
|
382299
|
点击日志文件&论坛数据
|
|
总交互程度*系统不稳定性
|
1112
|
162.50
|
861.35
|
0
|
20440
|
点击日志文件&论坛数据
|
|
与教师交互程度*学习者对系统自由性的使用程度
|
1112
|
178.87
|
1588.10
|
0
|
48735
|
点击日志文件&论坛数据
|
|
与教师交互程度*系统不稳定性
|
1112
|
925.33
|
10351.8
|
0
|
333564
|
点击日志文件&论坛数据
|
|
与同学交互程度*学习者对系统自由性的使用程度
|
1112
|
33.25
|
244.38
|
0
|
6424
|
点击日志文件&论坛数据
|
|
与同学交互程度*系统不稳定性
|
1112
|
129.26
|
672.36
|
0
|
14016
|
点击日志文件&论坛数据
|
|
学习者遇到问题到寻求论坛帮助之间的距离
|
689
|
11.79
|
11.99
|
1
|
117
|
点击日志文件
|
为进一步了解这些变量之间的关系,我们对已建立的模型进行如下回归,结果见表2。
表2. 回归结果
|
自变量:学习者坚持率
|
|
因变量
|
模型一
|
模型二
|
模型三
|
模型四
|
模型五
|
|
|
|
|
|
|
|
|
学习者认证情况
|
1.761***
|
1.665***
|
1.557***
|
1.715***
|
1.334***
|
|
学习者持续时间
|
1.549***
|
1.525***
|
1.512***
|
1.531***
|
1.867***
|
|
学习者看视频总次数
|
0.006***
|
0.006***
|
0.005***
|
0.006***
|
0.006***
|
|
系统不稳定性
|
-0.005***
|
-0.004**
|
-0.004**
|
-0.004***
|
-0.004**
|
|
学习者对系统自由度的使用程度
|
-0.007***
|
-0.007***
|
-0.006***
|
-0.007***
|
-0.007***
|
|
论坛中交互程度
|
0.008
|
0.054***
|
|
|
0.0430***
|
|
总交互*自由度使用程度
|
|
-5.25e-05***
|
|
|
-4.26e-05**
|
|
总交互*系统不稳定性
|
|
-0.0002
|
|
|
-0.0002
|
|
与教师交互程度
|
|
|
0.403***
|
|
|
|
与教师交互*自由度使用程度
|
|
|
-0.0004***
|
|
|
|
与教师交互*系统不稳定性
|
|
|
-0.0004
|
|
|
|
与同学的交互程度
|
|
|
|
0.054***
|
|
|
与同学交互*自由度使用程度
|
|
|
|
-5.12e-05***
|
|
|
与同学交互*系统不稳定性
|
|
|
|
-0.0003*
|
|
|
学习者遇到问题到寻求论坛帮助之间的距离
|
|
|
|
|
-0.018**
|
|
常数项
|
-19.23***
|
-18.97***
|
-18.77***
|
-19.04***
|
-24.28***
|
|
观察值
|
1,112
|
1,112
|
1,112
|
1,112
|
689
|
|
拟合程度
|
0.426
|
0.434
|
0.438
|
0.433
|
0.512
|
|
Standard errors in parentheses*** p<0.01, ** p<0.05, * p<0.1
|
从表2可以看到:
(1)系统不稳定性度量与学习者的操作总次数系数都是显著的负数,这证明了我们假设1和假设2的合理性。换句话说,对系统自由性的使用程度越高的学习者,越有可能流失。遇到系统不稳定的次数越高的学习者,越有可能流失。
(2)此外,模型二中,论坛的交互次数系数为显著的正数,证明假设3的合理性,即在论坛中和他人交互次数越多的学习者,越有可能坚持。这个结果暗示了论坛在大型开放式网络教学中作为交流,解答疑惑的平台,可能减少学习者的孤独感,提升满意度,进而促进学习者坚持率的作用。
(3)模型三中论坛交互次数和系统自由性使用程度(Interaction*Operation_times)交互项为负数,支持假设4的论述:论坛交互程度对系统自由性使用程度有调节效应,即论坛交互次数不仅对学习者坚持率有促进作用,还对过度使用系统自由性的学习者,有挽留作用。
参与论坛交流的具体调节作用可反映在图3。图中可以发现,论坛交互低的学习者,随着视频点击行为次数的增多,完成作业的数量会减少;但对于论坛交互高的学习者而言,随着视频点击行为次数的增多,完成作业的数量不仅不会减少,反而会增多。
图3: 论坛交互对于视频操作次数对坚持率的影响的调节作用
另外,我们也发现对于系统不稳性造成的学习者流失,论坛交互次数的增长并没有显著的作用。这个结果是合理的,因为系统自由性的使用是学习者的主观选择,代表了因为没有强制学习环境而分心学习者,对于这部分人群,论坛能解答他们的疑惑,增进同伴间交流,使他们重新对课程保持兴趣。而系统不稳定性是一种客观的错误,论坛可能不能起到解决该问题的作用。
(4)模型四进一步证明,由于IntwithT的系数比IntwithS的系数高一个量级,我们可以知道假设5成立,对于论坛中的交互,和教师交流远比和同学交流对提升学习者坚持率的效果显著,调节作用也更明显。
教师交流和同学交流对于视频操作次数多造成的学习者流失的调节作用如图4a和4b所示。从图4(a)我们可以发现,与老师交流少的学习者,随着视频点击行为次数的增多,完成作业的数量会减少,而与老师交流多的学习者,随着视频点击行为次数的增多,完成作业的数量还会明显增多。从图4(b)可以发现,与学生交流对于视频操作次数对坚持率影响的调节作用不太明显。
图4:与教师(同学)在论坛中交互对于视频操作次数对坚持率影响的调节作用
(5)从模型五中,发现学习者遇到问题到论坛之间距离(Distance)的系数为显著负数,说明假设6具有合理性:即遇到问题之后,越快寻求论坛帮助的学习者,越有可能坚持。
5 总结与讨论
5.1.结论
本文主要探讨了对于大型开放式网络课程的学习,系统使用性及社交性对于学习者流失率的影响。根据对课程用户点击数据及论坛数据的分析,我们的研究结果表明了:
(1)系统的使用性,无论是学习者对于系统自由性的依赖程度过高,还是系统的不稳定性增加,都会导致在线学习者的流失。
(2)而系统的社交性,即论坛交互过程,不仅能减少学习者的流失,还能对过度使用系统自由性的学习者起到挽留的作用。
(3)进一步的,相比于与同学之间的论坛交流,与教师在线交流的程度,对于提高学习者的坚持率作用更为显著。
(4)此外,论坛的作用将随着学习者遇到问题之后寻求论坛帮助的距离缩短,而变得更加有效。
5.2.管理启示
区别于传统教育,网络课程给用户提供了宽松,自由的学习环境,但是这样的环境有时候却造成学习者分心,无法沉浸其中。加上在线学习缺乏线下教师指导,及与同学讨论的帮助,最终造成大型开放式网络课程中大量学习者流失的现象。对此,为提升学习者对MOOC的坚持率,结合本文的分析结果,提出以下建议:
(1)关注视频操作次数异常频繁的学习者,及时进行干预。
网络课程平台的管理者应该重点关注那些在观看视频过程中暂停,加速,拖动进度条等动作次数异常高的学习者,这些很可能表明了学习者分心或者遇到了困惑。
此时,通过邮件和其他的方式的及时询问与沟通,管理者能更好的了解学习者的学习状况,解答他们的疑惑,减少这部分用户的流失率。
(2)提升平台稳定性,减少视频出错概率
另外,在线课程播放过程中视频出错几率越大,学习者也越容易流失。为提供一个更稳定的学习环境,提升学习者对课程的粘度,技术上减少系统不稳定性,即视频出错的概率也是非常必要的。
(3)建立良好的课程论坛交流机制,鼓励学习者的参与
除去视频本身,论坛的参与程度对于提升学习者的坚持率,解决学习者遇到的问题(视频操作数异常)功不可没。因此对于网络课程平台中的交流论坛,管理者也应该重视。
应积极采取积分制度或者其他激励措施鼓励学习者进行在线交流和疑惑解答,不仅能帮助学习者学习,也能减少学习者在线学习的孤独感,更好的留住用户。
(4)鼓励课程的授课教师或助教在论坛与学生进行交流
对比与同学的交互,与教师或助教的交互对于提升学习者坚持率更为有效。因此,在具体措施上,管理者应该鼓励,加强开课教师和助教在论坛中与同学的交流程度,这一点将比单纯的增加论坛活跃度更加有效。
(5)对于视频操作异常频繁的学习者,及时引导他们加入交流论坛。
此外,根据回归结果,对于检测到的视频操作异常的学习者,能否及时快速的将他们引导进社群将是能否挽留他们继续学习课程的关键。如果学习者遇到的问题不能被及时解决,孤独感不能被及时缓解,将错过最佳干预点。此时,论坛对于挽留学习者的作用将会减弱。
基于此,管理者应该实时动态的检测观看视频过程中操作异常的学习者,及时向他们推送论坛链接,热门问题,提供帮助,以做出有效的干预。
5.3.未来研究方向
由于目前只获得了一门课程的数据,研究结果可能会存在一定的偏差,缺少一般性。未来,我们将通过搜集更多课程的数据,检验系统使用性及社交性对学习者流失率影响的一般作用。另外,虽然本文使用了学习者的行为数据来分析流失率,但是学习者行为背后的动机及原因却并不清晰。未来,我们可以使用调查或者实验的方式,进一步探寻在线学习者的行为机制,及其背后的影响因素。
参考文献
[1]. Adamopoulos, P. (2013). What makes a great MOOC? An interdisciplinary analysis of student retention in online courses.
[2]. Alario-Hoyos, C., Pérez-Sanagustín, M., Delgado-Kloos, C., Muñoz-Organero, M., & Rodríguez-de-las-Heras, A. (2013). Analysing the impact of built-in and external social tools in a MOOC on educational technologies. InScaling up learning for sustained impact (pp. 5-18). Springer Berlin Heidelberg.
[3]. Ardito, C., Costabile, M. F., De Marsico, M., Lanzilotti, R., Levialdi, S., Roselli, T., & Rossano, V. (2006). An approach to usability evaluation of e-learning applications. Universal access in the information society, 4(3), 270-283.
[4]. Christensen, G., Steinmetz, A., Alcorn, B., Bennett, A., Woods, D., & Emanuel, E. J. (2013). The MOOC phenomenon: who takes massive open online courses and why?. University of Pennsylvania, nd Web, 6.
[5]. Fisher, M., & Baird, D. E. (2005). Online learning design that fosters student support, self-regulation, and retention. Campus-Wide Information Systems,22(2), 88-107.
[6]. Heller, K. (1979). The effects of social support: Prevention and treatment implications. Maximizing treatment gains: Transfer enhancement in psychotherapy, 353-382.
[7]. Holzinger, A. (2005). Usability engineering methods for software developers.Communications of the ACM, 48(1), 71-74.
[8]. Hornbæk, K. (2006). Current practice in measuring usability: Challenges to usability studies and research. International journal of human-computer studies, 64(2), 79-102.
[9]. Huang, J., Dasgupta, A., Ghosh, A., Manning, J., & Sanders, M. (2014, March). Superposter behavior in MOOC forums. In Proceedings of the first ACM conference on Learning@ scale conference (pp. 117-126). ACM.
[10]. Jaggars, S.S. (2012). Beyond Flexibility: Why Students Choose Online Courses in Community College. American Educational Research Association Annual Meeting, Vancouver, Canada.
[11]. Kolowich, S. (2012). The MOOC Survivors. Insider Higher Ed.
[12]. Lecerof, A., & Paternò, F. (1998). Automatic support for usability evaluation.Software Engineering, IEEE Transactions on, 24(10), 863-888.
[13]. Löwgren, J. (2002). How far beyond human-computer interaction is interaction design?. Digital Creativity, 13(3), 186-189.
[14]. Mackness, J., Mak, S., & Williams, R. (2010). The ideals and reality of participating in a MOOC.
[15]. Maier, C., Laumer, S., Eckhardt, A., & Weitzel, T. (2014). Giving too much social support: social overload on social networking sites. European Journal of Information Systems.
[16]. Mak, S., Williams, R., & Mackness, J. (2010). Blogs and forums as communication and learning tools in a MOOC.
[17]. Miller, M., & Lu, M. Y. (2003). Serving non-traditional students in e-learning environments: Building successful communities in the virtual campus. Educational Media International, 40(1-2), 163-169.
[18]. Packham, G., Jones, P., Miller, C., & Thomas, B. (2004). E-learning and retention: Key factors influencing student withdrawal. Education+ Training,46(6/7), 335-342.
[19]. Pappano, L. (2012). The Year of the MOOC. The New York Times, 2(12), 2012.
[20]. Phang, C. W., Kankanhalli, A., & Sabherwal, R. (2009). Usability and sociability in online communities: A comparative study of knowledge seeking and contribution. Journal of the Association for Information Systems, 10(10), 2.
[21]. Preece, J. (2000). Online communities: Designing usability and supporting socialbilty. John Wiley & Sons, Inc..
[22]. Preece, J. (2001). Sociability and usability in online communities: Determining and measuring success. Behaviour & Information Technology,20(5), 347-356.
[23]. Shackel, B. (1991). Usability-context, framework, definition, design and evaluation. Human factors for informatics usability, 21-37.
[24]. Shalley, C. E. (1995). Effects of coaction, expected evaluation, and goal setting on creativity and productivity. Academy of Management Journal,38(2), 483-503.
[25]. Shedroff, N. (2009). Experience design 1.1: A manifesto for the design of experiences.
[26]. Simpson*, O. (2004). The impact on retention of interventions to support distance learning students. Open Learning: The Journal of Open, Distance and e-Learning, 19(1), 79-95.
[27]. Wikipedia. http://en.wikipedia.org/wiki/Coursera
[28]. Willging, P. A., & Johnson, S. D. (2009). Factors that Influence Students' Decision to Dropout of Online Courses. Journal of Asynchronous Learning Networks, 13(3), 115-127.
[29]. Wong, J. S., Pursel, B., Divinsky, A., & Jansen, B. J. (2015). An Analysis of MOOC Discussion Forum Interactions from the Most Active Users. In Social Computing, Behavioral-Cultural Modeling, and Prediction (pp. 452-457). Springer International Publishing.
[30]. Yahoo news.
[31]. http://finance.yahoo.com/news/student-debt-enraged-consumers-support-192100014.html
[32]. Zhang, D., Zhou, L., Briggs, R. O., & Nunamaker Jr, J. F. (2006). Instructional video in e-learning: Assessing the impact of interactive video on learning effectiveness. Information & Management, 43(1), 15-27.
回目录
|