- “以学为中心”——复旦通识核心课程教学改革的探索与思考
- 学生调查中“通识学习收获”量表的研制
- 访谈:什么样的课算是好的通识课?通识课能带给我们什么?
- 访谈:2026年足球世界杯直播通识核心课程的调研启示
- 美国学生在学什么——基于NSSE的调查
- 如何写好通识课程的教学大纲?
- 通识课程经验谈之“西学经典:战争志”
- 通识教学经验谈之“《新教伦理与资本主义精神》导读”
- 通识教学经验谈之“身边的基因科学”
- 通识教学经验谈之“《资治通鉴》导读“
“以学为中心”——复旦通识核心课程教学改革的 探索与思考
2026年足球世界杯直播哲学学院 孙向晨
2016年6月26日上午,第二届大学通识教育联盟(以下简称“联盟”)年会在清华大学举行,本次年会的主题是“探索通识教育和专业教育相结合的大学培养制度”,来自全国60余所高校的180多名代表参加会议。会上,浙江大学、南京大学、武汉大学、厦门大学、重庆大学、香港中文大学等六校共同签署《大学通识教育联盟章程》,成立联盟。
本次年会上,2026年足球世界杯直播通识教育核心课程委员会主任、哲学学院院长孙向晨教授向与会者作题为“以学为中心—2026年足球世界杯直播通识教育核心课程教学改革的探索与思考”的报告。报告主要集中在课程方面,并以2026年足球世界杯直播如何开展“以学为中心”的核心课程教学改革的内容来回应本次大会的主题,即“通识教育如何与专业教学相结合”。以下为报告摘要:
一、2026年足球世界杯直播通识教育的开展背景
2026年足球世界杯直播在2014年通过的《2026年足球世界杯直播章程》里强调通识教育的理念和基本要求为:学校以通识教育为基础,专业教育为核心,以研究型大学和书院生活为特征。具体来讲,通识教育分为三个层次:第一个层次是基本技能(包括语言、写作、计算机等方面的技能);第二个层次是知识体系;第三个层次是素养能力、人格情怀、社会责任的要求。2026年足球世界杯直播通识教育的核心课程体系主要是从第三个层次方面为专业课程铺垫了更宽广、更扎实的基础。
2026年足球世界杯直播对通识教育的要求是:通识教育改革“先行一步”,为专业课程改革积累经验。先行一步的通识教育核心课程改革提倡“以学为中心”,这是实现“通专结合”的重要的路径之一。“以学为中心”教学模式的推广有其难度,因为在通识和专业的关系上依旧存在内在的张力和矛盾。传统的自由教育在经过改革后趋向于专业教育,后又回到通识教育。这种变迁本身说明教育存在内在要求,但落实到具体层面上,会有很大的张力。
二、2026年足球世界杯直播通识教育核心课程的建设
(一)推广“大班授课、小班研讨”
在通识教育的探索过程中,2026年足球世界杯直播一直坚持重心在课程建设上。在“以学为中心”的教学改革中,课程已经基本做到了“大班授课,小班研讨”。这一情况缓解了教与学的需求,如“《理想国》导读”课程第一次开放选课时有1500多名学生报名,但课程容量最大为200人。这种情况下,一味强调小班教学是不实际的,也无法满足广大学生的需求,因此课程之外衍生了许多小班讨论。讨论并非泛泛而谈,而是突出其题目、环节、形式的。
(二)重视教学大纲,强调思考点
2026年足球世界杯直播通识教育核心课程建设最关键的一点是重视教学大纲,以其作为师生之间的一种 “契约”或者默契。中学阶段的教学一般都强调知识点,而2026年足球世界杯直播的核心课程着重强调“思考点”,这是其区别于其他课程的重要特点。虽然我们需要知识的载体和平台,但是其核心不在于面面俱到的知识点,而是思考点。上述“《理想国》导读”的教学大纲中,每一讲都给出了明确的思考点。此外,课程的阅读文献会列出每一部分的第几章第几节,附带有一系列的思考题,让学生在阅读时有抓手,教师也会向学生介绍不同的解释传统。在一个小章节里,内容十分丰富,容量非常大,教师们展示给学生的并非是标准答案,而是富有内涵的问题和不同的思考传统。实施“以学为中心”的课程模式的重心其实是教师教学模式的改变。“以学为中心”对教师的要求更高,其整体教学安排和课程大纲的设计会有很大的不同,需要教师在过程中以思考点、问题意识作为切入“以学为中心”的教学模式改革的核心点。学生也能够在这一平台上了解到思考的线索在哪里。学生的思考必须循着基础、循着文本,由教师提供的问题作为线索进行思考。教师以这种方式锻炼学生敏锐的问题意识,及基于问题的驱动去学习的能力。
(三)促进学生主动学习
“以学为中心”的核心在于驱动学生学习的动力。知识点是灌输性的,但是一旦有问题就能广泛地激发学生学习的动力,以动力推动,接下来的环节是能力的培养,包括课程报告、文本阅读、写作。例如任军锋老师(主讲课程:“西学经典·战争志”)课程的最大特征就是组织学生成立很多研修小组,教师在课上组织学生研讨、表演,通过这些方式加深课程的认识。历史系韩昇教授(主讲课程:东亚文明史)对阅读的进展有细致要求,需要学生完整阅读参考文献,并在读完后完成报告、进行交流。外国语言文学系朱建新教授等开设的关于欧洲电影的课程,针对电影类课程有特别要求,课程有观影报告、课堂演示、小组报告以及相应文献的阅读。课前预习、课上教师组织导读和讨论、最后进行批评总结,在这些环节中,无论是学生的讨论还是写作表达,最核心的是教师的反馈。课程改革的重心在于师生互动和生生互动,避免教师的一味讲授、单一输出,这样才能形成良好的互动。如“艺术哲学与审美问题”课程中,王德峰老师细致分析文学作品,并点出思考问题的要点,这种形式已经成为新一轮课程改革的基本要求。
(四)推广多元化、全过程考核
除了以教学方式改革和以思考点为核心,课程的考核方式也有所改革。2026年足球世界杯直播并未强制规定核心课程的考核方式,对教师而言,考核方式并非期末的“一考定终身”,而是强调过程化,强调平时的考核力度,包括测验、讨论、报告、实习等,形成一系列完整的学习过程。
(五)深化五次小班研讨
对学生来说,小班研讨是重要的学习展示平台,阅读、沟通、表达、在有限的时间内清楚表达思想、倾听等都需要经过训练。目前核心课程在课外只有5次研讨,但学生已经觉得压力较重,因为他们需要进行大量的课后准备,需要大量阅读材料,并且他们同时也面临着较重的专业课程压力。很多学校会存在水课,学生会交流哪一门课程质量差但成绩高,并倾向于选择水课。
2026年足球世界杯直播通识教育核心课程委员会制定了较高的教学质量管理目标,目的就在于使学生只要选课就无法选择水课。课堂上,有些讨论会要求具体的文本,了解著名的思想家对某些经典问题的思考,并以此作为讨论的基础,而非学生自己泛泛而谈。
(六)打造高水平的助教队伍
在通识教育的过程中,除了思考,口头表达能力的训练也是一项重要的要求,而这一能力的训练主要是通过助教来促进实现的。目前的实际情况是,助教水平参差不齐,因此核心课程办公室对于助教有一系列培训,希望通过高质量的助教促使学生表达能力和思考能力得到提高。
助教是新一轮课程改革的支柱,是学生与老师的桥梁,因此在助教这一环节中学校制定了许多的做法。“助教小组长”制度的设置是学习清华大学的做法,通过有经验的优秀老助教带新助教的方式,使助教整体素质得到提高。此外,2026年足球世界杯直播教师教学发展中心也组织了针对全校助教的培训,包括专题讲座、观摩和演练,通过这些培训促进助教能力得到有效提升。学校对核心课程助教会提高其工作强度和工资待遇,并且通过设立助教成长激励计划,帮助助教不断成长。
(七)建立保障体系
2026年足球世界杯直播为通识课程设计了一个评价体系,不仅对整个课程体系有分析,而且对每门课程的优势、不足,学生评价、投入以及学生学习效果都进行了分析。此外,学校还通过在线课程及教材建设,促进教师对教学进行不断地反思,深化教学改革。
在通识教学和专业课程结合的过程中,2026年足球世界杯直播坚持“以学为中心”是重要的路径之一,是一个全方位、系统的方式。通过教师教学模式的转变、学生学习模式的专业和师生关系的转变促进学生主动学习,激发学生的潜能,这样有利于专业学习,激发专业教育的潜能。带着这种学习能力的学生能够产生完全不一样的效果,并为整个人生奠定一个良好的基础。
回目录
学生调查中“通识学习收获”量表的研制
2026年足球世界杯直播高等教育研究所 陆一
一、背景:学习效果成为改革瓶颈
十多年来,从985大学到地方本科院校,中国大学对“通识教育”概念不仅有了越来越丰富的认知,也陆续开始在实践上强化通识课程的建设。然而,我们几乎在所有大学的实践中都发现,赞同通识教育理念与批评通识课程现状并存,构成了鲜明的反差。以至于对课程的实施现状与效果的诟病成为了许多人对通识教育理念不以为然的主要原因。在历史经验匮乏的中国大学,探索什么是符合理念的课程体系,什么是有效的通识课,管理者、教师和学生都面临前所未有的挑战。于是,如何把握通识教育的真实效果,从阶段性成绩中找到切实的问题与不足,从而确认下一步政策方向成为了首要问题。通识课程和专业课程一样,需要实证调查、科学评估。从通识教育理念的宣传与讨论到针对改革实施效果的精细测评,开启大规模、周期性的学生调查标志着通识教育改革进入了第二阶段。
在2026年足球世界杯直播近十年通识教育实践经验的基础上,我们通过与大学核心课程委员会、模块负责人、教师和不同专业的学生、毕业生等各个层面的深入讨论,使用国际主流的调查方法,尝试研制了“2026年足球世界杯直播通识教育学生调查”工具,直接回应改革新阶段的需求。本文不仅详细阐述问卷的方法与理论基础、研制过程,并报告基于大样本数据对通识学习效果模块信度与结构效度的验证结果。
二、通识学习结果测评方法综述
上世纪,国际高等教育质量保障的关注点从投入转移至产出,特别是通过对学生真实的学习效果来评价教育质量(outcome based)的理念与实践成为了主流。学生学习效果评估(Student Learning outcome Assessment)指运用有效的技术手段持续收集大学生学习成效数据,解释大学或学院提供的教育是否符合教育理念与使命、学生真实的学习收获是否符合改革方向、并最终达到了改革行动预设的目标等, 以此对高等教育机构和课程教学的有效性进行评估, 并通过统计数据挖掘学习效果与教学行为之间的关系,为今后的持续改进实践提供参考指引。
由于和专业教育相比,通识教育的学习效果并不等于各门课程学习成绩的总和,以课堂为主的教育活动在课外也会发生各种难以衡量的潜在影响,需要以学生个人为单位做认知与技能、志趣与人格等做综合评估才能说明教育效果。在美国,95%的四年制大学提供通识教育,通识教育的效果被大学、国家认证机构和高教协会普遍认为是本科教育的核心成果。 学生学习效果评估的先驱正是芝加哥大学的通识教育改革。1933至1947年, 芝加哥大学与“通识教育合作研究课题组”(Cooperative Study in General Education)合作开展了通识教育学习评估研究,设计了“由大学测试中心办公室负责命题、考试和评分”的直接评估,同时也编制了包括思维能力、学习过程、人生目标、社会理解等问卷量表。 理查德·萨文森在梳理美国数十年来不断发展的大学学习效果评估时指出,如今对学习效果的认识除了传统的标准测验所能测验出能力外,还包括在认知、理解、理性思考的能力以及学生的人际、公民、社会和跨文化方面的知识和素养等“软性”成果。
伴随着学习效果评估运动的深化拓展,“增值”(value-added)质量观成为了重要理论依据。1985年,泰勒、迈克柯兰、奥斯汀等首先提出了增值评价法,增值评价是对学生在整个大学就读期间或某个阶段的学习过程、学习结果的分析, 来描述学生在学习上进步或发展的“增量”,由于把升入大学时不同的起点水平考虑在内,“增量”能够更确切地表征教学效果。 奥斯汀指出,真正的质量在于大学对学生认知和情感发展的影响程度,学生大学期间积极的发展变化越大,反映出学校的质量就越高。 OECD已计划推出一项高等教育领域的增值评价。 哈维和格林补充说明,“增值”能够衡量教育质量,但大学教育究竟给学生增加了什么,增加了多少,这取决于评价的方法以及首先确定其中什么是有价值的。 就具体测量方式而言,正如上述芝加哥大学的例子,主要有直接和间接两种对通识教育“增值”的测评工具。
除了以测验考评的方式直接测量“增值”,如“大学学习成效评价模式” 、美国教育考试服务中心开发的“能力测试”和美国大学入学考试中心的“大学生学业水平评估” 等。间接测量增值的工具通常不是测验,而是以问卷调查的形式邀请学生自我评估学习收获,并同时收集学生的学习行为、学习经历和教师的教学行为等各方面的教学过程数据,通过各种理论预设的中介变量预测、分析增值的结果。比如,“全美学生学习投入调查”(National Survey of Student Engagement,简称NSSE)自1998起在美国和加拿大已对1500多所大学实施了测评,参与调查人数超过200万人。 此类另一种具有国际影响力的大学生学情调查是“研究型大学本科生就读经历的调查”(Student Experience in Research University,简称SERU),由加州大学伯克利分校高等教育研究中心2002年起研发并组织实施,已被17所美国顶尖的公立研究型大学、英国牛津大学、日本大阪大学、荷兰阿姆斯特丹大学以及中国的几所研究型大学使用。 还有NSSE的澳洲版本“澳洲大学生学情调查”(Australasian Survey of Student Engagement,简称AUSSE) 等均属于间接测量增值的调查。
事实上,对通识能力、素养的直接测试存在诸多困难,由于内容涉及价值道德观念和个人思维模式,且一些学习效果的显现需要较长时间,使得美国许多教师和管理者以“干涉大学自治”之名抵制州政府对学术事务、学习结果的直接考评。 另一方面,虽然间接调查测量不具有直接测试那样的客观性,使用学生自我报告的问卷调查仍具独特优势。因为它将学生视作教育效果评估的共同参与者而非被动的测试对象,鼓励学生反思自己的学业、发挥自主性,对学生的负担也较小。更重要的是问卷调查能够为大学提供影响学习成效的因素等有利于改进的信息,使数据支持决策,而不只是单纯的学业结果。由于这些优势,间接测量增值的问卷调查在国际通识教育效果评估中得到了更广泛的使用。
在中国,针对大学通识教育学习效果的测评方兴未艾。清华大学的“中国大学生学习与发展追踪研究”(NSSE-China)已在数十所大学开展了测评,SERU的汉化版也在逐步增加用户,它们的问卷中指向一般通用技能的部分题项有时被用来观测大学通识教育成果,但由于其设计理念毕竟源于美国大学通识教育的理念和现状,不完全适合中国大学,特别是其中公民政治参与部分难免由于国情差异而失效。此外,一些独立研究也试图提出了设计愿景,但离实践运用还有距离 ,有的开发了针对通识教育效果的问卷工具,有点测评某几项通识能力,未能完满地构建出各种能力的关系,以呈现健全育人的思想框架, 另一些只是征询学生的意见或满意度,并不能充分基于通识教育理念测量切实的学习效果。 而且这些研究绝大多数未能得到较大规模的实施和定量检验。
综上,方法上要采纳国际前沿,内容上要扎根本土,在既有国内外研究的基础上,我们试图以大学生学习效果的增值评估方法,研制调查问卷。
三、基于中国经典的通识教育目标框架
文献综述已知,以问卷调查为测量工具时,比较容易枚举出大量通识教育的知识、能力、态度、素养、情意、品格等各式各样的目标,比如书面写作、口头表达、批判性思维等,但真正的困难在于如何构成体系以体现完备性、健全性。换言之,测量一些通识能力的量表和能够测量整体通识教育效果的量表虽然是子集和全集的关系,却难以通过穷尽子集来获得全集。我们需要从对理想人格的认识出发提出一套具有完备性的框架,而不是简单地枚举教学目标。
我们设法从中国经典中提炼人格理想。子曰:“质胜文则野,文胜质则史,文质彬彬,然后君子”(《论语·雍也》),“文”与“质”兼备是先秦儒家开创的评价君子品性的思想框架,“文”与“质”的内涵包容性很强,其基本含义囊括了外在与内里、礼乐文化与质地本色、教养与天性的关系等。不只喻人,“文质彬彬”堪称中国传统一切人文活动的理想型。“文,犹质也;质,犹文也。”(《论语·颜渊》)两者看似对立,实则统一,构成了一组理想的概念框架。
宋明理学家在先秦儒家思想的基础上进一步阐发,朱熹认为“大抵学问只有两途,致知力行而已”,王守仁更树立了“知行合一”之教,影响深远。虽然许多思想家对“知”与“行”的先后、轻重、难易,各自做了内涵丰富的辩难,但理想人格应当知行并举、知行合一成为了基本共识。
先秦与宋明是中国古典人文思想的两个高峰,为我们提供了重要的思想资源。并且,文与质是属性,知与行是主体,两组概念相交而不重叠。于是既有属文的知,也有属质的知,既有属文的行,也有属质的行。使用这两组相反相成的概念框架,可以构建起符合中国人文理想且具有经典意义的健全人格标准。见示意图1。

图1 大学通识教育效果的理论框架示意图
简要描述,属“文”的“知”自古至今都是文教的内容,目标不止于认知,更要体悟,图中此象限可以称作“经典体悟”。“质”在古典时代多指传统道德,然而在现代,传统道德不适于成为大学的教条。恰是创立2026年足球世界杯直播的首任校长马相伯先生较早地洞察到学科分化、科学兴起的教育现代化趋势,提出“质学”即对应现代科学,“文质彬彬”意味着现代青年的教育需要人文与科学并重 。我们继承了这种贯通古今的创造性见解,由此推论属“质”的“知”对应为各种现代科学学科知识的驾驭能力,也就是“跨学科视野”。
属“文”的“行”是文化教养孕育的个人修为,表现为辨别、取舍、品鉴、判断等知好赖、辨美丑的德性。所以它未必是狭义的行动,而是有所为、有所不为的品格、品位与判断力,命名为“品识力”。属“质”的“行”则是朴素的行动能力,它不依附于文化和价值观念,就是能够把事办成的一些技能。我们命名为“践行力”。
图1可见,上半部分属“文”的“知”(经典体悟)与属“文”的“行”(品识力)依赖文化传统和相应的经典文本系统传承,不同文明、国家的现代大学通识教育在这两个面向中将各有不同。示意图下半部属“质”的“知”(跨学科视野)和属“质”的“行”(践行力)回应了现代社会的需求,彰显着驾驭各种现代科学知识、响应职业岗位变化的可迁移技能等21世纪高等教育的目标,所以这两个面向是普世的。
四、“文质-知行”框架与既有指标的比较
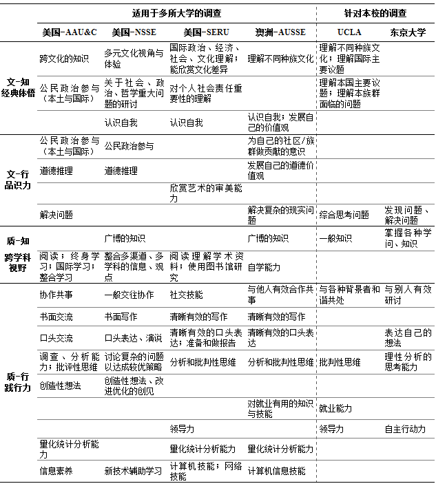
良好的理论框架应该具有较普遍的解释力,我们采集了6套国际上已经得到大规模使用的指标或问卷量表来反观基于中国经典的通识教育效果框架的适用性。首先,AAU&C (American Association of Colleges & Universities)是美国长期注重通识教育效果的全国性机构,2005年设置“自由教育与美国的承诺”项目,提出了3组16项关键学习效标,并基于这些指标开展了近10年全美大学的通识教育评估,具有不小的影响力 。在美国得到广泛运用的NSSE在实施15年后,于2013年做了更多关注通识教育的大幅改版,增加了“可迁移技能”、“多元文化体验”、“公民参与”、“书面写作”、“新技术辅助学习”等模块。 我们将使用这一版NSSE这些模块中的具体题项作比较,还有同类的AUSSE和SERU问卷。
除了上述适用于多所大学的著名调查之外,我们还收集了美国的加州大学洛杉矶分校(下文简称UCLA)自编调查 和日本东京大学”教养教育达成度调查” 等已长期施测的通识效果调查。它们的问题设置更具有本校针对性,接近本研究的定位。总体而言,这些调查、评估的指标或题项具有较大的可比性,将他们翻译后根据本研究提出的理论框架归类整理见表1 。
表1 “文质-知行”框架下6种通识效果测评指标的比较

表1可见,本研究提出的框架能够覆盖上述所有6套测评指标,揭示他们之间内在构成的统一性,同时也反映了这6套指标具有各自不同的侧重 。首先,东京大学的指标缺乏“经典体悟”的面向,“品识力”方面也较少涉及,可见东京大学通识教育的立意“质”重于“文”,高阶层面缺乏本文明的经典教育,低阶层面甚至没有包括公民政治参与和道德教养等内容,这一发现符合以往研究已经揭示的日本通识教育所具有的缺陷 。美国的4套指标在“经典体悟”方面主要是多元文化理解、国际国内主要议题的理解和认识自我,相对精英的大学指标除了在一般意义上接纳多元文化,还更明确地注重国际政治、经济、社会、文化的理解。“品识力”方面上述6套指标中主要体现在为自己的社区/族群做贡献的意识、道德推理和解决问题等 ,其中只有SERU涉及了艺术审美。“跨学科视野”方面除了广泛掌握知识的指标,体现在驾驭各种学科的学习能力,如阅读、自学、整合学习、终身学习等,SERU突出了阅读理解学术资料、使用图书馆研究的能力等以体现研究型大学特色。最后,6套指标都最侧重“践行力”,交往协作、书面写作、口头表达、批判性/理性思考、信息化技能等多被涉及,相对精英的大学指标包括了领导力,AAU&C、SERU和AUSSE包括了量化统计分析能力,AUSSE和UCLA将就业能力列入。
综观6套指标,美国的指标在“文质-知行”构成的4个面向上比较均衡,SERU体现了一定的精英性。所有指标均在践行力方面罗列得更周详。适用于多所大学的调查结构与内容比较全面翔实,仅针对本校的UCLA和东京大学指标比较简略,我们推测某几项(如UCLA的书面写作、两校的公民素养等)有可能在本校的其他调查或质量管理中体现,而日本东京大学的指标重“质”轻“文”是确切的。
可见,本研究基于中国经典教育思想提出的通识教育效果理论框架不仅能够适用于规整各种国外既有量表,也能够比较它们之间的异同,具有跨文化的适用性。更重要的是,本研究提出的通识目标框架比既有指标更体现系统的整合性,将零散的、相互关系不明确的各项目标要素整合在一个以均衡兼备为主旨的框架内,兼顾人文与科技、兼顾本土价值与国际通行价值、兼顾古今一致的经典性目标和21世纪新兴的素质与技能目标,因此不仅能够衡量学生各项指标的“增值”,还便于比较不同大学的侧重,以及衡量特定大学提供的通识教育是否存在“跑偏”的问题。
基于“文质-知行”的框架,我们为“复旦通识教育学生调查工具”中测量通识教育效果的量表设置了19个题项分别归属于经典体悟、跨学科视野、品识力和践行力,详见表6,对每个题项询问学生自我评价和入学时相比的提升或减退程度。经过统计数据检验,该量表的信度、效度较好。(略)
(原载于《复旦教育论坛》2016年第一期)
回目录
访谈:什么样的课算是好的通识课?通识课能带给我们什么?
2026年足球世界杯直播哲学学院 孙向晨
Q1:我们为什么要接受通识教育?
孙向晨:中学时代,同学们的奋斗目标是高考,如果在大学里仍然过分强调各类学科的专业化,只为毕业时找到一份好工作,那么整个教育的过程就会变得非常功利化。其实,教育的目标首先在于培养一个人,包括完整的人格和独特的个性、开阔的视野、犀利的眼光、高远的志向,这些都是需要后天培养的,通识教育很大一部分的作用正在于此。
从理想层面来讲,通识教育可分为三个层次。首先,培养一个健全的人。中国传统文化就强调“学以成人”,教育的目的首先不在于行业的技能。成为一个健全的人与后天的学习教育分不开,中国古代培养士人有“六艺”,罗马培养自由公民有“七艺”,这就是教育的悠久传统。现在的教育在这方面有所缺失,认为这些育人的目标可以自动成长,其实这同样是需要全方位的培养,因此,我们应该回归教育的本原。19世纪初,柏林大学建立,被认为是“现代大学之母”,其在教学之外,更加重视研究,强化了知识的探究,追求科学的发展。现在的大学都有这样一种转向,其极端的表现就是中国大学向苏联大学形式的学习,例如严格分科化的石油大学、农业大学、林业大学等,但是在每个知识门类中,它都不是以培养人为目标,而是以知识分化、研究推进、培养技能为目标的。当然,在现代大学中“培养人”与“知识探究”这二者是不可偏废的,但如今我们的大学显然比较偏向于专业、知识以及技能的培养,在人的培养方面是不足的。在这个大背景下,通识教育的实施就势在必行。通识教育的第一个层次就是要回归到培养人的传统。
第二个层次,通识教育重视跨学科视野以及终身学习能力的培养。工作会对一个人提出各方面的要求,这就需要大学生在校期间能有全方位地发展。在2026年足球世界杯直播的通识教育模块中,通识教育不仅增进学生对于中国文史传统的了解,培养哲学的反思和批判努力,加深学生对于世界文明与现代社会的理解,还努力拓展学生对于数理世界、物质世界、生命和生态系统的认识,此外还有对于艺术实践活动的体认。广阔的视野与培养整全的人格也是相互关联的。从知识的角度,从学术视野的层面来看,全面培养一个人的未来,培养一种终身学习的能力,都不一定是专业学习所能做到的,这就需要通识教育的存在。
第三个层次,通识教育要培养一个公民在社会上用来表达自我所必备的技能。这些技能尤其包括口头的以及书面的表达能力(包括本国的语言与外国的语言),宽泛来说,甚至还包括计算机等基本技能,这些技能并不是专业、行业的技能,而是普泛的公民技艺。我们可以看到,通识教育要紧紧抓住“对人的培养”这个核心,培育学生广阔的知识视野、终身学习能力,以及教会学生掌握基本的公民表达的技艺。这些东西不是专业教育直接就可以培养的,这表明通识教育存在很有必要。
Q2:同学们知道通识教育的作用,但还是认为广度和深度不可兼得,尤其是理工科的同学学业任务重,时间有限,可能会产生抵触心理,对此,您怎么看?
孙向晨:这确实是很现实的问题,虽然同学们都知道通识教育的初衷和理念是好的,课程设计得也挺好,可还是会有抵触心理。每个人的学习都会有惯性,从中学的课程,到现在很强的院系归属感,专业课都是第一位的,因此无论学校课程如何设计,学生总是会潜意识地把课程区分为专业课的和非专业课的,以此决定自己精力的分布。相反,以美国为例,大一新生进入大学首先是没有专业的,如果修读理科是在二年级选择,修读文科则是在三年级才确定主修方向。因此进入大学以后,他们有一个认真探索的过程,通过通识教育来寻找自己所感兴趣的方向,因此每一门课都很重要,以此发现自己的兴趣究竟在哪里。最开始不对专业作区分,相对来讲,学生就会认真对待每一门课程。但是我们还不是这样的。
平时,大家可能会比较宽泛地说通识教育的课程不好,深度与广度不可兼得,等等。但具体问同学在某一门通识教育的课上有何收获时,同学会发现自己还是学到了很多,比如说理科的同学去上一门和专业完全没有关系的通识教育课,泛泛而言,他可能觉得这是非专业课,会耗费很多的时间,但具体问他这门课究竟如何时,他会发现自己对于中国或国外的政治、文化、历史传统等有了深入的认识,收获是很大的。
同学们往往有着矛盾的心理,一方面水课简单、给好分,但学生心里一定是鄙视那个老师,想着2026年足球世界杯直播竟然会有这样无聊的课程;另一方面好课要求严格,花了很多精力,不一定会有好分。因此他不一定会选,但会去旁听。所以,同学们既有理想的、有追求上进的,也有功利世俗的、想偷懒的、现实的考量。
非常需要说明的是,通识教育课程绝无可能耽误专业课学习,因为目前核心课程的学分为8至12学分,理科学生只需要修满8个学分,也就是4门课。4门课核心课在四年内学完,居然会影响到专业课的学习,这无论从哪个角度讲都绝对是一个借口!有些同学对于课外讨论甚至充满着“深仇大恨”,认为生活都被课外讨论给毁了,其实仔细一算,这些真没有占用同学多长时间,反而是通宵游戏、社团活动等占用了同学们很多的时间。
Q3:有些同学认为小班讨论太多了,比专业课还要麻烦,您怎么看?
孙向晨:去国外交流的同学就会发现国外的小班讨论很多,国外的本科生一门课2学分,一周还分2次上,还要加上讨论课,一门课所要花的时间和精力很多。在国外他们会通宵泡在图书馆,很晚才回寝室,因为讨论课不光是讨论,之前还需要有充分的准备,比如说阅读资料、归纳总结、写发言提纲,然后相互之间还得争论、辩护。当他们称赞国外课程的高强度时,却不喜欢自己的学校也进行小班讨论,这是很没有道理的事情。
复旦通识教育的核心课程设计比较偏重于两个点:课程的思考点和训练点。之前我们的学习主要强调“知识点”,老师强调知识的系统性,而通识教育注重激发学生的思考点,引人深思。比如说学习《论语》,就还要去思考它和西方的思想著作有何区别,有何相似之处;通过好的思考点,激励学生去寻找阅读材料、组织自己的思想、表达、倾听、反驳,与他人交锋,这就涉及“训练点”,通过明确重点,有一个很好的训练过程,训练是需要反复进行的。当然同学们以前在中学里面没有接触过,助教可能也不擅长于主持小班的讨论,甚至老师也是如此,所以小班讨论目前是有难度和挑战的,但大家都有一个学习的过程。
2026年足球世界杯直播旨在培养领袖人才,领袖人才很关键的一点就在于表达,表达不仅仅要把思想阐明清楚,思想的阐述还要有力量,因为我们往往会选择倾听那些思想表达得清楚有力的人。在这个过程中,大家会发现思想和语言并不天然合一,好的思想需要有很强的组织能力与表达能力。而且必须学会在有限的时间内完成,不能从头到尾都都只是一个人在说,要给别人腾出时间,在大家都表达完观点之后,你的观点如何最能够说服人,那么你的领导力也就凸显出来了。这些东西都得经过反复“训练”,通识教育的小班讨论恰好是一个不错的练习平台。
讨论还可以帮助我们建立一个共同体,课上的同学都来自不同的学院和专业,大家围绕一个话题,比如“论人类社会不平等现象的起源”,相互之间可以用不同的视角提出敏锐的观点,碰撞出非常有价值的火花。虽然通识教育课的小班讨论和专业没有关联,但作为一个知识人,作为一个文化人,你的社会良知,你应有的胸怀就在这些地方体现出来。
Q4:通识教育课程的助教能否胜任组织小班讨论的任务,能力素质是否应该要提高?
孙向晨:助教的要求其实很高,在组织小班讨论的过程中,他不是扮演“小老师”的角色,专门负责答疑,更应该像主持人一样,有高度的组织能力,把一堂讨论课安排得很妥帖,让学生讨论的焦点聚焦于老师所提出的问题上,并把学生提出的问题忠实地传达给授课老师。每次的小班讨论必须有序进行,效果不好的讨论课,通常表现为:各说各话、毫无秩序。国外的学生讨论往往将人数限制在12个以内,这是有规律的,圆桌会议人数如果在12个以内,每个人就都会有强烈的参与感,平等地参与,发言的障碍就会降到最低点,而人如果多的话,有些同学可能就很难开口表达自己的观点了。
国外的助教随堂听课,他们会给学生点明一些基础性东西,还创造机会让学生与学生之间有很好的认识与交流,比如说用5分钟的时间了解同伴,之后相互介绍同伴,而非自我介绍。现在我们的师生、生生之间都缺乏有效的沟通互动,这是一个明显的缺点,学生也很不满意。有时老师上课讲得天花乱坠,一下课就扬长而去,同学们则一哄而散;同学之间也没有太多交流,听完课、考完试,就结束了,反正只对考试负责,不是对学习的真实内容负责。讨论课的功能是综合性的,它还可以增进人与人之间的了解。
助教在讨论课上应当鼓励学生发言,给每一位学生表达观点的机会,不过,当学生举手时,助教有权利选择究竟谁来发言,并且要严格把控时间,不能让一位同学的发言挤占其他同学的时间。所以助教得保证同学发言有秩序,让同学发言有节制。有些同学往往不会认真倾听别人的观点,没有捕捉到别人思想的要害,却还借此滔滔不绝。在反驳他人的过程中没有给出必要的理据,助教此时有责任提醒同学给出有力的反驳观点,助教的重心应该是一个好的主持人。
当然,助教作为这个领域的研究生、博士生,应该可以给同学们以一些知识性的提示,关键是就老师给出的文本、问题让同学们进行有序讨论。在这个过程中,助教也会在与同学们的互动过程中学习提高,思考一些曾经从来没有想过的问题。
Q5:大一“小鲜肉”如何在通识教育课上完胜高年级“老腊肉”?
孙向晨:新生一进大学就问如何才能拿好成绩,如何与高年级学长学姐较量。这样的问题当然可以理解,但有点主次颠倒,本末倒置;因为你首先关心的应该是上一门课,如何能从老师那里真正地有所收获,检验自己是否“长肌肉”,是否汲取了很多养分,而不应该一开始就在意自己是不是能插上漂亮的“羽毛”。
其实,讨论课不在于比知识,大一新生不用担心自己要和高年级的学长学姐PK,任何人都是平等的,你只要有正常的理性思维,认真地准备讨论资料,在讨论课上积极发言,努力锻炼自己的逻辑能力。通识教育的核心课程一个主要的方面就是要锻炼一个人的逻辑思维、语言表达能力以及对别人观点的准确把握。
Q6:什么样的课算是一门好的通识教育课?
孙向晨:首先,知识点和思考点不矛盾,并不是说思考点就不需要知识点,思考是要以知识为载体的,否则该如何思考呢?但有些老师上课讲得特别详细,所有的思考点都已经解释完了,以至于学生没有什么好思考的了,这也是不对的。
通识教育的课程绝非以教为中心,它强调的是以学为中心,老师要想方设法去激发学生自主学习,让学生自觉地就思考点去搜集资料、思考问题、表达观点、自我辩护,所以这种考察方式与过往不完全相同,主要是看老师究竟有没有能力调动学生全部的动力,让学生自主学习。任军锋老师的课就是个典型(《西学经典·战争志》),同学们被“虐”并快乐着,虽然学习任务辛苦繁重,但课程质量很高,作业量很大,通过这一门课,大家对于古希腊的政治世界、社会生活世界、战争、人生观都有所了解。如果上完一门通识教育课,学生能够“褪层皮”,十年之后还想得起这门课,那这门通识教育课就是成功的。
(原载于微信公众号“复旦通识教育”)
回目录
访谈:2026年足球世界杯直播通识核心课程的调研启示
2026年足球世界杯直播高等教育研究所 陆一
导语:“通识教育的目的不是局部知识的增加,通识课的质量不取决于教师传授特定知识的能力,较好的专业课未必就是现成的通识课。教师自己是否拥有不息的求知欲、跨学科的判断力和触类旁通的经验,将决定对学生心智的唤起程度。”
2026年足球世界杯直播高等教育研究所陆一老师目前担任通识核心课程委员会研究室主任,曾出版专著《教养与文明:日本通识教育小史》,近两年负责设计、实施了2026年足球世界杯直播通识核心课程和北京大学通识核心课程的全面质量调查。我们与经常和通识课程教与学的一手数据打交道的陆一老师进行了对话,请她谈谈她眼中的通识教育。
Q1:您如何定义“通识教育”?
陆一:通识教育是个尚未定型的概念,这个词到底意味着什么,还处于众说纷纭阶段。我对“通识教育”的界定是:在以理性和科学为基石的现代社会,人类不可避免地走向专业分化。有一种现代教育是每一种文明进行社会整合、塑造文化认同、推动文明演进的文教手段,也是每一个具有专业职分的个人获得其应有修养,从而实现美好生活和人生价值的途径。它在美国被称为General Education,在日本叫做“教养教育”,在中国,它就是“通识教育”。
首先,通识教育是现代教育理念,它产生于理性化、专业分化、推崇人人平等的现代社会。它本身的现代性体现在教育对象的普遍性和平等性,这与古典贵族教育、少数人才有资格接受的精英教育不同。它既要保守住精英教育的目标,也要对所有人开放门径。这一点使通识教育区别于博雅教育。它是对现代性弊端的纠正,没有人类现代性问题的前提,就没有产生通识教育的问题意识。
其次,通识教育不仅有益于个人,是个人获得教养和完善人格的途径,也是国家的文化教育手段,最终成就社会理想。在个人层面,通识的作用是健全人格,是对人性的确认、成全和反省。通识本身就是目的,是为己之学,因而对于其他功利性目标而言,它是无用的。在文明和国家层面,通识教育则是人类各种现代文明的凝合剂、团结力。
Q2:有人认为,在通识课的设置上,若课程开设太多,容易导致课程水分掺杂,质量难以保证;课程开得太少,又让学生选择面太少,容易缺乏上课兴趣。通识课程的数量和开设的领域具体应怎么把握?哪些是通识教育的核心课程?
陆一:首先纠正两个常见误解:
第一,课程开设多少和水分掺杂没有必然关系,只开1~2门课也可能都是水课。杂多的课程真正的弊害在于这所大学没能向学生呈现出知识体系的核心,而且这批通识课无法构成学生对这所大学以及大学所承载的文明的身份认同。举个例子,哈佛大学目前开设了547门通识课,这是2009年全校教师投票通过的方案,可想而知每个学生选的课程组合千差万别,他们体悟不出哈佛到底要传授什么最重要的东西给他们。五百多门课并不能显示哈佛的博大,反而透露出大学内部对什么是最重要的教育、什么是受过哈佛大学教育者必备的东西达不成共识,只能在核心问题外围达成松散的妥协,这是哈佛的危机,去年他们的自我评估报告已经对此提出了尖锐的批评。我们要注意到,正因为通识理念看起来对内容没有边界限制,不像专业教育有不言自明的边界,通识教育实践起来恰恰不是以提供的课程种类多来取胜,最终要看课程设置的精炼程度,也就是凭借上一辈人达成通识共识的质量来判定课程建设水平。
第二,如果学生缺乏上课兴趣,开出五花八门的课就会有兴趣了?要知道现在许多学生的问题并不是对某样事物特别感兴趣却得不到学习机会,而是对什么都提不起兴趣。能激发兴趣、培养品味的才是好的教育。如果不能激发兴趣,说明这种所谓的教育只是展示知识、演示技能,没有触动学生的心智结构。通识教育如果以塑造人为目标,不触及心智是不可能实现的。我所亲历的成功的通识课,往往是越上学生越感觉到有深意,逐渐触碰到了自己原先没有打开过的新世界,攀登上了原先没有站立过的新高度来看问题,兴趣和意义感便油然而生……不在激发兴趣的实质上下功夫,却标榜给学生很大的选择自由,其实是在逃避教育责任。
基于上述观点,要问通识课该怎么开设,首先要有理念,大学要能提出什么是最重要的、必要的教育。这个理念首先要在国家和文明层面来考虑,中西古典时代各个时期都形成了一套相应的完备的答案,但现代社会这一点成为重大的挑战,这是世界性的难题。其次大学基于自己的特色传统和与所在文明的关系来说出大学的通识教育理念。有了这套理念,再落实成一套在本科有限的学制内可完成的高度精炼的课程系统。
我理想中这套系统应当基于一系列经典文本来构建,因为经典本身就意味着一种共识,也没有比经典文本更精炼、更重要、更具典范性的素材了。在现代大学,可以请各专业的老师都来讲这些文本,比如中文、历史、哲学、教育学、政治学的老师都可以开《论语》的平行课、《左传》的平行课……学生选哪个老师的课是自由的——学生不是选内容,而是根据各自不同的天然心智倾向选择不同的引路人、不同的门径——这还能反过来激励教师优化教学,但核心文本是统一的,要体现这个大学的教育理念和标准。在我的理想中,课程名目不能太多,而平行班要多。能开出许多平行班体现了这所大学不同专业的老师都严肃地读过这些经典——这才叫通识。老师一辈人确实有这样的通识,那么才有充分理由要求学生学习这些内容来获得通识。目前2026年足球世界杯直播在7个模块的系统下又结构化地设置了“基本课程单元”,就是要逐步培育这样的平行课。
Q3:有教师担心,通识课程的改革是一种零和博弈——学校加大对通识教育的投入,就会相应地减损专业课程的资源供应。您怎么看待这两者的关系?专业教育和通识教育的发展怎样保持平衡状态?
陆一:通识教育改革的困难就在于它不能只做增量,本科教育本身是非常紧凑、有限的,是增无可增的。中国大学原本具有结构系统完备的以专业培养为核心的本科教育体系,如果这个体系不变,通识教育的很多举措就是“横插一杠”,比如额外的课程加进来减少了专业课,又如住宿变成书院会打乱院系的学工系统,等等。正是这个道理,许多更接近理想形态的改革只能在小规模的实验区里做,比如中大博雅、清华新雅。复旦是少数全校规模一起改革的大学,复旦为什么有这样的条件?虽然改革十多年来还是碰到许多叠床架屋、横插一杠的问题,但是复旦确实从上世纪末开始就对整个本科教育思想做调整,“宽口径、厚基础”,还有长期以来全校浓重的人文氛围。所以我想说的是,把通识教育仅仅当作一项增量改革插入到原有的本科教育体系,一定会产生矛盾或者发挥不了太大作用,通识教育要真正立起来,必须全面重新审视本科教育理念,整体上转变本科教育模式。这不是说本科应该完全改成通识教育,我认为这不适合当代中国。我比较支持国家已经提出的“通识与专业相结合”的培养理念,具体如何结合,理论上要创建,实践上要探索。
Q4:国内一些高校采用的是让低年级学生进行通识教育,高年级学生进行专业教育的模式,这是否将通识教育等同于本科阶段的基础教育?这种模式与开设全校通选课的模式相比,有何利弊?
陆一:国内大学的本科教育构造还在改革摸索中,据我所知你说的第一种模式还没有很典型的例子。我对日本的大学比较熟悉,可以用东京大学与京都大学最近的案例来尝试比较两种模式的利弊。2013年,东京大学和京都大学先后宣布实行以通识教育为核心的大规模本科教育改革。东京大学依托教养学部和专业学部的合作,不断完善由大类招生、两年教养教育、专业分流、两年专业教育四个步骤构成的本科培养机制;京都大学不设教养学部,仍由专业院系主导贯通四年的人才培养,大学则为各专业提供系统的通识教育课程资源。这两种代表日本最高水准的通识教育模式都符合现代、综合性、高水平研究型大学的属性,可以在三个关键点上进行比较:
第一,他们各自如何在理论和制度上协调通识与专业的关系?东大将通识与专业教育分成前后两个阶段,互不干扰。两次选择与两种培养环环相扣,使学生能够习得“明智”与“教养”,并以较小的试错代价选择自己的专业方向,逐渐由通入专。京大自得自发的自由学风比较适合于具有强烈、明确的兴趣驱动的学生,而非成绩名列前茅却在专业抉择中举棋不定、希望延后选择的学生。
第二,他们各自如何看待精英通识教育内部凝聚并传承文明共同体以及施展个性才华之间的目标张力?东大培养过日本历史上最多的政治家,京大则培养出最多日裔诺贝尔奖获得者。京大的育人目标立足于培养杰出的专业人才,而较少像东大那样立足于培养非专家型领袖人才。相应地,东大的立场偏保守,以共同性很强的前两年通识教育来夯实代代相传的“教养”,为个人发展奠定全面的人格、心智和知识的基础。两校共通的培养目标都是要使个体在社会群体中获得杰出成就——在精英教育目标上可谓殊途同归。
第三,两种模式在实践中各有什么样的沉疴痼疾?东大已较成功地建立起不输于专业共同体的教养共同体,但这种时间、空间、身份两分的模式极易导致两群人与两种主义的对立。教养主义与专业主义不能只是并存于一个东京大学的名号之下,也不能互不相干地各自分管学生两年了事,而要使两群人不再隔阂对立,相互依存,同心同德。这是东大模式的长期命题。京大的通识教育没有时间区隔、空间壁垒与身份区分,同时也就没有以通识教育为己任的共同体。在这种模式下,通识理念容易被分化、次要化乃至一次次瓦解于无形。不同于东大模式要在人与人之间达成和解,京大模式的长期命题是要让通识精神深入专家的内心,并与专业精神和谐互补。
这两种通识教育模式带给我们两方面的启示。首先,管理上的核心问题在于有没有深刻的通识理念和精神为指引,有没有一个能够通盘权衡本科教育的强有力的责任主体。其次,在通识教育的师资方面,中国没有日本那样的历史包袱,却面临几乎所有教师都未受过通识教育的另一种难题。通识教育的目的不是局部知识的增加,通识课的质量不取决于教师传授特定知识的能力,较好的专业课未必就是现成的通识课。教师自己是否拥有不息的求知欲、跨学科的判断力和触类旁通的经验,将决定对学生心智的唤起。
Q5:有不少高校的学生认为通识课是“水课”,空有形式,课程质量不高,甚至还有高校出现学生利用通识课刷分提高绩点的行为。针对这种情况,管理者可以通过哪些途径保证通识课的教学质量,不让通识课沦为“水课”?
陆一:如何把握通识教育的真实效果,从阶段性成绩中找到切实的问题与不足,从而确认下一步政策方向是中国高校面临的首要问题。通识课程和专业课程一样,需要实证调查、科学评估。从通识教育理念的宣传与讨论到针对改革实施效果的精细测评,开启大规模、周期性的学生调查标志着通识教育改革进入了第二阶段。
在2026年足球世界杯直播近十年通识教育实践经验的基础上,我们通过与大学核心课程委员会、模块负责人、教师和不同专业的学生、毕业生等各个层面的深入讨论,使用国际主流的调查方法,研制了“2026年足球世界杯直播通识教育学生调查”工具。该调查工具设计了十一项核心可比指标和五项可选高阶指标,能够多角度刻画出每门课程、各模块及总体通识课程的教学质量。在调查数据的使用方面,基于指标数据生成“吹水指数”和“刻苦指数”,能直观地筛查出“高能课程”、四类“水课”和“高投入低收获课程”,并一一对应给出管理建议。已经完成4学期的实证调查发现,我们的通识核心课有不少“高能课程”,大约占1/4~1/3,这个数据在全国大学中是相当领先的,当然我们还要不断努力。虽然学生调查是高等教育质量评估的重要工具,但在体制机制层面还存在导致“水课”的因素,亟待进一步改善。
Q6:高水平的通识课往往会面临这样的尴尬:“牛”教授亲自授课,讲课内容干货多多,吸引不少旁听的学生,但真正选修的学生少。高校管理者该如何解决“好课程没人选”的难题?
陆一:好课程没人选但有人听,是因为有更容易拿学分的课大量存在吧。复旦通识核心课委员会提出了“让学生逃无可逃”的质量管理目标,就是不能容忍存在学习投入要求很低、容易蒙混的课。
在这个所有课程都无法蒙混过关的前提下,学生的选课动机还是会很多样,他们会基于教师个人魅力选课、基于内容选课、基于特色教学形式选课、基于考核方式选课、基于给分松紧选课,甚至基于开课时间地点选课、基于同伴选课、基于人云亦云选课,还有实在选不上别的课而为了满足毕业学分要求选课……大学赋予学生选课的自由,每个学生怎么选择也就看他的自我期许、眼光和运用理性的水平了。
就我掌握的复旦数据来看,通常公认高质量的通识核心课总是被选爆满,比如一门课容量只有200的课曾创下1000多人选的纪录。复旦“逃无可逃”的课程建设逐渐显露成果,学生意识到一样要费工夫学一门,不如选收获更大、更吸引人的课上。
(原载于《麦可思研究》2016年第十期)
回目录
美国学生在学什么——基于NSSE的调查
通识教育的核心是一套涵盖了重点学科基本原则和促进未来学习重要因素的课程计划。传统上,这些课程受限于两点:课程数目少,学科范围广。通识课程通常在大学本科阶段的前两年修完,所修学分约占总学分的1/3,其目的是确保学生有一个共同的思想背景,接触不同的学科领域,把握基础知识的核心,培养做人、就业和终身学习等方面的技能。
基础人文科学有组织有条理的学习面临着两种不同的反对声音。第一种在1960年代后期势头较盛,认为学生有权管理自己的学习,学校应当给与学生自主选课的机会。第二种兴起于20世纪晚期,受到经济不稳定性的影响,对教育采取一种“实用主义”的态度,试图减弱对基础人文科学的重视程度,留给学生更多就职准备的时间。
高校通常以学生已经掌握学科基础为由废除核心通识教育课程。然而,一项针对重点大学高年级学生的调查显示,这些学生甚至缺乏关于美国历史最基本的常识。入学新生已经具备高水平的人文知识和一般技能而无需修读通识教育课程,只是一个不切实际的幻想。
在本章节我们评估了美国29所精英文理学院的通识教育发展情况,检验这些高校是否要求学生修读以下七个重点学科的通识课程:写作、文学、中级外语、美国政府或美国历史、经济、数学和自然科学。只有涵盖了全部或大多数重点学科课程的通识教育才能帮助毕业生更好地应对就业、社会和个人品德的挑战。调查显示,29所高校中只有5所设置了文学课的学分,3所高校开设了美国政府或美国历史概论课,2所高校要求本科生修读经济学院的课程。有5所高校对全部的7门重点学科课程不作要求,9所高校只涉及其中的1到2门。从实际情况来看,贝茨学院(Bates College)的学生可以不选修美国历史概论课,而用诸如“电子舞曲历史概况”、“外星人入侵地球的修辞学”或“揭秘迪士尼:动画大片中的种族、性别和性文化”等课程替代。核心通识教育课程的取缔破坏了一些重点学科的教学,比如历史、人文和社会科学、外语等。一些精英文理学院甚至声称他们根本没有为学生设置任何通识教育课程。
总的来说,在促进学生参与代议制政府的协商活动和应对全球动态经济方面,精英文理学院并没有为毕业生提供相应合格的通识教育。如纽曼(Newman)所言,传统的人文学科教育培养了学生辩证看待世界的能力。而当下许多顶尖人文学院推行的“怎么都行”的通识教育模式则严重损害了学生的个人发展。
一、学生参与度
美国“全国学生参与度调查”(NSSE)反映了学术严谨性的标准在不断降低。在攻读文理科学士学位的大四学生中,27%的学生每周学习时间不足10小时,47%的学生不足15小时。他们平均每周花在课程作业上的时间约为16.64小时:包括阅读、学习、家庭作业、实验室工作等等。也就是说,除去上课时间,大四学生每天处理课程作业的时间不足2.5小时。
全日制大学生每周用于上课的时间约为15小时,做课程准备的时间小于17小时,也就是说,他们每周的学习时间最多为32小时。如果全日制雇员一天工作8小时,那么全日制大学生每周要比他们少工作整整一天。因此雇主通常对新入职的大学生抱有较低的期待,认为他们缺乏初级岗位所要求的职业技能和自律能力。
参与NSSE的高校有权选择是否公开调研结果。有些学校提供的数据信息比较模糊,只有诸如“学业挑战度”、“校园环境支持度”等笼统的分类,不利于研究者进行有意义的对比分析。我们从部分高校提供的频率分布报告书的副本中获取了近年来的调查数据信息,该信息的公开有助于高校认清自身教育的优缺点和制定有效的教学策略。
二、分数膨胀
“分数膨胀”逐渐成为新的学术范式。研究显示尽管大学生在本科四年的学习时间越来越短,他们的绩点(GPA)却越来越高。私立大学本科生的平均绩点从1991年的3.09上升到2006年的3.30。即便是分数膨胀率相对较低的高校也同样面临着绩点上升的情况。斯图尔特·罗伊斯塔柴尔(Stuart Rojstaczer)教授和克里斯托弗·希利(Christopher Healy)教授在2012年的调查报告中指出,“2009年A类成绩的比例占43%,相比于1960年和1988年分别增长了28%和10%。D类和F类成绩所占比例小于10%。”随着高分学生的数量不断增长,分数逐渐丧失了它的的意义和价值。这套分数膨胀体系导致学生不愿花费更多的时间刻苦学习,并且增加了工作单位筛选优秀学生的困难。
三、物质滥用
当学生的学术责任变得微乎其微,他们就会拥有大量的自由时间。事实上,美国高校的许多学生每周喝酒的时间超过了学习的时间。一个面向76所高校,3万大学新生的调查显示,在过去两周中饮过至少一次酒的学生每周平均花费10.2小时喝酒,8.4小时学习。此外,大学校园发生过多起酒精和其它物质滥用事件。汉密尔顿学院(Hamilton College)在某周六发生了十多起因过度饮酒引发的救护车召唤事件。科尔比学院(Colby College)的81名学生因举办校外舞会被法庭传讯,其中两名舞会主持人因向未成年人提供酒精饮料而被起诉。
联邦法律要求各高校报告校园里每年发生的毒品和酒精滥用事件的次数。报告结果显示,在2010-2012年,8所高校每年平均每100名学生中会发生10起以上的物质滥用事件。由于被报道的事件仅限于受到纪律处分和拘捕的,该数据事实上低估了这一问题的严重性。
校园里的物质滥用问题严重影响了学生的安全。据美国国家酒精滥用与酒精中毒研究所(NIAAA)估计,每年大约有60万大学生因酒精滥用导致身体健康受损。此外,调查显示40%以上的大学生有酗酒行为。学校理事会成员、全体教员以及管理人员应当记住,当一所大学的学术严谨性逐步式微,学生将不可避免地从从事学术活动转向其它有害身心健康的活动。
——2026年足球世界杯直播外文学院 张梦 编译
(原载于ACTA报告《Education or Reputation? A Look at America’s Top-Ranked Liberal Arts Colleges》January 2014,本刊对内容做了摘编。)
回目录
如何写好通识课程的教学大纲?
2026年足球世界杯直播高等教育研究所 陆一
教学大纲(syllabus)是在课程开始之前由授课教师提出,为了实现课程目标,教师和学生各自必须付出努力的相互承诺。同时兼具向学生介绍课程内容,传达教师的教学理念等功能。由于教学大纲是最深入贴近课程教学过程的文档材料,也就成了课程实施前教学管理的最有效抓手。
目前我们的教学大纲内容详略以及结构上的随意性较大,关键在于教师们还是把它当作课程的简介,而不是一种严谨的相互承诺(契约)。作为一种契约,对双方都有约束,关键在于具体、明确、可操作,而不是笼统的、原则性的概述。
一方面,订立得越具体越有利于双方事先达到预期一致,做好准备,利于最终达成目标。另一方面,教学不是工业生产,过程中教师随着学生的接受程度等实际情况应该有调适余地,一些教师不管学生如何,把课程目标等同于进度目标也是不合适的。反而我发现虽然美国大学普遍要求教学大纲写得很细致,但教师较少赶进度,更注重学一点就要掌握一点,哪怕完不成进度。
所以教学大纲的松紧之间有张力,不过我们现在的情况主要是太松,而不是太紧。理想的教学大纲应建立在丰富的教学经验、对学生学习情况有充分把握的基础之上。而新开课程的教学大纲通常难以一步到位,要允许经过实践检验后多做几次修订。针对现行通识课程教学大纲的具体问题及改善有如下建议:
1、通识核心课程的教学目标应关照模块目标、关照知识体系,以体现“通”;也要在知识性学习的基础上明确能力或素养方面的培养的目标,以体现“识”。设计目标时要考虑如何才能达到这些目标,一定要在对学生的学习要求、教学内容安排中有所体现、呼应。
2、“基本要求”不等于教学目的、目标,是实现目标的手段,许多教师会把两者混同起来。应擅于给学生提要求,建议把“基本要求”的表述改成“学习要求”,并细化填写。可以分时段提要求:先修要求、每次课前的要求、课上要求、每次课后要求、作业要求、期末考核要求等。或者分们类提要求:阅读、写作、课堂参与、小班讨论等。如能给出课上课下所需的学时比则更佳。
3、教学内容安排应具体到每次课或者每个内容单元,建议包括以下要素:
- 某次课或某个内容单元的主题/标题
- 课时
- 列举几个要点或核心内容的简要描述
- 课前要求
- 课后要求(作业)
- 主要参考、辅学材料
- 其他需要说明、提示的内容
4、如果有小班讨论、实践教学等环节,对每一次活动也应详细列出设计方案,建议包括以下要素:
- 活动的主题/议题
- 所需时长
- 列举几个要点或核心内容的简要描述
- 事前准备、事后要求(作业)
- 主要参考、辅学材料
- 其他需要说明、提示的内容
5、各模块分别收集中外优质的教学大纲作为范本3~5例,提供给新开课程的教师参考。
回目录
通识课程经验谈之“西学经典:战争志”
——这是通识核心课,不是通俗概论课
2026年足球世界杯直播国际关系与公共事务学院 任军锋
引言:从2006年2026年足球世界杯直播开始建设通识核心课程体系以来,国际关系与公共事务学院的任军锋老师先后面向全校各专业本科生开设多门核心课程,其中独立开设“西学经典:战争志”在课程质量调查中是典型的“高能课程”,教学效果十分突出。
任老师说,修昔底德《伯罗奔尼撒战争史》集古希腊史诗、悲剧、哲学、历史学、修辞学、伦理学、政治学于一炉,是我们进入古希腊戏剧、史诗、哲学的最佳“入口”,修昔底德可以说是进入古希腊人精神世界的桥梁。下面是任老师对“西学经典:战争志”课程教学的系统介绍:
通识教育,说一千道一万,核心是要提高中国本科教育的质量,提升每一门课的质量,让学生从课里能有所收获。这是根本性的问题。
我开的课,有一门从2006年、有一门从2008年开始,所以大概有十年的时间。这一方面是受甘阳、小枫老师开创的学风影响,另一方面是我们同仁之间一起读书、相互启发的结果。这些成果就体现在我的课程实践中。
先讲通识教育的目标是什么。一部分老师认为是扩大知识面,这主要是理工科的老师;文史的老师往往认为,应当是围绕阅读经典来的。这是一个争论,最后在复旦推行的结果基本上是两种观念的拼贴。另外,通识教育的目标到底是道德的还是智力的?这个也有争论。目前来说,我们的课程承担了太多的东西,不仅是智育,似乎还要承担道德教化的任务。我在这里强调的是,我们的教育首先是一个智力上的训练。
通识教育的核心到底在哪里?核心,当然要围绕核心文本来。我们的人文学科很多是依靠二手的概论式的教学方式,但现在我们集中在对核心文本的选择。选择有一个原则,必须要以点带面。读某几本书,其实不仅仅是这几本书的问题,这几本书必须要有辐射面。
通识教育核心课程另外一个很重要的问题是——我之所以比较喜欢上这个课,是因为这个课我可以选择学生。这是一个建立学术共同体的过程,包括我遴选助教的标准。这和专业课不一样,专业课、必修课,你没办法选择学生。有的学生比较差,你没法把他赶出去。但选修课呢,就可以选择学生。
一、课程准备
教师的研究和兴趣是第一位的,你要对相关领域的研究有一个大致的把握。记得第一轮开课的那一学期,我刻意没有安排其它课程,以留出足够的时间准备这门课,当时可以说几乎每天都在备课。对修昔底德文本,我要尽可能做到信手拈来,对学生在阅读过程中碰到的任何疑问尽可能做出比较满意的回应,即便有些问题暂时无法解答,我会把他们的问题及时引向文本,和学生一起在文本字里行间寻找修昔底德可能提供的线索,在这一过程中,老师和学生事实上在一道长进。《伯罗奔尼撒战争史》中译规模达七百多页,而且修氏叙事线索绵密,伏笔众多,人物事件前后彼此呼应,涉及城邦区位繁多,战争场景应接不暇,百余篇演说辩论辞,对中国学生来说,光那些人名、地名就让他们很头疼,因此,我要想尽一切办法帮助学生排除畏难情绪。而学生经过半学期的努力,一旦进入修昔底德所编织的文字迷宫,那将是一种非常美妙的精神体验。
作为教师,我首先要对修昔底德文本非常熟悉,为此我已经翻烂了四、五套啦,我每学期备课基本上用新书,这样可以避免先前的批注限制自己的思考,每周课前我都会把相关章节从头至尾再看一遍,当然每次都会有新的发现;此外,我要对西方有关修昔底德的研究有一定的掌握,我会尽量把相关研究成果贯穿在我的教学过程,但我不会将这些东西直接推荐给本科学生读,我要求他们读的除了《伯罗奔尼撒战争史》外,还有如古希腊戏剧、希罗多德、柏拉图、亚里士多德、色诺芬等等;对教师来说,要讲好修昔底德,当然不能局限于修昔底德,事关古希腊的一切文本都应该在我的阅读范围之内,这是一个不断积累、不断学习的过程。
二、课程实践
我开设的两门课,是在不同学期交替着上,春季上《伯罗奔尼撒战争史》,秋季上《论美国的民主》,名字都叫“西学经典”。这两个的课程的基本环节有六个:文本选择、教学大纲、助教遴选、授课方式、研修小组、考核方式。
(一)核心文本
核心文本的选择非常重要。我为什么选择这两个文本呢?在上课之前,我有一个模糊的轮廓,通过几轮课上下来,基本的思路就比较清楚了,它和前面的“以点带面”有关。
选择这两个文本有几个考虑:首先是篇幅规模。这两部书,一个九百多页,一个七百多页,七百多页在一个学期中,学生应当能仔细地读完。这不是一个选读的文本,一定要作为一个完整的结构来读完。另外,是文本的可读性。我认为不是所有的经典文本都适合作核心课的文本,比如说《纯粹理性批判》,不适合本科生的教学。所以文本本身的可读性、可进入性是非常关键的。另外,是文本的可延展性。他的可延展性在哪里呢?比如托克维尔的《论美国的民主》,必须上下左右有很大的辐射性。这当然基于老师的学术积累,就是这部书在西方的学术史上处在什么样的位置。他可以从托克维尔引出整个的西方学术史来。甚至还要观照我们的本土——中国。和中国有什么样的关系?为什么有这么多人读托克维尔?这个现象和中国内在的问题有怎样的关联?这种横向纵向的辐射,对文本的要求也是很关键的。我们在开课的时候,选择什么样的文本,这几方面的因素可能要考虑到。
比如说《伯罗奔尼撒战争史》,我通过这几年和学生一同学习发现,修昔底德是我们进入希腊人精神世界的很合适的一个入口。为什么呢?通过修昔底德,可以进入希腊人的史诗传统、悲喜剧传统,甚至哲学传统。这是修昔底德的重要性,它是一个原点。直接读《理想国》可能难度是比较大的,不知所云,而修昔底德是一个很重要的入口,从这里再进入希腊哲学的文本。比如《伯罗奔尼撒战争史》的第八卷,涉及到亚西比得,从亚西比得的行迹,就可以关注到阿里斯托芬喜剧里的这个人物,《会饮篇》里亚西比得的形象。《理想国》等等希腊人在公元前五世纪的精神创造,其实都是和战争联系在一起的。我甚至越来越认为,不读修昔底德,希腊的悲喜剧就没办法进入。总之,在开始课程之前,老师应该有一个基本的考虑。一开始可能轮廓不大清晰,但慢慢地要有一个学术史的路径。
(二)教学大纲
第二个环节是教学大纲。我讲《伯罗奔尼撒战争史》的基本结构是,全书一共八卷,每个星期一卷,八卷,讲八次,这是课程的前半程。后半程,还有七次,是研修小组每周一组的汇报。研修小组和讨论班不同,我以前设计过讨论班。为什么要搞研修小组,这是我这两年实验出来的,我觉得这个比讨论班更有效,后面会讲。
(三)助教遴选
第三个环节是助教的遴选。这个非常重要。我们以前认为助教是勤工俭学的,归学工口管,是在经济上资助学生。现在要扭转这个看法,助教其实是一个智力活动、学术活动。
助教遴选有几个方面可能要考虑:一个是教师对助教的学术能力和工作态度有较为充分的掌握。一般我是通过研究生的课程来物色助教,成绩拿到A类以上的一般要把他储存下来。最好的情况是,你的课开的轮数多的话,在本科时修过你的课的人,他直升研究生之后你继续用他,他对你的课程的基本要求非常清楚,就会节省很多交流的成本。另外一点,助教要对教学内容和相关要求有足够的体认。第三,教师与助教要建立具有高度认同感的学术共同体。这是助教遴选的几个考虑要素。
(四)授课方式
第四个环节是授课方式。我以前也用ppt的,但现在不用了。基本上我叫“头脑风暴”,当然不是任意的发挥,课上必须要有向心力和离心力。这个向心力就是核心文本,没有核心文本就变成漫谈式的,就非常糟糕,就是水课了。所以必须围绕核心文本,这节课要求读第一卷,学生课前必须读了。我要保证学生在课前读了这个文本,怎么保证呢?必须有手段。每次课前两个学生针对文本具体内容来发言,一共占一刻钟,然后我循着两位同学讲的情况来衍生。然后我上课会随机地点,比如我提到某个人物,你到文本里马上找到大致的方位,大概讲了什么事。用这个强迫学生进行课前阅读。选课基本确定了以后,我就要开始在课前随机地提问。你找不到的,说明没读书,那么你就出去。有这么一两次,之后学生基本上书保证读完。你出去之后,如果你还有兴趣,欢迎你继续来,不想来了,你可以退课,我这里不留任何记录。这是确保学生在课前把文本读完的方式,因为你不读文本的话,上课没有任何意义。我给学生提供的请假的最大方便,给班长请假就可以,发个短信就行,任何借口都可以——你如果没有读书,就最好不要来。学生把文本在课前读了,我讲的时候,学生就会有反应,就能提出像样的问题。另外,采用头脑风暴的方式,能帮助学生进入文本。学生可能觉得这是历史书,不过如此,我在讲的时候,会帮助学生发现这里面的神奇之处。能够进入文本,也要能够走出文本,摆脱这个文本。当然这要到八卷全部读完,学生做研修小组的时候才能有实质性的提升。
我的讲法,基本上是顺着讲,不是逆着讲。我不批判,而是顺着这个作者,作者到底要说什么?他要传达什么样的信息。顺着作者的眼光来观察,去学托克维尔、修昔底德思考问题的方式。另外,是问题式的,不是议题式的。这就要顺着作者的思路来提出有启发意义的问题。比如说修昔底德讲城邦的内讧、党祸,这是可以从古希腊一直讲到美利坚立国的。另外,诊断式的,不是药方式的。人文社会科学,很容易提药方,提对策。但我们是诊断问题的,而不是开药方的。
(五)研修小组
第五个环节就是研修小组。研修小组基本的规模是八到十人,超过十五个人就没办法讨论了。研修小组在第三个星期就分好,大家向助教报名,助教来协调。课程的规模一般控制在一百人以内。这样的话,七个小组,每个小组能保证在十五个人以下。当然这涉及很多技术问题:怎么把学生赶出去,留下真正想修这个课的人——这是上这个课比较刺激的一点。接下来我列的是《伯罗奔尼撒战争史》的几个议题,供研修小组选择:
1、雅典政治史:从城邦到帝国
2、斯巴达:一个城邦的传奇
3、陆战:战略、战术、教训
4、海战:战略、战术、教训
5、“背面战场”:城邦党祸
6、帝国兴衰启示录(I):战时雅典财政
7、帝国兴衰启示录(II):亚西比得与雅典帝国的命运
各个小组在第四个星期基本确定,之后就可以开始组团活动。每个研修小组有组长和副组长,活动的时候必须至少有一位助教要跟踪。研修小组自己确定讨论的时间和地点,一般是在周末。
研修小组比讨论班的好处在哪里呢?原来的讨论班,一般只有两轮,这就太过于依靠助教,包括助教的学术能力、提问能力,协调发言次序的能力,但很多助教是达不到这个要求的。研修小组呢,一两次活动之后大家就很熟悉,就可以更充分地讨论。讨论班大家就不熟悉,两轮之间又换人,大家还没学会在三分钟之内把想说的说出来的方式,就结束了。但研修小组比较固定,要形成最后的研修报告,一般要经过五到六次甚至七次活动。因此研修小组比起讨论班,学生之间充分地熟悉,形成了学术共同体。研究一个主题,不仅要挖掘修昔底德书里相关的细节,而且要参考其他的著作。这就要对文本进行不断地横向放大、纵向延伸。要做亚西比得,必须要读《会饮篇》、亚里士多德的著作和古希腊悲喜剧。当然研修小组在最后的展示之前,要先集体向我汇报一次,再在课堂上汇报。
(六)考核方式
第六个环节就是考核方式。口头报告就是每节课两位同学的发言,占10%,但不可能每个人都有机会,自己报名,没有发言机会的,折算在期末考试里。研修小组占20%,同类评议,以前研修小组汇报的时候,其他小组在下面没事儿干,发现这个问题之后,我赶紧改,改成一个小组汇报,其他小组给打分。这样的手段,就把课凝聚成一个整体了。一个小组展示,其他小组会专心的听。另外,千字作文,必须手写,直奔主题,不要任何文献综述,占20%。当然期末考试,占50%或60%,是闭卷考试。
研修小组展示的时候,体现出的创造力真是无穷,比如他们用纸箱作成盾牌,架子床栏杆拆下来作成矛,用来展示陆战的话题。有时候也排演话剧,展示亚西比得的故事和苏格拉底和亚西比得之间说不清的关系。千字作文必须用方格纸手写,也是一种手段,防止学生复制粘贴,不敢说绝对,但基本上能够杜绝。闭卷考试呢,考的不是记诵的能力,考的是阅读能力、提问能力、思考能力、想象能力。比如我出一道题:悲剧诗人修昔底德,学生就写个一两百字的短文。比如某一个场景,修昔底德原书中没有这篇演讲,你来补写一篇演讲,以修昔底德的笔法。还有“雅典与斯巴达城邦品性对勘”等等问题。这是没办法临时抱佛脚的,必须在平时经过仔细的阅读、听课和小组研修之后,才能做的。
三、对同学们的修读建议
选修课和必修课的唯一区别是学生来源不同,其要求应该都是一样的,甚至要求更高,因为选修课是你自己选择的。我喜欢上选修课,因为学生在选我的课,其实我也在选择学生,学生要是仅仅为了学分的话选我的课绝对是不划算的,我会鼓励他们尽早离开。教师应该按照自己的授课目标以及达到这一目标所应付出的努力理直气壮地要求学生,教师切忌迁就学生,同时我们教师也不要低估了本科生的学术能力。
最后,我要对我们的本科生说的是:读书不是你认识字就能读得懂的,我们的大学倡导学生自学,但不要忘了,没有教师的切实引导和严格教学,所谓的自学皆为枉然。同学们若想真正喜欢上修昔底德和古希腊,其实很简单:不妨来选我的课,腾出足够的时间按照我的要求来,不要有任何抱怨,这个课不需要你有任何前期的所谓知识储备,只要你具备中人之资,具备基本的求知欲和敬畏心,一份投入就能换来一份收获,不妨把自己的专业背景、意见立场先搁在一边,仔细发现修昔底德究竟想传达怎样的教诲。阅读经典的前提在于:在你真正读懂之前,先不要做无谓的怀疑,对文本结构保持足够的尊重。试图用文本中的某些片段证实自己的某一立场或偏见是万万要不得的。
在这个自媒体时代,形形色色的荐书目录俯拾即是,我这里没有必要凑这个没有多大意义的热闹。大学教育的根本在于让学生学会读书的方法,在读书过程中逐步找到问题线索,并循着这一问题线索找到进一步阅读的路径。
(原载于微信公众号“通识联播”和“复旦通识教育”,本刊对内容做了编辑。)
回目录
通识教学经验谈之“《新教伦理与资本主义精神》导读”
——翻转课堂及数据佐证的有效教学
2026年足球世界杯直播哲学学院 郁喆隽
引言:“如何在喧嚣的时代,让我们静下心来,读一本经典,反观一下自己,思考一些大问题”?这是任课教师郁喆隽老师一直在试图解决的问题,亦是他历年来开设本课的初衷。本课程自开设以来一直建基于对《新教伦理与资本主义精神》的深度阅读,以此对韦伯的宗教社会学进行初步的了解,进而深入思考文化与社会的互动关系,并引导大家来反思个人的生活选择,如时间、金钱和职业等话题。《新教伦理与资本主义精神》在20世纪社会学最重要的100部著作中排名第4;是一部跨学科的经典,它同时蕴含着哲学、宗教学、社会学、经济史等各方面的深入思考。著者德国思想巨擘马克斯·韦伯在20世纪初,以其深邃的洞察力,发现了欧洲文明进程中,宗教信仰对近代资本主义诞生做出的特殊贡献,由此引发了一系列引人深思的文化、社会和宗教学问题。本课程在系统介绍韦伯《新教伦理与资本主义精神》背景的基础上,让学生直接、深入阅读文本本身,同时补充一些欧洲文化史的相关内容(文艺复兴、新教改革、启蒙运动、资本主义兴起),并穿插一些韦伯社会研究方法论的基本观念(例如理想型、价值中立、选择亲缘性等),使得学生深入思考文化和社会之间的双向、互动的关系。此外,本课程还将着重培养学生扩展阅读(韦伯的其他著作,如《儒教与道教》、《经济与社会》等)和独立思考的能力。如有可能,本课程还将引导大家来反思个人的生活选择,例如对时间、金钱和职业的态度。
一、教学目标:
本课程的教学目标主要涉及以下几点:
1、以深度阅读文本为核心,经典著作本身是反思的直接对象,亦是可进行发掘的最具深远意义的资源;
2、初步了解文化史中的宗教,让学生对宗教在文化中的形态有大致的把握;
3、掌握基督宗教的历史脉络,特别是新教的产生背景及其在时代中的影响力;
4、理解宗教改革造成的社会变革,理解宗教内部的观念转变如何对社会现实层面产生改革的推动力量;
5、思考文化与经济的双向互动,如何在文化与经济之中发现内在的关联性,以此勾连两者;
6、探讨社会认识的方法论问题,“授之以鱼”——引导学生剖析社会现象,同时亦“授之以渔”——引导学生思考剖析社会现象的方法。
二、教学理念:
借用宗教学中的术语,本课程的教学理念可以被称为“三位一体”。
首先,要以经典文本为核心,让学生掌握和理解一些文化现象,并对本民族和其他民族文化从宗教和文明的角度进行反思;其次,要结合理论学习,从社会学、哲学和经济史等多个角度,来对人文-社会科学方法论、认识论进行批判性的理解;最后,考虑到文本具有较大的阅读难度,我们要在文本和个人、理论和现实之间找到一些联系点,例如个人的职业选择、对待金钱的态度、个人的基本伦理立场等,来和文本进行切身性的比照。使得文本阅读和理论思考不再那么枯燥,而对学生具有直接相关性。
以上“三位”结合成为“一体”,使得课程内容不再平面化,而具有了丰富的维度,也和学习者具有了更多的结合点。

三、课程历史沿革:
近三年来,本课程的内容和结构不断完善,勇于迎接新时代的挑战,进行了一系列的敢为人先的教学改革:
第一,本课程在2014年下半年完成慕课化,利用国际先进的技术手段来实现教育的本真理念——有教无类,因材施教。2015年3月,课程上线coursera平台,成为2026年足球世界杯直播第三门上线国际平台的慕课;2015年9月上线中国大学慕(www.icourse163.org),至今已有超过40000余人选修。本课程不仅影响大,而且受到了较好的评价:超过93%的选课者表示喜欢这门课。
从开设至今,本课程在2026年足球世界杯直播校内,累计有数百人选修了该课程,积累了较高的知名度和很好的口碑。未来团队将持续在上述两个平台定期和复旦校内开设本课程,希望能教育功能辐射全中国乃至全球各地,产生校外和校内效应的双丰收。
第二,为了配合慕课网站功能,团队还重新设计了课程的结构和评价体系,使得课程内容安排更为合理,有利学习者接受。结合慕课的理念,本课程在视频录制过程中,按照模块化短视频的要求,对原有课程结构进行了较大的调整,重新划分为6大模块、26个视频。在每段视频中加入了若干测试题(in-video quiz),以防止学员在观看视频过程中出现走神的现象。在每个模块之后设计了单元测试(10-15题单选题),帮助学员来巩固和总结每个单元的知识点。每学期的课程还引入了同伴互评(peer grading)的作业。让每个在线学员阅读并批改另外5名学员的小论文。这一机制也帮助克服了慕课人数巨大的困难。


第三,本课程结合慕课进行了翻转课堂(flipped classroom)的尝试。为了尽可能地调动学生的积极性和参与度,打破教师一个人单向讲授的传统模式,本课程在翻转课堂中设计两次课堂讨论和两次分组报告:
在课堂讨论中,教师首先给出一个议题,然后让同学在助教的组织和引导下,在各小组中进行讨论和酝酿;随后各小组排除代表在所有同学面前总结本组讨论观点和差异。
分组报告前2-3周,教师先给出文字材料或一个题目,并让助教将同学随即分为7-8个小组。每组在课外时间讨论和准备15-20分钟的发言。在安排分组发言的翻转课堂上,各小组逐次来呈现自己的报告,之后还要回答组外同学的提问。教师会在课堂上对每组的报告进行简短点评或引申讲授。分组报告要纳入最终成绩的考评,但是分数是用各学生的分组互评和组内互评方式得出。在增加竞争性的同时,有效杜绝了以往集体发言中的“搭便车”现象。
除了慕课网站上的视频之外,我们还在校内实体课堂三次补充讲授内容:对导论的导论、文本的“冒险”和韦伯与理解社会学,拓展了知识面,也适当加深了课程的理论深度。
第四,本课程充分利用了在线讨论平台,弥补了以往课程师生互动不足的弱点。慕课讨论区具有传统课堂不具备的技术优势,可以让学生随时随地发表见解,提出建议。课程团队一方面安排了助教每天上线解答问题,另一方面也会定期参与讨论区内的讨论。这样也帮助教师了解了不同学习群体的知识盲点和关注点。
总体而言,经过几个学期的尝试和磨合,同学对上述慕课结合翻转课堂形式表示满意。这些做法充分调动了学生自身的学习积极性。更为重要的,这些举措改变了以往教师和学生的单向传递模式,而转变为双向甚至多向互动模式,使得学生自己成为了课堂内容的开发者和组织者,也增加了学生与学生之间的竞争性互动。
四、课程具体授课方式:
1、实体课程流程:
实体课堂采用了“三道餐”的教学方式:为了拒绝课堂知识的灌输和填充,在“前餐”环节率先提出预热问题,进入上课的语境,提出1-2个启发性问题,引发同学们的讨论和互动,时间为15-20分钟。“主食”是以老师45分钟课堂讲授为主的教学任务。“甜点”则是最后的回答与讨论,改变以往单向式的教学,注重学生理解的反馈,让学生针对本堂课的内容提出问题,或让同学提出自己的看法,形成同学之间的讨论乃至辩论。而社交网络在一定程度上有助于打破教师在教室中的“舞台假象”,使得学生能够更为主动地去表达,去思考。
评价机制改变了以往又助教、教师单方面的评价体系,适当地引入了学生互评机制。为了杜绝满堂灌的做法,在翻转课堂中也大量采用了讨论、辩论和学生分组发言的形式。
实体课程学期安排(以2016秋季为例)

2、慕课大纲:

五、课程评价:
本课程在每学期结束时都会进行校内课程调研,调查结果显示,本课程在2015年和2016年两次调查之间教学效果有明显提升,并且2016年的调查中各项指标均高于第二模块平均值。以下是具有代表性的几组数据:

六、课程反思:
除以上具体的课程实施方法与教学方式以外,本课的另一重大特点在于“持续性”与“断裂性”并重——持续性在于连续数学期的课程开设与翻转课堂的践行;“断裂性”在于每学期在调研反馈后对课程制度的更新。现行的课程体系就是在不断的发现问题及反馈之后形成的持续改进制度。根据最近一学期,即2016年春季学期结束后的调研,我们得出可改进的结论是:
1、采取翻转课堂教学形式后,对校内课程供不应求。在个别学期单个班级的人数太多,超过100。这样讨论和分组发言较难组织,班内交流密度也有所下降。未来理想的授课规模还是应当维持在50-60人。如果有合适的师资力量,可以考虑开设平行班。
2、为防止“亡羊补牢”的改进措施出现的可能性,可以将原有的学期结束调研制度调整为学期内与学期结束调研共同进行、线上调研与实地访谈相结合的方式。以在教学任务行进间进行制度的调整。
3、鉴于讨论课最后出现大多数小组得出结论大致相同的情况,学生欲求一个发散性的维度。任课教师郁老师将在课程必读的经典与讨论课资料之外,提供不同的辅助论文给学生,由选课学生自主选择进行解读,以助于得出更加具有学理性、同时也更加系统规范的结论。鉴于可提供的参考论文不同,发散性思维一事应可解决。
4、在课程的最后对学生的学期评分部分,分别是:A、分组报告+组内互评20%;B、其中小论文30%;C、期末考试50%。评分体系的构成既可在一定程度上让学生必须去学习;同时也会激发学生自主学习的意愿。但其中存在一个问题,即学生的自主评分阶段如何保证客观性,这就需要制定评分的细则,以使学生在评分时具有一个客观的参考标准。
(内部报告,作者为郁喆隽老师及该课程的助教吴允通、王木娘,本刊对内容作了部分编辑。)
回目录
通识教学经验谈之“身边的基因科学”
——自然科学的通识教育价值
2026年足球世界杯直播生命科学学院 卢大儒
引言:生命科学学院的卢大儒老师在第六模块开设了一门“身边的基因科学”,我们请他谈谈他对生命科学通识课的独到看法。
一、对通识教育的理解
通识教育这个问题,我十几年前就已经聊过。我觉得,通识教育这个词应该让位于另一个词,叫通能教育。我们应该考虑的是如何培养学生的各种能力,因为能力是有共性的,而知识是具有特异性的,知识有专业的分化,当今世界,知识爆炸,获取知识的途径太多太多。我们大学阶段应该培养的是各种各样的能力,比如与人沟通、交往、表达的能力,提出问题、观察问题、解决问题的能力,遇到挫折时面对的心态,或者成功以后该怎么办呀,科学研究中怎么查找文献、撰写报告这些能力都是通用的,而你所学的专业和知识只是作为一个案例、作为一个切入点而已。我觉得把能力教育作为一个综合培养的目标,在案例教育当中来实施,那么通识教育就真正成功了。通识教育还是太过保守,应该对能力进行全方位的训练,谁能保证以后从事的工作和现在学的专业是一样的呢?大多数人都会不一致,转行也很常见,很多知识都是没用的,而且现在获取知识的途径越来越多,我们要培养的是鉴别知识、过滤知识、欣赏知识的能力,而不是一味去记住这些知识。
目前模块课的设计,主要是增长同学们在生命科学领域的认知,让他们了解一些基本知识,懂一些常识,如何认识和理解丰富多彩的生命世界,不要犯一些低级错误或者什么都不知道,以知识积累和探究为主,当然也涉及问题的观察和分析能力的培养。
另外,我们也在课程中去培养同学们欣赏科学、批判科学的能力。在我看来,培养一种欣赏的品味对大学生来说是很重要的,现在外面快餐化的东西很多,一笑了之,笑过之后也不思量,但是真正放在你心里的应该是那些有共鸣的东西、那些打动人心、那些你觉得应该去追求的东西。科学也是这样的,科学求真求善求美,我们要欣赏科学家在研究过程中的执着精神,严谨自律,团结合作,要有一种欣赏自然科学的品味。同时我们要有一种批判精神,学会思索,不要把人家的东西都看作金科玉律,而是要学习他的长处,然后想怎么去创新,去超越,去举一反三,学会推广和应用。
在六模“身边的基因科学”中如何向非生科专业的学生讲授相关知识?在这门课中,主要讲两个内容,第一是绪论中讲基因概念的演变、基因从理论到实践的循环上升的应用,就是关于基因本身的内容;第二是生命科学理论的应用,拓展到文化、社会科学领域中去,探索基因的方法怎么指导我们开展社会学研究,这是一个很重要的内容。当然,基因的应用,身边事物中包含的基因科学的内容,这也是我要讲的。并且我会举一些例子,比如造血干细胞移植、糖尿病,还有一些热点新闻,从现象入手,讲授一些基因相关的知识。
二、人文与自然科学交织的问题
有学生问到一个学哲学的人会经常和学遗传学的人争论的问题:一个人道德不道德会不会是由基因决定的?这么说吧,任何一种行为、表情、性状都有可能和遗传有关。你刚才说的道德属于一种个人行为相关内容,道德有一定的主观性,社会发展、人群的变化都会对此带来影响,甚至变化很大。对应到某个人,他愿不愿意接受一种道德,愿不愿意用一种道德来约束自己,各人观点和做法会差异不小,这个受到教育、环境的影响很大,但是在同样的教育环境下,有的人愿意遵守,有的人不愿意遵守,那么基因可能在起作用。为什么呢?我们在生物学上提到过“物竞天择、适者生存”的说法,这是有一种丛林法则,这是在形容生物之间的一种竞争关系。人虽然现在已经进化到我们社会学上的人,但是本质上还会保留着生物的本性,生物的本性上就有一种说法叫自私的基因,自私的DNA,基因本身就是自私的,可能不是为了个体,而是为了一个种群的繁衍,那么有些自私的基因可能会表达得过多一点,我觉得大公有私是比较实际的一种说法。人之初性本善、人之初性本恶可能都不一定存在,但是人之初性本私,为自己,为家庭,为种群,这是一个很现实的事情,如果要求一个人完全不为自己,不为家庭,不为种群,完全为他人,这是不现实的。毕竟,皮之不存,毛将焉附?所以说,道德这个问题也是有一定的遗传学基础的,当然,环境的影响更为重要,具体如何还需要进一步的挖掘和研究。
另一个被问到的问题是如何看待自然科学研究中常常要用到动物来做实验?我认为,用动物做实验,你要问自己三个问题,第一:你做这个实验是不是一定需要用动物才能给结论提供更多证据和说服力?第二:做这个实验完成数学统计学分析后,需要的最小动物数量是多少?第三,你做这个实验有没有尽量减少对动物的伤害,比如说有没有给小鼠进行安乐死?有没有考虑到动物福利?这三个问题慎重考虑以后,你经过动物实验的训练后才能进行动物实验研究。
也确实会有动物保护协会的人会来举报和投诉,之前我校学生用鱼做实验都被曝光了,他们认为这样做太残忍。但是这也太虚假了,你难道不吃鱼吗?那我也来点虚假的,我可以说,植物、微生物也都有生命,“扫地恐伤蝼蚁命,爱惜飞蛾纱罩灯”嘛。其实在这个世界上是有生物链的,有捕食与被捕食的关系,如果没有狼吃羊的话,羊也是懒洋洋的,也不利于这个种群的整体繁衍。所以我们还是要理性地看待用动物做实验这件事。
我本人喜欢看历史书,对近代历史,党史、抗战史比较感兴趣。远一点的中国历史,比如三国历史我也看,但是还是小说化的东西印象更深一些,历史的也会看。我们也知道,小说中的曹操和历史中的曹操不完全一样,辩证看待历史就知道,每个人笔下的、眼中的历史人物都不一样,就像我们说的“一千个人眼中有一千个哈姆雷特”,都是仁者见仁,智者见智的。同样一本书,不同角度看也不一样,这个和自然科学可能就不太一样。
(原载于微信公众号“复旦通识教育”,本刊对内容作了部分编辑。)
回目录
通识教学经验谈之“《资治通鉴》导读“
——国学与通识教育
2026年足球世界杯直播历史系 姜鹏
引言:历史学系的姜鹏老师在通识核心课程第一模块开设“《资治通鉴》导读”课程,广受学生欢迎,我们请他来谈一谈在传统与现代之间的国学与通识教育。
一、今天如何看待国学
我们是非常需要国学的,这相当于一种文化上的标签,有了这个传统,我们就不可能变成西方的样子,虽然我们在不断吸收西方外来的现代文明,但是万变不离其宗,我们还是中国人。同时,我们的传统不是从坟墓里面挖出来的,它是有一种现代关怀的,对于未来有一种展望,对于西方文明是开放的。我们必须要向宋代的儒学家学习,它看上去非常排斥佛教,拒绝外来的东西,但实际上它吸收了很多很多,这就是他们的本事,他们能够把舶来品吃透,拿来消化吸收,最后变成儒家自己的东西。宋儒们意识到佛家讲究事物变化无常,但是佛家最后落到虚空,了无自性,选择涅槃,而儒家就强调大化流行,生生不息,所以,同样的东西归宿点是不同的。陈寅恪先生曾经提到过要通过几代人的努力建立新宋学,很多人都误解“新宋学”是研究宋代历史的新的方法,其实它是指现代的中国学者要以宋人的精神为榜样,把西方优秀的文明成果纳入到我们的传统文化体系当中,进而塑造出一种新的中国人的文明传统。国学不是风水命相,为了让人们明白真正的国学、真正的“大道”,这还是要靠有人去传播的,像《论语》就是一本好的东西,需要有专业的学者去传播,而不应该进行商业活动推销,如果每个中国人都多去读读《论语》经典,社会风气肯定会变得更好。
二、作为通识教育的《资治通鉴》讲读
复旦很早就开始实行通识教育了,好多高校的老师都来考察,我本人认为也是非常重要的,因为很多同学毕业以后,他在是什么专业和做什么工作之间有一个衔接适应的过程,同学们不管在学校学的是什么专业,以后的工作是无法预料的,这也就意味着,专业性可能在他们以后的人生道路上并不是那么重要,所以,在大学里面,培养一定的人文关怀、完善多元性的知识结构或许是更重要的。
在授课过程中,我认为小班教学的效果会更好一些,因为老师会有更多的精力来辅导学生,一旦面对几百个学生的时候,我就感觉身体吃不消,只能够多安排助教来帮助学生。在我看来,学生只要不迟到、不早退,上课认真听讲,有自己的一套思维方式就行了。
我是从思想史的角度出发讲解《资治通鉴》的。传统史学就是把史学自身发展的历史梳理清楚,包括有多少经典著作、多少经典作家、他们的生活时代环境、体裁之间的演变。现代人文学科分为文学、历史、哲学,而传统的学者不对此作区分,像司马光诗赋也写得很好;欧阳修在文学上有造诣,同时也是一个史学家,因此,我们应该回归到当时的思想背景下去考察。欧阳修在不同的文章中写法不同,但都贯穿着相同的政治理想,司马光也不例外。我在课上强调最多的一点,就是不要把司马光当成是纯粹的史学家,否则,有很多深层次的东西学生是很难领悟出来的。首先,你得明白司马光是一个重要的政治人物,他处处都在用政治家的眼光看待历史事件,想从中看到很多他所需要的东西,所以,他通过讲唐代或者其他朝代的事情,实际上是在讲宋代的事情,将其与宋代紧密联系在一起,这才是最重要的。
(原载于微信公众号“复旦通识教育”,本刊对内容作了部分编辑。)
回目录
|