联系我们
邮件
ENGLISH
研究院概况
> 研究院介绍
> 现任领导
> 历任领导
> 国际科技合作基地
> 重点实验室
> 专业委员会
科学研究
> 科研进展
> 科研成果
> 科研项目
师资队伍
> 院士风采
> 全聘课题组长
> 双聘课题组长
> 杰出青年
> 重点重大专项首席
> 科研人员
> 工程技术人员
> 党政管理人员
研究生培养
> 招生信息
> 规章制度
> 办事流程
新闻中心
> 学院公告
> 学术活动
> 2025年
> 2024年
> 2023年
> 2022年
> 2021年
> 2020年
> 2019年
> 2018年
> 2017年
> 2016年
> 2015年
> 2014年
> 2013年
> 2012年
> 2011年
> 2010年
技术平台
> 介绍
> 人员
> 快速链接
实验室安全
> 管理体系
> 规章制度
> 安全教育
党群园地
> 研究院党委
> 研究院工会
> 办事指南
> 下载专区
> 快速链接
人才招聘
> 课题组长招聘
> 博士后招聘
> 科研助理招聘
> 工程技术人员招聘
办事指南
> 办事指南
> 下载专区
新闻中心
学院公告
学术活动
2025年
2024年
2023年
2022年
2021年
2020年
2019年
2018年
2017年
2016年
2015年
2014年
2013年
2012年
2011年
2010年
2013年
首页
新闻中心
2013年
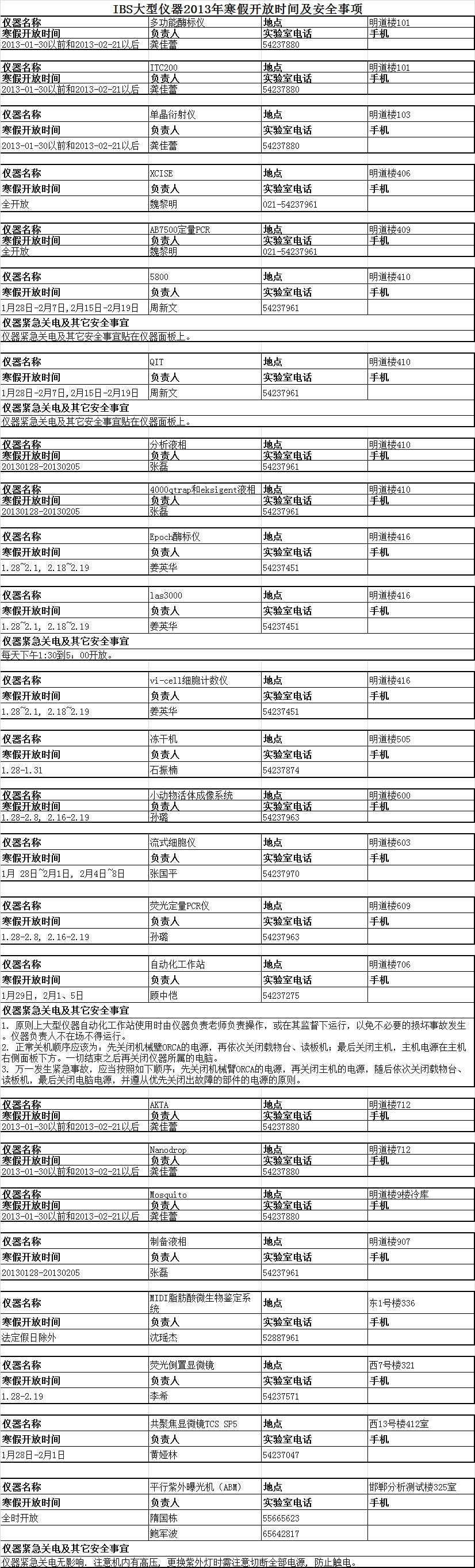
IBS大型仪器2013年寒假开放时间
发表时间:2013-01-23 | 阅读次数:
765
次 | 字体大小 [
小
中
大
]
未列设备请与负责人直接联系,提前预约
。
Top
友情链接
复旦常用站点
2026年足球世界杯直播上海医学院公共技术平台
网上办事大厅
图书馆
2026年足球世界杯直播上海医学院
研究生院
2026年足球世界杯直播主页
复旦院系链接
生殖与发育研究院
医学遗传研究院
粤港澳精准医学研究院
人类表型研究院
智能医学研究院
上海市重大传染病和生物安全研究院
代谢与整合生物学研究院
生命科学学院
实验动物科学部
药学院
脑转化研究院
脑科学研究院
基础医学院
其他高校链接
上科大生命学院
武汉大学生命科学学院
武汉大学基础医学院
西湖大学
上海交大国家转化医学研究院中心
上海交大医学院
浙江大学医学院
华东师范大学生命科学学院
同济大学生命科学学院
NIBS
中科院生物物理所
中科院生化细胞所
浙江大学生命科学研究院
清华北大生命科学联合中心
map