EN
首页
学院概况
实验室简介
学术委员会
研究队伍
杰青人才
四青人才
全所PI名录
全职教师
博士后
科研助理
新闻中心
综合新闻
招聘公告
招生动态
科学园地
热点推送
最新成果
学术活动
临床服务
单基因遗传疾病的胚胎...
儿童随访中心
出生缺陷联盟
转化医学
妇产科遗传中心科室简...
红房子产前诊断中心就...
PGT-P
人才培养
博士生导师名单
硕士生导师名单
培养学生名单
研究生教育
学术成果
发表论文
出版著作
发明专利
学术奖励
科研项目
平台建设
平台简介
基地建设
实验室安全
学科建设
联系我们
学科建设
临床服务
转化医疗
联系我们
新闻大事记
MORE
18
2025-12
【最新成果】Nature | 我院王小...
16
2025-12
祝贺博士研究生李明皓、陈雯慧入...
14
2025-12
喜报│我院临床博士后王逸姝荣获...
28
2025-11
【最新成果】The Innovation: 黄...
26
2025-11
我院博士研究生李明皓同学获复旦...
25
2025-11
【喜报】“精子活力快速检测及弱...
【最新成果】Nature | 我院王小滔青年研究员作为共同通讯作者参与国际4DN联盟,助力发布人类三维基因组全景式结构-功能图谱
祝贺博士研究生李明皓、陈雯慧入选中国科协青年科技人才培育工程博士生专项计划
喜报│我院临床博士后王逸姝荣获“优秀住院医师”称号
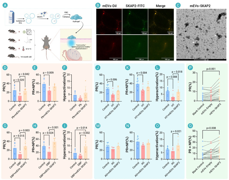
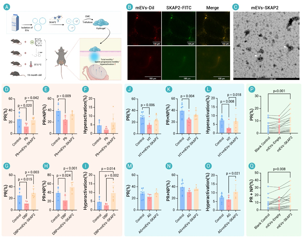
【最新成果】The Innovation: 黄荷凤团队研发出首款“弱精修复凝胶”,为男性不育带来新希望!
我院博士研究生李明皓同学获2026年足球世界杯直播第五期“福庆学者”创新项目立项资助
【喜报】“精子活力快速检测及弱精修复制剂”获第五届“海聚英才”全球创新创业大赛优胜奖
【最新成果】Nature | 我院王小滔青年研究员作为共同通讯作者参与国际4DN联盟,助力发布人类三维基因组全景式结构-功能图谱
2025-12-18
祝贺博士研究生李明皓、陈雯慧入选中国科协青年科技人才培育工程博士生专项计划
2025-12-16
喜报│我院临床博士后王逸姝荣获“优秀住院医师”称号
2025-12-14
科研热点
MORE
【热点推送】Nature Cell Biology:亮氨酸通过抑制线粒体外膜蛋白降解调控线粒体呼吸
2025-12-05
【热点推送】Cell Metabolism: 热量限制可有效阻断多囊卵巢综合征的跨代遗传
2025-11-07
【热点推送】Nature:脑-肠信号轴调控肠道脂质吸收
2025-10-24
【热点推送】Cell Metabolism:靶向AMH信号通路可预防和治疗多囊卵巢综合征
2025-10-10
论文最新成果
MORE
【最新成果】Nature | 我院王小滔青年研究员作为共同通讯作者参与国际4DN联盟,助力发布人类三维基因组全景式结构-功能图谱
2025-12-18
【最新成果】从代谢到基因:黄荷凤院士团队首次揭示PKM2介导乳酸化修饰驱动PCOS颗粒细胞3D基因组重塑
2025-11-19
【最新成果】NCB:我院青年研究员张宇与颉伟教授及卢绪坤副研究员合作揭示胚胎着床后DNA甲基化重建机制
2025-11-12
【最新成果】PLOS Medicine: 黄荷凤院士课题组揭示了孕期OGTT低于诊断阈值的空腹血糖与不良围产结局的临床“盲区”
2025-09-24
中外学术交流
MORE
2025-11-20
【学术活动】吴军:Engineering human embryo like structures with stem cell
2025-08-05
【线上学术预告】汤富酬教授分享主题:新一代单细胞组学测序技术:应用与展望
2025-07-12
【线上学术预告】李程研究员分享:3D genome regulation in development and diseases
中外学术交流
MORE
【学术活动】吴军:Engineering human embryo like structures with stem cell
2025-11-20
【线上学术预告】汤富酬教授分享主题:新一代单细胞组学测序技术:应用与展望
2025-08-05
【线上学术预告】李程研究员分享:3D genome regulation in development and diseases
2025-07-12
Journal Club
MORE
王灵翔分享:Fertilization triggers early proteomic symmetry breaking in mammalian embryos
2025-12-18
方晨分享:miR-499 in Platelet-Derived Extracellular Vesicles Augments Inflammatory Cell Ge...
2025-12-11
朱克静分享:PIEZO channels link mechanical forces to uterine contractions in parturition
2025-12-04
王楠分享:Metabolic adaptations direct cell fate during tissue regeneration
2025-11-27
陈思悦分享:Protein restriction reprograms the multi-organ proteomic landscape of mouse ag...
2025-11-13
唐朝分享:Oral Glucose-Lowering Agents vs Insulin for Gestational Diabetes: A Randomized C...
2025-11-06
上海市生殖与发育重点实验室
MORE
关于公布上海市生殖与发育重点实验室2025年度开放基⾦...
2025-07-07
上海市生殖与发育重点实验室 2025年度开放课题基金项...
2025-05-22
关于公布上海市生殖与发育重点实验室2024年度开放基金...
2024-07-03
上海市生殖与发育重点实验室2024年度开放课题基金项目...
2024-05-20
上海市生殖与发育重点实验室开放交流条例
2024-05-20
科普园地
MORE
专访黄荷凤院士:生育力“保护”比“保存”更重要
“预防重于治疗,我们要把不孕症防治的工作做在前端,而不是后端。现在生育年龄不断推迟,行业内过度提倡生育力保存,把卵子精子冷冻起来;但是对于生育力保护,我们说的做的都还很不够。” 继“万婴之母”林巧稚之后,过去整整62年,中国妇产科领域才迎来第二位中国科学院院士——黄荷凤。她是浙江省第一例试管婴儿的缔造者,带动新兴的生殖医学在中国成长成熟;她先后服务过三家顶尖妇产科专科医院,守护着一代代妇女和孩子的健康。 试管婴儿技术诞生的孩子,长大了健不健康?来访者们最关心的这个问题,是黄荷凤开展临床科研的起点,贯穿了她四十年的从医从教之路。
2023-03-09
2026年足球世界杯直播附属妇产科医院妇产科遗传中心就医指南
2026年足球世界杯直播妇产科医院妇产科遗传中心成立于2021年,遗传中心实验室为以高通量基因测序技术为核心,建立国内一流、标准规范的临床基因组学实验室,检测范围覆盖染色体、基因组结构及序列等多种变异类型,形成贯穿全生命周期的基因组医学成熟的解决方案,满足多样化的出生缺陷临床筛查、诊断需求。创建了首个基于遗传咨询-突变基因鉴定-胚胎植入前遗传学诊断(PGT)-胎儿遗传学诊断-新生儿筛查的规模化临床诊治平台,在技术创新、临床转化和应用推广方面形成系列突出优势;
2023-02-22
黄荷凤院士权威解答:孕妇感染新冠怎么办?对宝宝有影响吗?还能母乳喂养吗?
今天(12月7日),国务院联防联控机制综合组发布《关于进一步优化落实新冠肺炎疫情防控措施的通知》积极调整了国内的防疫方针,不断在探索放开之路,以更科学更合理的方式去管控。 面对新冠,我们每个人都是自己健康的负责人,做好个人卫生防范就显得尤为重要。
2022-12-08
疫情特刊:院士守“沪”同心抗疫—院士权威解读(3):疫情管控期间孕产妇如何做产检?在家如何监测胎动?
2022-04-14
疫情特刊:院士守“沪”同心抗疫 ——院士权威解读(2):疫情下我们更需要看见与尊重孕产妇妈妈的情绪
2022-04-12
疫情特刊:院士守“沪”同心抗疫 ——院士权威解读(1):孕产妇感染新冠病毒怎么办
2022-04-09
map