Cell Research丨蓝斐课题组报道核糖体蛋白L40甲基化修饰促进肝癌发生发展的机制
赖氨酸甲基化是重要的表观遗传修饰,此前相关研究主要围绕组蛋白赖氨酸甲基化在染色质和转录层面的机制和功能方面展开,但近年来随着高分辨率核糖体结构的解析及蛋白质谱的技术发展,人们逐步发现核糖体蛋白也存在赖氨酸甲基化修饰。但对于这些修饰位点对应调控酶的寻找,及其如何在翻译层面调控基因表达,领域内仍鲜有进展。
细胞的增殖生长离不开核糖体翻译活力的调控,这一点在肿瘤中体现得尤为显著。与体内正常细胞相比,肿瘤细胞的一大特征是快速增殖,需要更快的蛋白质合成速率以满足生长需要,其功能依赖于核糖体机器的高速运转实现。因此如果能找到有效抑制肿瘤细胞蛋白翻译活性而又不影响正常细胞基础翻译活力的方法,则能特异性抑制肿瘤细胞增殖,为肿瘤治疗提供新思路。
2024年8月6日,2026年足球世界杯直播生物医学研究院蓝斐实验室在Cell Research上发表论文SMYD5 is a ribosomal methyltransferase that catalyzes RPL40 lysine methylation to enhance translation output and promote hepatocellular carcinoma,发现SET和MYND结构域家族的SMYD5成员能够通过三甲基化核糖体蛋白RPL40的K22位点,提高细胞整体翻译水平,促进肝癌的发生发展。值得一提的是,近日来自德克萨斯大学安德森癌症中心的Pawel Karol Mazur课题组联合斯坦福大学的Or Gozani课题组在Nature杂志发表了题为文章SMYD5 methylation of rpL40 links ribosomal output to gastric cancer的研究论文,在胃癌的相关研究中同样发现了SMYD5及其底物RPL40甲基化能够增强细胞的翻译效率,并在动物学实验中联合免疫治疗,验证了其作为未来药靶的潜力。


蓝斐研究团队通过体外酶活筛选明确SMYD5能够特异性催化RPL40 K22位点的三甲基化。此前有报道认为SMYD5能够催化H3K36的甲基化,研究团队也通过酶活实验及串联质谱证明,其催化RPL40 K22位点的活性远远高于其组蛋白催化活性。研究团队后续进一步验证了在细胞内RPL40 K22位点的三甲基化也是由SMYD5负责催化的。
通过分析已有的高分辨率核糖体结构,研究人员发现RPL40 K22位点位于核糖体GAC催化活性中心,靠近P-stalk及核糖体翻译延伸因子eEF1A和eEF2结合的地方。甲基化的存在与否很可能影响翻译延伸过程中的构象改变程度或速率,进一步影响整体翻译效率。针对这一假想,研究人员首先通过AHA-Click、SUnSET 和Ribo-seq等实验证实SMYD5丢失后,肝癌细胞整体翻译输出下降。结合近期领域内火热的核糖体碰撞研究,研究人员对细胞进行了disome分析,发现RPL40K22甲基化丢失后细胞会发生翻译延伸问题,产生更多的核糖体碰撞事件,并更容易被相应翻译延伸抑制剂激活下游p-P38的磷酸化,导致核糖体压力应答,影响细胞的生存。这也是首次报道核糖体上修饰的丢失会引起延伸碰撞事件,对领域内的相关研究具有启示意义。对应Or Gozani和Pawel Karol Mazur研究团队通过polysome profiling等实验发现SMYD5丢失也会影响胃癌细胞的蛋白合成速率,证实SMYD5及RPL40 K22甲基化在不同类型的癌症细胞翻译过程中都扮演着重要角色。
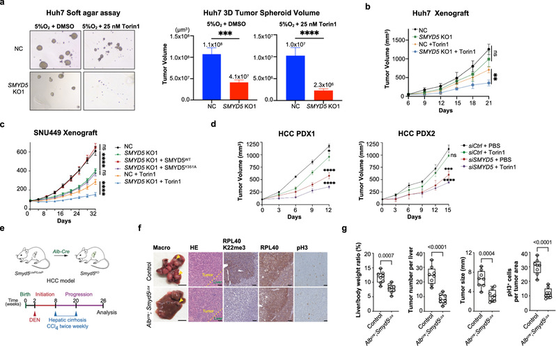
通过TCGA数据库、过往研究数据及2026年足球世界杯直播中山医院肝外科现有样本分析,蓝斐研究团队进一步发现SMYD5在肝癌患者的癌组织中高表达,并且表达量与预后生存期呈负相关。直接敲除SMYD5虽不会显著影响肝癌细胞的生长,但通过含有几百种化合物的抑制剂库筛选,研究人员发现丢失SMYD5的肝癌细胞对mTOR通路抑制剂显著敏感,并通过细胞移植皮下瘤模型(CDX)和病人组织移植皮下瘤模型(PDX)进一步证明丢失SMYD5及其底物甲基化与mTOR通路抑制剂联用对肝癌的发生发展具有良好的抑制效果。值得一提的是,SMYD5全身敲除的小鼠存活没有任何问题(IMPC 国际小鼠表型中心数据),并且在原发性肝癌模型中具有良好的肿瘤抵抗表型,体现SMYD5作为治疗药靶良好的应用前景。

而Or Gozani和Pawel Karol Mazur研究团队同样发现SMYD5丢失的胃癌细胞对mTOR通路抑制剂更为敏感,并设计了完善的动物实验方案,联合免疫治疗,大大提高了患癌小鼠的生存期,具有很高的临床治疗参考价值。
总的来说,这两项研究揭示了SMYD5通过甲基化核糖体蛋白RPL40,参与翻译延伸,调控翻译活力,促进肿瘤发生发展的生物学过程,并且将赖氨酸甲基化调控的重要性从转录层面拓展到翻译层面。合理利用核糖体这一甲基化开关,有望为临床癌症治疗提供新的手段。
原文链接:
https://www.nature.com/articles/s41422-024-01013-3#Abs1;https://www.nature.com/articles/s41586-024-07718-0