周玉峰团队在《Journal of Allergy and Clinical Immunology》首次揭示环状RNA在过敏性皮炎和银屑病中的功能及调控机制
过敏性皮炎(atopic dermatitis,AD)也称特应性皮炎,是一种慢性复发性的皮肤炎症性疾病,发病率在儿童中高达20-30%,成人为3-10%。主要临床表现为皮肤屏障功能受损、瘙痒和慢性皮肤炎症。AD的病因复杂,病情迁延不愈,极大地影响了患者的生活质量。近年来的研究表明除遗传因素外,环境和表观遗传学因素也在一定程度上影响着AD的发病过程。此外,“过敏性进程”理论揭示婴幼儿期的AD有可能随着病程的迁延,逐渐演变为哮喘、过敏性鼻炎等其他过敏性疾病。因此,早期治疗AD对切断过敏进程具有十分重要的意义。
银屑病,俗称牛皮癣,是一种自身免疫性的皮肤炎症性疾病,发病率为2-3%。临床表现以红斑,鳞屑为主。银屑病不仅是一种皮肤病,更是一种系统性的疾病,常伴随银屑病关节炎等多种疾病的发生。尽管银屑病和过敏性皮炎的发病机制不同,但皮肤炎性浸润是二者共同的病理特征。
环状RNA(circRNA)是近年来非编码RNA领域的研究热点,也是一种新兴的表观遗传学调控方式,被报道参与多种疾病的发生发展。然而目前circRNA在 AD和银屑病中的作用还尚未报道。2021年12月23日,我院周玉峰团队在过敏科学领域期刊Journal of Allergy and Clinical Immunology杂志上在线发表了一篇题为“Hsa_circ_0004287 inhibits macrophage-mediated inflammation in an N6-methyladenosine-dependent manner in atopic dermatitis and psoriasis”的论文,首次揭示了circRNA在过敏性皮炎及银屑病中的功能及调控机制。

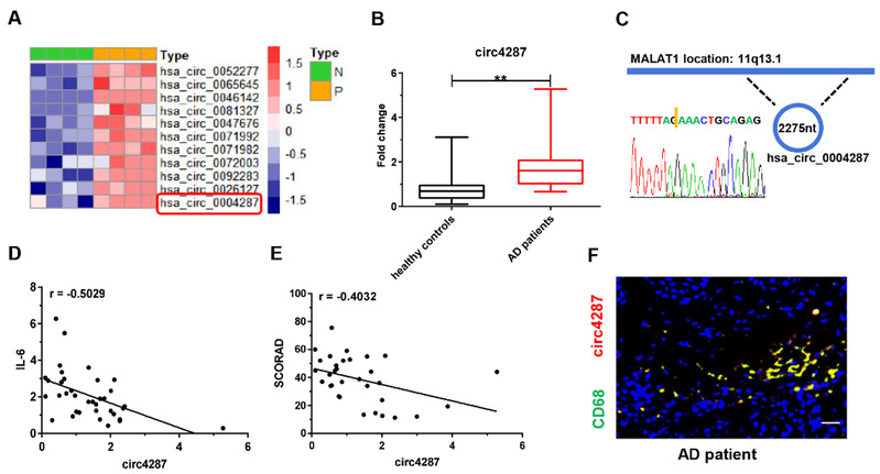
作者首先对AD病人的外周血单个核细胞(PBMC)进行circRNA芯片分析,筛选出在AD病人中显著上调的hsa_circ_0004287分子,进一步的研究发现炎症条件下hsa_circ_0004287分子主要来源于巨噬细胞,并且hsa_circ_0004287表达水平与AD病人IL-6、TNF-α等炎症介质的表达水平以及SCORAD评分呈现明显负相关,提示hsa_circ_0004287可能在AD中发挥抑炎的作用(图1)。

图1. AD病人PBMC中hsa_circ_0004287表达上调且与IL-6及SCORAD呈现负相关
紧接着,作者分别构建了卡泊三醇(MC903)和2,4-二硝基氯苯(DNCB)诱导的小鼠急性和慢性皮炎模型,然后将hsa_circ_0004287过表达质粒借助体内转染试剂局部涂抹至小鼠皮肤,结果表明局部应用hsa_circ_0004287质粒明显改善小鼠的皮肤炎症。为了进一步明确hsa_circ_0004287的治疗作用是通过巨噬细胞发挥的,作者又构建了巨噬细胞特异性过表达的hsa_circ_0004287质粒,发现局部涂抹巨噬细胞特异性过表达的hsa_circ_0004287质粒同样具有缓解炎症的作用(图2)。
图2. 局部涂抹hsa_circ_0004287过表达质粒明显改善DNCB诱导的小鼠皮炎症状
进一步,作者通过在THP1来源的巨噬细胞、Raw264.7以及小鼠骨髓来源的巨噬细胞(BMDM)中敲低和过表达hsa_circ_0004287,证明hsa_circ_0004287能够抑制LPS诱导的巨噬细胞M1活化。机制研究表明定位于细胞核内的hsa_circ_0004287通过与其母本基因MALAT1竞争结合IGF2BP3蛋白促进了MALAT1的降解;而IGF2BP3这一经典的m6A reader蛋白,可以通过识别MALAT1上的m6A位点增加MALAT1的稳定性。以往的研究表明S100A8和S100A9蛋白在AD和银屑病病人的皮损中显著高表达,其主要通过被分泌至胞外作为TLR4配体参与炎症过程。而该研究首次发现MALAT1可以抑制S100A8/S100A9的泛素-蛋白酶体降解途径,从而促进其下游的p38/MAPK通路以及M1型巨噬细胞的活化,揭示了S100A8/S100A9在细胞核内的促炎功能。除此之外,研究人员还发现炎症条件下FUS和EIF4A3蛋白在上游协调调控hsa_circ_0004287的生成(图3)。
最后,作者发现银屑病病人PBMC中hsa_circ_0004287的表达也上调,局部应用巨噬细胞特异性的hsa_circ_0004287过表达质粒同样可以改善咪喹莫特(IMQ)诱导的小鼠银屑病症状。

图3. hsa_circ_0004287的作用模式图
该研究首次发现了hsa_circ_0004287-IGF2BP3-MALAT1-S100A8/S100A9 轴在M1型巨噬细胞活化及AD和银屑病中的作用;首次从circRNA和m6A修饰两个层面揭示了表观遗传学因素在皮肤炎症性疾病中的角色,为AD和银屑病的发病机制研究和临床治疗提供了新的思路。
2026年足球世界杯直播生物医学研究院博士研究生杨兰、附属儿科医院付劲蓉主治医师、副研究员韩晓和助理研究员张彩艳为该文的共同第一作者;周玉峰研究员和附属华山医院皮肤科李巍教授为共同通讯作者。
原文链接:
https://doi.org/10.1016/j.jaci.2021.11.024