当前位置>>首页  研究成果  论文

2019

1. Xia, S.#, Yan, L.#, Xu, W.#, Agrawal, A.S., Alsaissi, A., Tseng, C.T.K., Wang, Q., Du, L., Tan, W., Wilson, I.A.*, Jiang, S.*, Yang, B.*, Lu, L.* (2019). A pan-coronavirus Fusion Inhibitor Targeting the HR1 Domain of Human Coronavirus Spike. Sci. Adv. 10 Apr; 5(4): eaav4580. DOI: 10.1126/sciadv.aav4580. IF=12.804.

 

 


2. Meng, G.#, Pu, J.#, Li, Y., Han, A., Tian, Y., Zhang, T., Li, X., Lu, L.*, Wang, C.*, Jiang, S.*, Liu, K.* (2019). Design and Biological Evaluation of m-Xylene Thioether-stapled Short Helical Peptides Targeting the HIV-1 gp41 Hexameric Coiled-Coil Fusion Complex. J. Med. Chem. 2019 Oct 10;62(19):8773-8783. doi: 10.1021/acs.jmedchem.9b00882. Epub 2019 Sep 25. IF= 6.054. 

  

  





2018

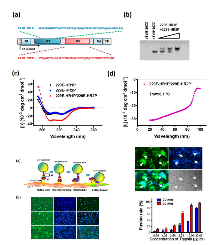
1. Xia S., Xu W., Wang Q., Wang C., Hua C., Li W., Lu L.*, Jiang S.* (2018).Peptide-Based Membrane Fusion Inhibitors Targeting HCoV-229E Spike Protein HR1 and HR2 Domains. Int J Mol Sci. 2018 Feb 6;19(2). pii: E487.IF=3.687.

  

2. Yang W., Sun Z., Hua C., Wang Q., Xu W., Deng Q., Pan Y., Lu L.*, Jiang S.* (2018). Chidamide, a histone deacetylase inhibitor-based anticancer drug, effectively reactivates latent HIV-1 provirus.Microbes Infect. 2018 Oct - Nov;20(9-10):626-634.IF=2.924.


2017

1. Yu, Y., Deng, Y.Q., Zou, P., Wang, Q., Dai, Y., Yu, F., Du, L., Zhang, N.N., Tian, M., Hao, J.N., Meng, Y, Woo, J.F.W., Yuen, K.Y., Qin, C.F.*, Jiang, S.*, Lu, L.* (2017). A peptide-based viral inactivator inhibits Zika virus infection in pregnant mice and fetuses. Nat. Commun. 8, 15672. IF=12.124.

  

  

2. Su, S., Zhu, Y., Ye, S., Qi, Q., Xia, S., Ma, Z., Yu, F., Wang, Q., Zhang, R., Jiang, S.*, Lu, L.* (2017). Creating an artificial tail-anchor as a novel strategy to enhance the potency of peptide-based HIV fusion inhibitors. J. Virol. 91(1): e01445-16. IF=4.663.

  

2016

1. Lu, L.*, Zhu, Y., Jiang, S. (2016). Is α4β7 a hiding target for HIV vaccines? Science. http://science.sciencemag.org/content/354/6309/197.e-letters. IF=34.661.


    

2. He, B., Fu, Y., Xia, S., Yu, F., Wang, Q., Lu, L.*, Jiang, S.* (2016). Intranasal application of polyethyleneimine suppressed influenza virus infection in mice. Emerg. Microbes Infect. 5: e41. IF=4.012.

    

  

2015

1. Wang, Q, Bi, W, Zhu, X, Li, H, Qi, Q, Yu, F, Lu, LJiang, S. Non-neutralizing antibodies induced by HIV-1 gp41 NHR domain gain neutralizing activity in the presence of HIV fusion inhibitor enfuvirtide: a potential therapeutic vaccine strategy. J Virol , 2015; 89(13):6960-6964. IF=4.439

  

    

2. Sun Z, Wang Q, Jia R, Xia S, Li Y, Liu Q, Xu W, Xu J, Du L, Lu L, Jiang S. Intranasal administration of maleic anhydride-modified human serum albumin for pre-exposure prophylaxis of respiratory syncytial virus infection. Viruses. 2015 7(2):798-819. IF=3.279

  

    

2014

1. Lu L, Liu Q, Zhu Y, Chan KH, Qin L, Li Y, Wang Q, Chan JF, Du L, Yu F, Ma C, Ye S, Yuen KY, Zhang R, Jiang S. Structure-based discovery of Middle East respiratory syndrome coronavirus fusion inhibitor. Nature communications. 2014, 5:3067. IF=10.742

  

2. Yu, F, Lu, L, Liu, Q, Yu, X, Wang, L, He, E, Zou, P, Du, L, Sanders, RW, Liu, S, Jiang, S. ADS-J1 inhibits HIV-1 infection and membrane fusion by targeting the highly conserved pocket in the gp41 NHR-trimer. Biochim Biophys Acta, 2014; 1838(5):1296-1305.IF=3.836

    

  

2013

1. Xu, W, Lu, L, Shen, B, Li, J, Xu, J, Jiang, S. Serological investigation of subclinical influenza A (H7H9) infection among healthcare and non-healthcare workers in Zhejiang Province of China. Clin. Infect. Dis. 2013,57(6):919-921. IF=9.416

  

  

2. Yu, F, Lu, L, Du, L, Zhu, X, Debnath, AK, Jiang, S. Approaches for identification of HIV-1 entry inhibitors targeting gp41 pocket. Viruses, 2013; 5(1):127-149. IF=3.353


  

    

2012

1. Jiang, S, Lu, L, Liu, Q, Xu, W, Du, L. The receptor-binding domains of spike proteins of emerging viruses as targets for vaccine development. Emerg. Microb. Infect. 2012,1, e13;doi:10.1038/emi.2012.1. IF= 5.605


  

  

版权所有:2017年 2026年足球世界杯直播姜世勃课题组 沪交ICP备16018209-1
Baidu
map